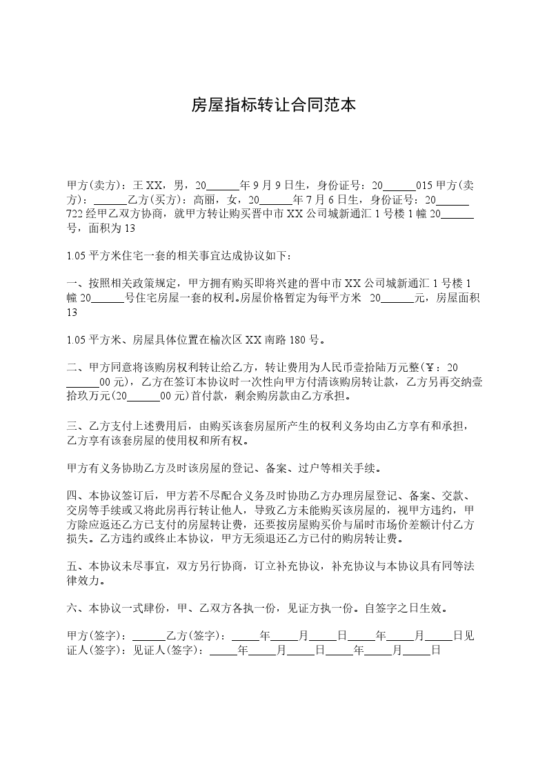
共2页
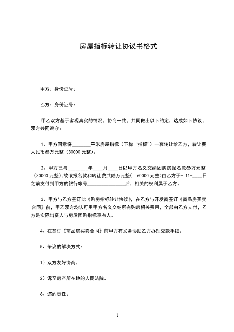
甲方:身份证号:
乙方:身份证号:
甲乙双方基于客观真实的情况,协商一致,共同做出以下约定,达成如下协议,双方共同遵守:
1、甲方同意将________平米房屋指标(下称“指标”)一套转让给乙方,转让费人民币叁万元整(30000元整)。
2、甲方已与________年____月____日以甲方名义交纳团购房报名款叁万元整(30000元整),故该报名款和转让费共陆万元整(60000元整)由乙方于-11-____日之前支付到甲方的银行帐号________________后,相关的权利属于乙方。
3、甲方与乙方签订此《购房指标转让协议》,在乙方与开发商签订《商品房买卖合同》前,甲乙双方均认可用甲方名义交纳所有购房相关费用,全部由乙方支付,乙方是实际出资人与房屋团购指标享有人。
4、在签订《商品房买卖合同》前甲方有义务协助乙方办理交款手续。
5、争议的解决方式:
1)双方友好协商。
2)诉至房产所在地的人民法院。
6、违约责任:
1)甲方违约:甲方退还乙方所付所有费用,赔偿乙方损失贰拾万元整(00元整)
2)乙方违约:乙方所付所有费用归甲方所有。
7、本协议一式两份,甲乙双方各执一份,双方签字后生效。
8、本协议自________年____月____日起生效。
甲方:乙方:
日期:日期:
举报
