共12页
_中医药健康管理服务规范老年人中医药健康管理服务
一、服务对象辖区内65岁及以上常住居民。
二、服务内容每年为65岁及以上老年人提供1次中医药健康管理服务,内容包括中医体质辨识和中医药保健指导。
中医体质辨识按照老年人中医药健康管理服务记录表前33项问题采集信息,根据体质判定标准进行体质辨识,并将辨识结果告知服务对象。
中医药保健指导根据不同体质从情志调摄、饮食调养、起居调摄、运动保健、穴位保健等方面进行相应的中医药保健指导。
三、服务流程预约:辖区内65岁及以上常住居民根据老年人中医药健康管理服务记录表前33项问题采集信息,并进行评分偏颇体质据质定准行质识根体判标进体辨
四、服务要求
开展老年人中医药健康管理服务可结合老年人健康体检和慢性病患者管理及日常诊疗时间。
开展老年人中医药健康管理服务的乡镇卫生院、村卫生室和社区卫生服务中心(站)应当具备相应的设备和条件。有条件的地区应利用信息化手段开展老年人中医药健康管理服务。
开展老年人中医体质辨识工作的人员应当为接受过老年人中医药知识和技能培训的卫生技术人员。开展老年人中医药保健指导工作的人员应当为中医类别执业(助理)医师或接受过中医药知识和技能专门培训能够提供上述服务的其他类别医师(含乡村医生)。
服务机构要加强与村(居)委会、派出所等相关部门的联系,掌握辖区内老年人口信息变化。
服务机构要加强宣传,告知服务内容,使更多的老年人愿意接受服务。
每次服务后要及时、完整记录相关信息,纳入老年人健康档案。
五、工作指标
老年人中医药健康管理率=年内接受中医药健康管理服务的65岁及以上居民数/年内辖区内65岁及以上常住居民数_100%。注:接受中医药健康管理是指建立了健康档案、接受了中医体质辨识、中医药保健指导、服务记录表填写完整。
六、于
1.老年人中医药健康管理服务记录表
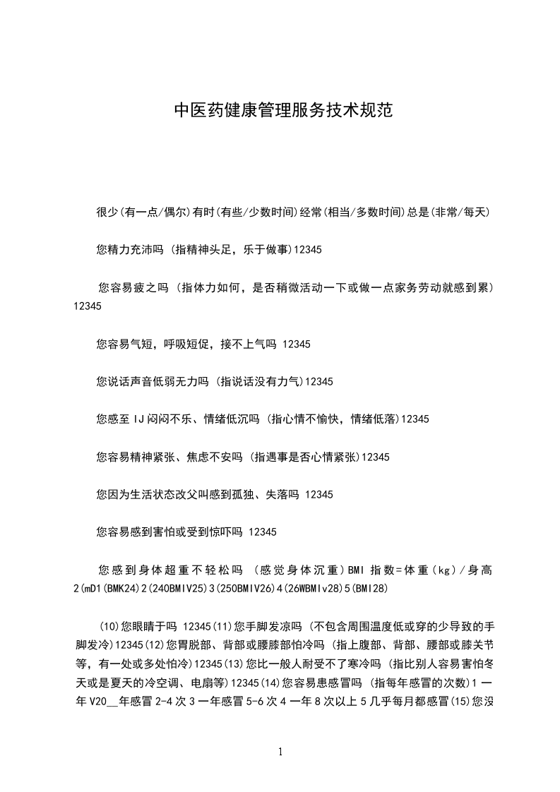
2.体质判定标准表_于1老年人中医药健康管理服务记录表姓名:编号-请根据年的体验和感觉,回答以下问题。没有(根本不/从来没有)很少(有一点/偶尔)有时(有些/少数时间)经常(相当/多数时间)总是(非常/每天)
您精力充沛吗 (指精神头足,乐于做事)12345
您容易疲之吗 (指体力如何,是否稍微活动一下或做一点家务劳动就感到累)12345
您容易气短,呼吸短促,接不上气吗 12345
您说话声音低弱无力吗 (指说话没有力气)12345
您感至U闷闷不乐、情绪低沉吗 (指心情不愉快,情绪低落)12345
您容易精神紧张、焦虑不安吗 (指遇事是否心情紧张)12345
您因为生活状态改变们感到孤独、失落吗 12345
您容易感到害怕或受到惊吓吗 12345
您感到身体超重不轻松吗 (感觉身体沉重)BMI指数=体重(kg)/身高2(m)1(BMIV24)2(24WBMK25)3(25WBMK26)4(2628)
(10)您眼睛于吗 12345(11)您手脚发凉吗 (不包含因周围温度低或穿的少导致的手脚发冷)12345(12)您胃脱部、背部或腰膝部怕冷吗 (指上腹部、背部、腰部或膝关节等,有一处或多处怕冷)12345(13)您比一般人耐受不了寒冷吗 (指比别人容易害怕冬天或是夏天的冷空调、电扇等)12345(14)您容易患感冒吗 (指每年感冒的次数)1一年v20__年感冒2-4次3一年感冒5-6次4一年8次以上5几乎每月(15)您没有感冒时也会鼻塞、流鼻涕吗 12345(16)您有口粘口腻,或睡眠打鼾吗 12345(17)您容易过敏(对药物、食物、气味、花粉或在季节交替、气候变化时)吗 1从来没有2一年
1、20__年
3、4次4一年
5、6次5每次遇到上述原因都过敏(18)您的皮肤容易起尊麻疹吗 (包括风团、风疹块、风疙瘩)12345(19)您的皮肤在不知不觉中会出现青紫瘀斑、皮下出血吗 (指皮肤在没有外伤的情况下出现块紫一块的情况)12345(20)您的皮肤一抓就红,并出现抓痕吗 (指被指甲或钝物划过后皮肤的反应)12345(21)您皮肤或口唇干吗 12345(22)您后肢体麻木或固7E部位疼痛的感觉吗 12345(23)您面部或鼻部有油腻感或者油亮发光吗 (指脸上或鼻子)12345(24)您面色或目眶晦黯,或出现褐色斑块/斑点吗 12345(25)您用皮肤湿疹、疮疳吗 12345(26)您感到口干咽燥、总想喝水吗 12345(27)您感到口苦或嘴里有异味吗 (指口苦或口臭)12345(28)您腹部肥大吗 (指腹部脂肪肥厚)1(腹围105cm或
3.15尺)(29)您吃(喝)凉的东四会感到不舒服或者怕吃欢吃凉的食物,或吃了凉的食物后会不舒服)(喝)凉的东四吗 (指小喜12345(30)您有大便黏滞/、爽、解不尽的感觉吗上) (大便容易粘在马桶或便坑壁12345(31)您容易大便干燥吗 12345(32)您舌苔厚腻或有舌苔厚厚的感觉吗 (如果自我感觉不清楚可由调查员观察后填写)12345(33)您舌下静脉瘀紫或增粗吗 (可由调查员辅助观察后填写)12345体质旧气虚质阳虚质阴虚质痰湿质湿热质血瘀质气郁质特祟质平和质体质辨识
2.是
3.倾向是
2.
3.是倾向是
2.
3.是倾向是
2.
3.是倾向是
2.
3.是倾向是
2.
3.是倾向是
2.
3.是倾向是
2.
3.是倾向是
2.
3.是基本是
1.情志调摄
1.情志调摄
1.情志调摄
1.情志调摄
1.情志调摄
1.情志调摄
1.情志调摄
1.情志调摄
2.饮食调养
2.饮食W#
2.饮食股
2.饮食调养
2.饮食调养
2.饮食调养
2.饮食调养
2.饮食调养
2.饮食调养中医药
3.起居调摄
3.起居调摄
3.起居调摄
3.起居调摄
3.起居调摄
3.起居调摄
3.起居调摄
3.起居调摄
3.起居调摄保健
4.运动保健
4.运动保健
4.运动保健
4.运动保健
4.运动保健
4.运动保健
4.运动保健
4.运动保健
4.运动保健指导
5.穴位保健
5.穴位保健
5.穴位保健
5.穴位保健
5.穴位保健
5.穴位保健
5.穴位保健
5.穴位保健
5.穴位保健
6.其他:
6.其他:
6.其他:
6.其他:
6.其他:一
6.其他:
6.其他:
6.其他:
6.其他:填表日期20__年__月__日医生签名_填表说明:1该表采集信息时要能够反映老年人近一年来平时的感受,避免采集老年人的即时感受。2采集信息时要避免主观引导老年人的选择。3记录表所列问题不能空项,须全部询问填写。
4.询问结果应在相应分值内划“M”并将计算得分填写在相应空格内。5体质辨识:医务人员应根据体质判定标准表(于2)进行辨识结果判定,偏颇体质为“是”、“倾向是”,平和体质为“是”、“基本是”,并在相应选项上划y
6.中医药保健指导:请在所提供指导对应的选项上划可多选。其他指导请注明。_于2体质判定标准表姓名:编号口口口-口口口口体质类型及对应条目条件判定结果气虚质
(14)阳虚质(11)(12)(13)(29)阴虚质
(10)(21)(26)(31)痰湿质
(16)(28)(32)湿热质(23)(25)(27)(30)血瘀质(19)(22)(24)(33)气郁质
特祟质(15)(17)(18)(20)各条目得分相加11分是各条目得分相加910分倾向是各条目得分相加w8分否平和质
(13)(其中,
(13)反向计分,即15,24,33,42,51)各条目得分相加17分,同时其他8种体质得分都w8分是各条目得分相加17分,同时其他8种体质得分都W10分基本是不满足上述条件者否填表说明:
1.该表不用纳入居民的健康档案。
2.体质辨识结果的准确性取决于接受服务者回答问题准确程度,如果出现自相矛盾的问题回答,则会出现自相矛盾的辨识结果,需要提供服务者核对其问题回答的准确性。处理方案有以下几种:
在回答问题过程中及时提醒接受服务者理解所提问题。
出现两种及以上判定结果即兼夹体质是正常的,比如气阴两虚,则两个体质都如实记录,以分数高的为主要体质进行指导。
如果出现判定结果分数一致,则由中医师依据专业知识判定,然后进行指导。
如果出现既是阴虚又是阳虚这样的矛盾判定结果,要返回查找原因,帮助老年人准确采集信息,必要时候由中医师进行辅助判定。
如果出现每种体质都不是或者无法判断体质类型等情况,则返回查找原因,或需2周后重新采集填写。0-36个月儿童中医药健康管理服务
一、服务对象辖区内常住的036个月常住儿童
二、服务内容在儿童
6、
12、
18、
24、30、36月龄时,对儿童家长进行儿童中医药健康指导,具体内容包括:
向家长提供儿童中医饮食调养、起居活动指导;
在儿童
6、12月龄给家长传授摩腹和捏脊方法;在
18、24月龄传授按揉迎香穴、足三里穴的方法;在30、36月龄传授按揉四神聪穴的方法。
三、服务流程
四、服务要求
开展儿童中医药健康管理服务应当结合儿童健康体检和预防接种的时问。
开展儿童中医药健康管理服务的乡镇卫生院、村卫生室和社区卫生服务中心(站)应当具备相应的设备和条件。
开展儿童中医药健康管理服务的人员应当为中医类别执业(助理)医师,或接受过儿童中医药保健知识和技能培训能够提供上述服务的其他类别医师(含乡村医生)。
服务机构要加强宣传,告知服务内容,提高服务质量,使更多的儿童家长愿意接受服务
每次服务后要及时记录相关信息,纳入儿童健康档案。
五、工作指标036个月儿童中医药健康管理服务率=年度辖区内按照月龄接受中医药健康管理服务的036月儿童数/年度辖区内应管理的036个月儿童数_100%。
六、于
1.618月龄儿童中医药健康管理服务记录表
2.2436月龄儿童中医药健康管理服务记录表于1618月龄儿童中医药健康管理服务记录表姓名:编号-月龄6月龄12月龄18月龄随访日期中医约健康管理服务
1.中医饮食调养指导
2.中医起居调摄指导
3.传授摩腹、捏脊方法
4.其他:
1.中医饮食调养指导
2.中医起居调摄指导
3.传授摩腹、捏脊方法
4.其他:
1.中医饮食调养指导
2.中医起居调摄指导
3.传授按揉迎香穴、足三里穴方法
4.其他:下次随访日期随访医生签名填表说明:
1.印制新表格时可在06岁儿童健康管理服务规范”所列儿童健康检查记录表基础上增加中医药健康管理服务”内容。
2.中医药健康管理服务:请在所提供服务对应的选项上划可多选。其他服务请注明。于22436月龄儿童中医药健康管理服务记录表姓名:编号-月龄24月龄30月龄36月龄随访日期中医约健康管理服务
1.中医饮食调养指导
2.中医起居调摄指导
3.传授按揉迎香穴、足三里穴方法
4.其他:
1.中医饮食调养指导
2.中医起居调摄指导
3.传授按揉四神聪穴方法
4.其他:
1.中医饮食调养指导
2.中医起居调摄指导
3.传授按揉四神聪穴方法
4.其他:下次随访日期随访医生签名填表说明
1.印制新表格时可在06岁儿童健康管理服务规范”所列儿童健康检查记录表基础上增加中医药健康管理服务”内容。可多选。其他服务请注
2.中医药健康管理服务:请在所提供服务对应的选项上划明。
举报
