共4页
江苏软件园吉山基地工程邓家湖路工程编制:审核:审批:南京XX公司2024-08-16邓家湖桥
一、工程概述邓家湖桥位邓家湖路桩号K2 117(桥梁中心桩号)处,桥梁跨越软件园内的现状湖泊邓家湖,邓家湖将改造为可控性景观湖,常水位标高为6.60m,桥梁起点桩号为K2 079,终点桩号为K2 155,桥位处道路中线曲线半径为148m,本桥按正交桥设计;桥梁跨径布置结合邓家湖水面宽度和周边现状的实际情况,从经济、景观、环保等多方面综合加以考虑,对应桥梁中线处跨径(各墩台中心线与桥中心线间跨径)为:418=72m;上部结构采用等高度预应力混凝土连续实体板,全桥宽断面,梁底宽
3.8m,两侧翼缘宽
2.25m,梁高0.85m,采用C50钢纤维混凝土,现场搭设满堂支架浇筑;为了该工程的顺利施工,需在邓家湖南XX进行围堰,以保证邓家湖桥的正常施工。
二、施工准备
1、专项方案上报经监理工程师及业主确认审批后才可以进行施工。
2、原材料的检验。(素土)
3、回填土的标准击实试验。
三、人员设备
1、人员:名称数量名称数量施工员1安全员11技术员测量员12材料员普工110
2、主要机械设备:名称推土机挖机运输车20T汽车吊数量1台2台5台2台名称200泥浆泵150泥浆泵100泥浆泵3Y18光轮压机数量1台1台4台1台3材料:圆木桩、混凝土水管、水泥、草袋
四、施工工艺围堰工艺流程图专业监理工程师确认方案后施工测量、定位、报验按方案要求搅拌4%水运输回填2控制分层厚度、人工配合推压路机稳压检查验收验收不合格验收合格监理工程师签认进行下一层施工
五、施工方法
一、素土回填
1、围堰施工前先探明周边边缘,并测量其范围内的地面标高,经监理工程师确认后才可以施工。
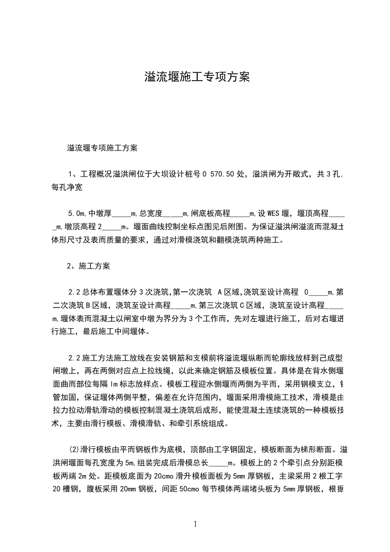
2、素土回填,将素土直接投入湖内,采用推土机配合碾压平整;回填高度为37M标高,上口宽度为7m,下口宽度为2030m。
31134m:2回填素土2:规划标高32m土方回填原河床底线清淤底线邓家湖大桥桥底清淤剖面图,台阶宽400mm,高200mm草袋围堰1m4%水泥土4%水泥回填
6.5钢筋间距2-3m素土回填圆木桩圆木桩规划标高32m20-30m原河床底线邓家湖大桥围堰施工剖面图,坡比1:
二、水泥土回填
1、围堰回填标高37M后采用双排圆木桩加固,木桩间距为300,木桩长
5.5m,小头直径100,采用挖掘机人工配合施工,桩顶标高为水面标高为准。
2围堰宽度为上底5m,下底2030m,路面高度现定为38m,塘底标高按图纸设计提供为32m,坡比为1:2,最大高度为6m。迎水面在水面下0.51M内向上采用麻袋土围堰进行防护处理。桥中2桥墩承台底开挖标高为9.6m,开挖后距围堰顶标高为8.4M,为了确保施工安全,需在2桥墩围堰处增设梅花型毛竹支护,设计5排毛竹支护,间距300,位置设计在围堰坡脚与集水沟交接处,以2桥墩中心线分中,长度为15m。
3水泥土回填,按4%比例进行现场搅拌,控制好水泥和素土的比例。
4、水泥土回填时其松铺厚度每层不超过30cm,压实厚度控制在25cm左右,每层采用18t振动压路机振压3-4遍,使其压实度达到设计规定的要求;回填高度为1m。
5、施工时严格控制含水量,防止含水量过大或过小。碾压时控制在最佳含水量2%。
6、每一层施工完毕及时进行报验压实度,待监理工程师检测合格后方可进行下层施工。
六、抽水及清淤一排水、清淤
1、抽水及排涝,围堰后在桥侧5米处设置一个2000 3000 2000集水井,在4桥台处设置一道企口式混凝土过水管道,直径小1m,管下铺设C15混凝土厚度为40,长度约为50m,采用一台
7.5KW150的泥浆泵和一台11KW200的泥浆泵将水直接排入邓家湖内,并做好常期排涝的计划,设专人值班,及时排除雨水和汛期洪水。
2、清淤,抽水后挖淤泥,人工清运淤泥,清运距离为小200M,将淤泥全部清除并挖至原状土。
3、填浜时需及时排除积水,严禁水中操作,在填浜范围以外适当位置设置集水坑排除积水。
4、清除的淤泥先在线外集中堆放,存放淤泥的地点均用栅栏拦好,设好警示标志,防止小孩误入,待淤泥凝固后用挖掘机配合自卸车运到弃土场。
5、沟塘边坡用挖掘机配合人工开挖成大台阶,坡度按1:2控制,台阶高不超过20cm,台阶宽度不小40cm。
6、清淤完毕后进行沟塘底标高测量,并绘制断面图报监理工程师,待监理工程5师检测合格,并同意下道工序施工后进行素土填筑。二桥墩、承台回填
1、邓家湖大桥路段桥墩下,则采用6%灰土回填,回填高度为2.833m即
1、3桥墩承台面;宽度为桥面外出3m,0及4桥台为湖边地面标高,坡比为1:2,一是便砸机施工,二是对围堰的一种保护。
2、灰土回填时其松铺厚度每层不超过25cm,压实厚度控制在20cm左右,每层采用18t压路机碾压46遍。
3、施工时严格控制含水量,防止含水量过大或过小。
4、每一层施工完毕及时进行报验,待监理工程师检测合格后方可进行下层施工。
5回填达到设计标高后,采用C20混凝土封面,厚度为200。
七、质量保证措施
1、测量必需准确,并通过监理工程师复核。
2、清淤前后的断面尺寸必须通过监理工程师、业主的确认,以确保工程量的真实。
3、桥台基础灰土回填必须将淤泥清除干净彻底,并做好排水工作,严禁水中浸泡施工。
4、保证每层压实度的检验频率,未检验或压实度不足的严禁填筑下一层。
67
举报
