共2页
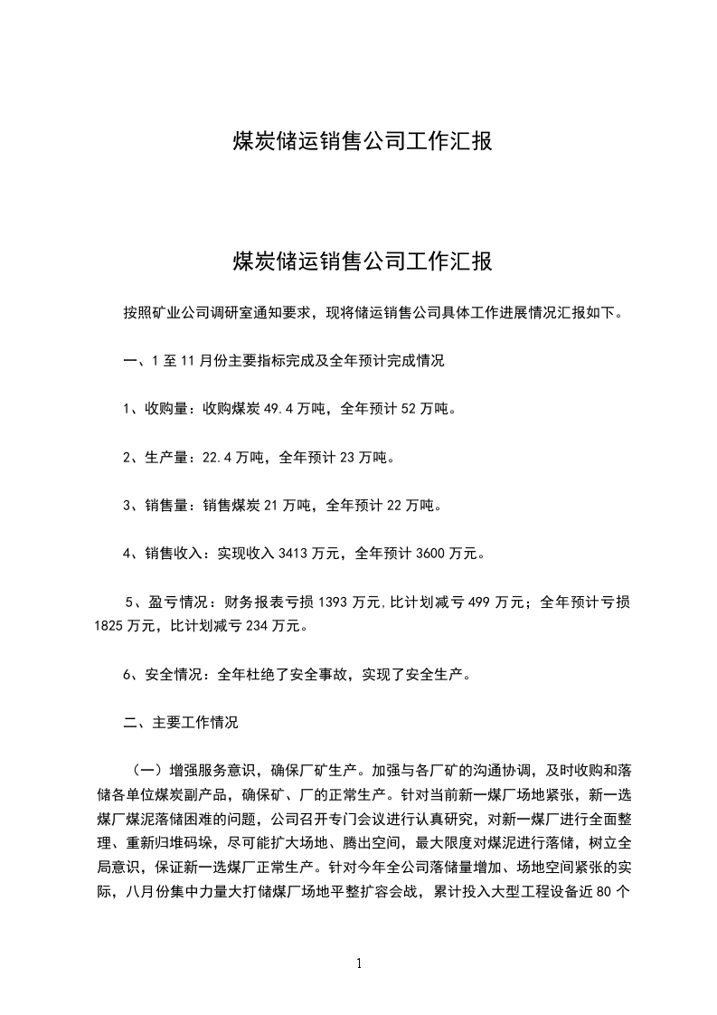
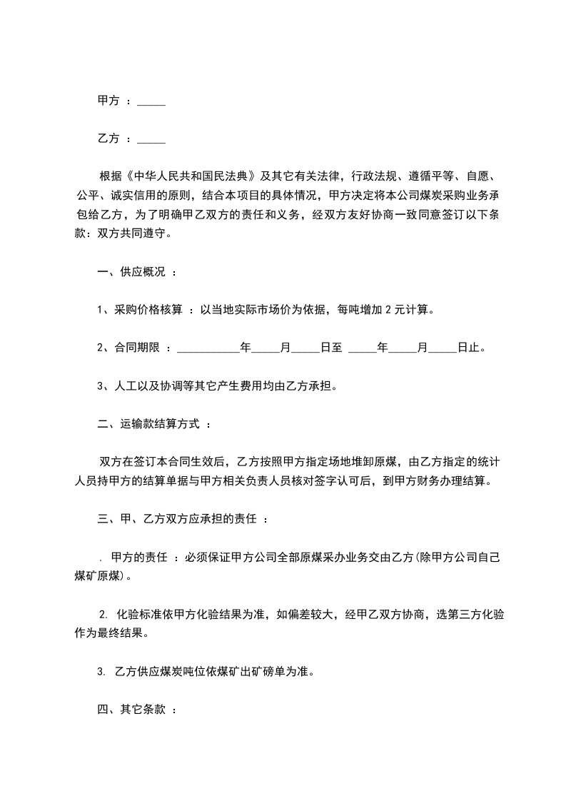
华电XX项目融资方案华XX公司发电厂二期及煤炭储运码头项目融资方案1华XX公司:贵公司作为区域主力发电企业,为保障电力供应、电力安全起到了重要的支持作用。我行非常重视贵公司在发电领域的重要地位,力求根据贵集团发展规划,配套提供全方位的融资服务,并在此基础上协助贵公司加强资金管理,降低财务成本,提升经济效益,寄望与贵公司同发展,共成长。近期,我行获悉贵公司将投资发电厂二期及煤炭储运码头项目,且项目启动的相关手续已经基本齐备,项目融资需求已提上日程。我行愿凭借在基本项目融资方面的丰富经验,为该项目提供优质高效的融资服务。现根据该项目情况,我行为该项目初步拟定了融资方案,具体如下:
1.华电二期扩建项目贷款我行根据对“华电二期扩建项目”初步评估,该项目完全符合我行信贷业务优先支持标准,属我行信贷政策重点投放领域。我行经综合研判,愿意为该项目提供总额为50亿元的项目贷款,利率不高同档次人民币贷款基准利率下浮5%,并且不高同业标准,贷款期限结合项目情况确定。
2.华电煤炭储运码头工程项目贷款根据我行信贷政策,货运港口行业属我行信贷优先支持行业,是我行信贷重点支持领域。我行经综合研判,愿意为该项目提供总额为1.97亿元的项目贷款,利率不高同档次人民币贷款基准利率下浮5%,并且不高同业标准,贷款期限结合项目情况确定。
3.其他融资方式我行除上述项目贷款外还可以提供融资租赁保理服务,即通过银行与租赁公司合作,结合租赁营改增进项税额抵扣,可以进一步降低贵公司的融资成本,综合成本为基准利率下浮10%,最终我行会根据项目期限、额度、还款方式等实际情况及审批的具体要求做到四大行最低。我行还可以提供债务融资工具、项目收益债等多种的融资支持,且融资成本不高同业标准。待未来项目建成后我行可以适当配比流动资金贷款。贵公司作为我行重点战略客户,我行有信心保证贵公司融资额度需求和项目用款效率。上述融资方案仅为我行初步拟定之方案,贵公司的详细需求非本方案能够完全涵盖,我行愿就该项目融资问题深入听取贵公司的需求和建议,并期待能为贵公司进一步提供全面深入的综合金融服务。中国XX支行
举报
