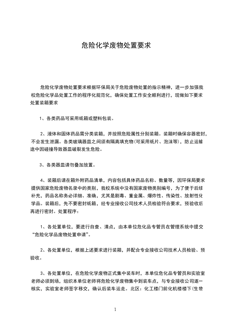
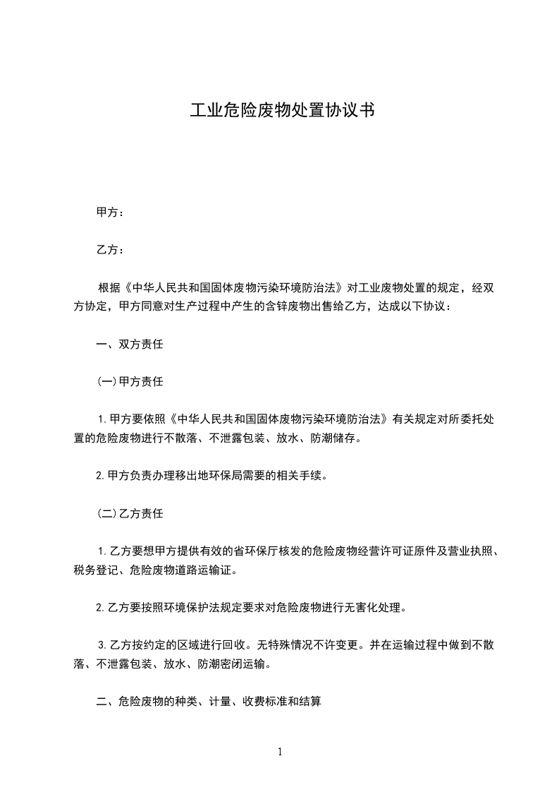
共2页
分析安全“未知、开展安全“预想事故发生有三个因素:环境不安全;人的不安全行为;物的不安全状态。通过这三个因素开展安全“预想”。
1、“预想”十项防止出现的危险情形:
(1)因为工作面上覆11层存在釆动影响,顶板压力较大,易出现顶板零皮掉落伤人事故。
(2)因为工作面上覆11层存在釆动影响,顶板压力较大,有时会出现“闷墩”,造成片帮伤人事故。
(3)工作面向前推进过程中,不按规程规定施工,出现超空顶作业。
(4)工作面机组停止掘进后,机组司机未按规定停机停电,切割头未落地。
(5)工作面支护过程中,锚杆和锚索锚固力、预紧力不达标。
(6)工作面支护过程中,锚杆和锚索排间距超过允许误差。
(7)工作面向前推进过程中,未执行“有掘必探”设计,超安全距离生产。
(8)工作面机组前探支护失效,员工在支护作业时存在安全隐患。
(9)工作面风筒因为炸帮、零皮掉落或其他造成风筒有破口,造成工作面风量不足。
(10)工作面顶网、护帮网搭接不规范。
2、“预想”十项防止出现危险情形对策措施:
(1)加强工作面支护管理工作及安全监管工作,发现零皮及时处理。
(2)提高护帮支护质量,确保行人安全通过。
(3)队组在施工过程中要严格按照规程措施施工,严禁超空顶作业,安监站要加强监管力度。
(4)机组司机要严格按照规定进行操作,执行好停机断电,切割头落地规定,安监站要加强动态监管力度。
(5)队组要严格按照规定进行支护,保证支护质量达标,各职能部门加强监管力度。
(6)队组要严格按照规定进行支护,保证支护质量达标,各职能部门加强监管力度。
(7)队组在施工过程中要严格执行“有掘必探”设计,严禁超安全距离生产,不钻探不允许掘进,安监站要加强监管力度。
(8)要保证机组前探支护正常使用,发现问题及时处理。
(9)机掘六队、安监站、通风区要加强对风筒破口检查力度,发现风筒破口及时处理。
(10)严格按照规程措施进行施工,保证顶网、护帮网搭接符合规定。
举报
