共5页
第一章工程概况、工程概况:富森-领峰项目景观工程位广西防城港市,北侧、东侧、西侧均为规划路。规划总用地面积40
9.3平方米。该项目首层景观大部分在地下车库顶板上。本工程B区绿化部分的乔木种植,主要在泳池周边以及B区入口等部位。乔木具有树身高大,树冠广阔等特点,在B区种植时,因架空高度等影响,人力无法将其搬运至种植槽,需采用汽车起重机吊运。本工程中采用16吨汽车吊一台。
二、编制依据表1-2编制依据序号名称1富森领峰景观工程景观施工图2建筑施工安全检查标准(JGJ59-99)3起重机设备安装工程施工及验收规范(GB50278-19984汽车吊安装使用说明
三、施工条件各树种及乔木灌木等准备就绪。各种植槽的种植土均已回填,并满足树木种植要求。树木种植坑均已挖至树木覆土要求,经检验满足汽车吊吊运条件。
第二章施工部署
一、技术准备
1、熟悉图纸,了解设计意图,编制施工进度计划。
2、考察施工现场,确定汽车起重机的部署位置。
3、完成施工技术方案及安全技术的交底工作。
二、施工准备
1、汽车式起重机
(1)根据现场实际需要,配置16吨汽车吊一辆。
(2)人员准备:汽车吊配置相应信号工和司索工。
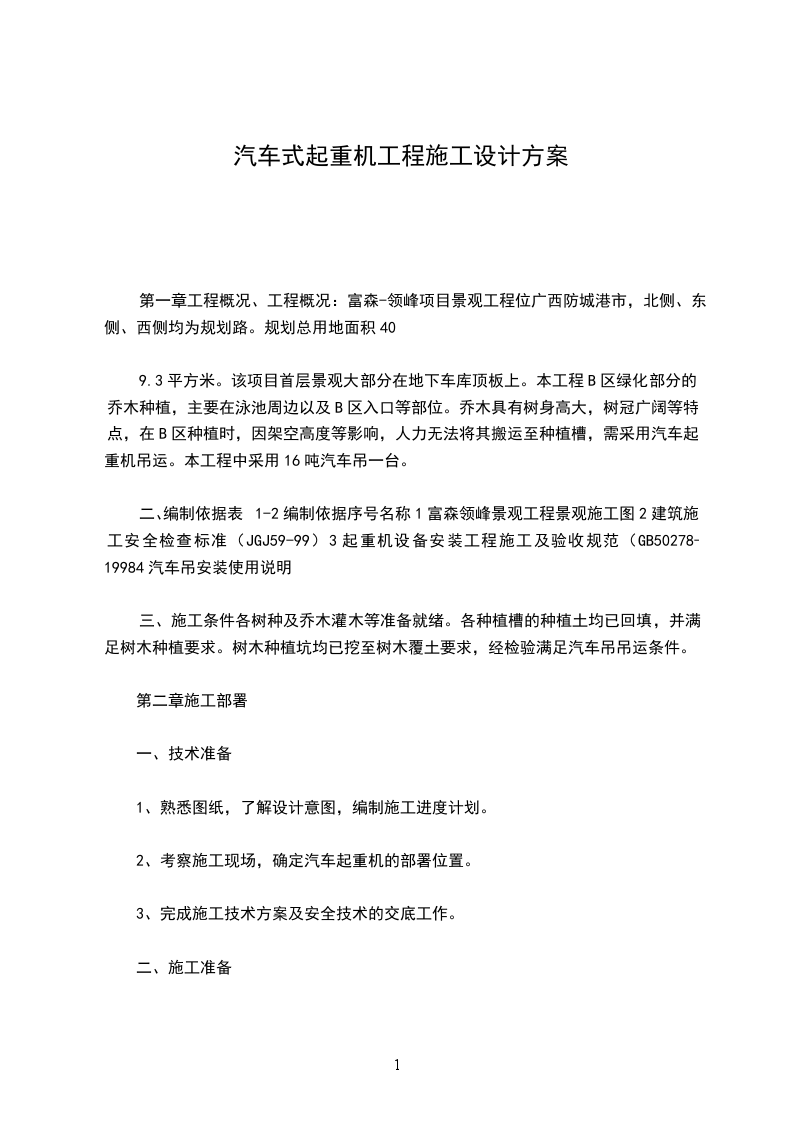
(3)施工机械使用前的准备:a起重机进场前,必须向项目部提供起重机的出厂司索工必须持.20I-f2又因ma_学习参考图一汽车吊在吊物起重时P2-0
(1)16吨汽车吊自重为19吨,最大起吊自重为22吨,满足地下车库板面最大负F汕车吊四个支脚的最大集中荷载为5.5吨(见图一),在四个支脚下部铺设大
9.5T,F2=
1.5T
(2)根据设计院提出的地下车库顶板单位面积承受的最大均布荷载
3.2吨,而汽故四个支脚的最大集中荷载为Rma_=
5.5T对汽车吊四个支脚下部铺设2卅以上的枕木垫板(见图以上的枕木垫板方可将此集中力均匀分布地下车库顶板。故本工程荷30吨的要求。(参见编号:012号工作联系单)二M=ELiCOS_F1_L2F2_L3=0FF2,L2=L6m;F1_与F2_大小相等,方向相反;4578检测报告、年检报告、产品说明书。b起重机司机、信号证上岗,身体健康。C起重机租赁公司与项目部签订租赁合同和安全生产协议书。
2、地下车库顶板承载汽车吊荷载验算
1.72m2图二汽车吊枕木垫板的铺设以及车身尺寸
第三章汽车吊操作安全技术要求1司机必须与指挥人员密切配合,严格按照指挥人员发出的信号(旗号或手势)进行操作;操作前必须鸣号示意;如发现指挥信号不清或错误,有权拒绝执行,并采取措施防止发生事故;操作时,对其他人员发出的危险信号,司机也应采取制止措施,以避免发生事故。
2、施工中,如遇有大雨、大雾和六级以上的风影响施工安全时,应停止起重工作,并将臂杆降低到安全位置。
3、起重机在吊装过程中,现场安全员必须负责现场的安全管理。
4、新到、修复和新安装的起重机械设备,应遵照建筑机械技术试验规程中的有关规定进行试验和试吊,并经过主管机务人员、操作人员和项目部安全部门共同检查,合格后方可使用。
5、不准载荷行驶或不放下支腿就起重。在不平整的场地工作前,应先平整场地,支腿伸出应在吊臂起升之前完成,支腿的收入应在吊臂放睛搁稳之后进行。支腿下要垫硬木块,在支点不平的情况上,应加厚垫木调低,以保持机身水平。操作前应检查距尾部迥转范围50cm内无障碍物。
6、动臂式起重机起重时,臂杆的最大仰角不得超过原厂规定,无资料可查时最大不超过78如需超过78,须与有关人员研究,订出安全措施,经技术负责人批准后,方可起吊。
7、不同型号和不同规格的起重机械设备,按其出厂具体规定装设的高度限位器、变幅指示器、幅度限位器、转向限位器等安全保护装置都应齐全可靠。
8起重机机械设备严禁超载。
9、严禁用各种起重机械进行斜吊、拉吊;严禁起吊地下的埋设物件及其它不明重量的物件,以免机械载荷过大,而造成事故。
10、严禁各种起重机吊运人员或用手抓吊钩升降,以防起重系统突然失灵而发生事故。
1、在起吊和落吊的过程中,吊件下方禁止人员停留或通过,以防物件坠落而发生事故。
2、起吊的构件应绑扎牢固,并禁止在构件上堆放或悬挂零星物件,如起吊零星物件,必须用吊笼或钢丝绳捆绑牢固;构件吊起后转向时,其底部应高出所有障碍物的0.5米以上。
3、吊运的构件放置时,要注意地面的平整,防止歪斜倾倒。
4、起吊构件时,吊钩中心应直通过构件重心,构件吊起离地面2050cm时必须停车检查:
1)起重机的稳定性;2)制动器的可靠性3)构件的平稳性;4)绑扎的牢固性。
5、起吊构件必须拉好溜绳,构件起落、转向速度应均匀,动作要平稳,不准紧急制动;转向时,未停稳前不得做反向动作;注视吊钩的上升高度,防止升到顶点,因限位器失灵而造成事故。
6、风雪天气工作,为了防止制动器受潮失效,应先经过试吊,证明制动器可靠后,方可进行工作。
7、起重机在运行中,如遇紧急危险情况,应立即拉离紧急开关停车;在降落重物过程中,卷扬机制动器突然失灵,应采取紧急措施(即将重物稍微上升后再降落,再稍微上升,再降落,这样多次反复,将重物最后安全降落)。
8、起重机在停工、休息或中途停电时,应将重物卸下,不得悬在空中。如用两台起重机抬吊构件时,必须统一指挥,两机载荷分配应合理,动作须协调;吊重不得超过两机所允许起重量的75%,单机载荷不得超过该机允许起重量的80%。
9、必须经常检查钢丝绳接头和钢丝绳与轧头结合处的牢固情况。轧头有螺帽和压板的一面应在靠钢丝绳长的一端,以免松动、脱落;确定轧头的规格、数量和间距,并根据钢丝绳的直径按标准排列;机械运行中禁止用手触摸钢丝绳和滑轮,以防发生事故;通过滑轮的钢丝绳不准有接头,以防通过时被卡住。
20、钢丝绳的规格、强度必须符合该起重机的规定要求。钢丝绳在卷筒上应排列整齐,放出钢丝绳时,应在卷筒上保留三圈以上,以防钢丝绳末端松脱;钢丝绳的磨损或腐蚀,如超过平均直径10%和在一个节距内的断丝根数多规定时,应更换新绳。
1、起重工作完毕后,在行驶之前,必须将稳定器松开,四个支腿返回原位。起重臂靠在托架上时需垫50mm厚的橡胶块。吊钩挂在汽车前端时钢丝绳不要收得太紧。
2、工作中如遇故障,应按规定顺序查清原因予以排除。如本人不能排除应及时报修。
3、吊钩除正确使用外,应有防止脱钩的保险装置,吊索具必须使用合格产品,卡环在使用时,应保证销轴和环底受力。
第四章安全文明施工施工过程中严格遵守起重机械“十不吊”的原则
(1)即超过额定负荷不吊。
(2)指挥信号不明或乱指挥不吊。
(3)工件紧固不牢不吊。
(4)吊物上面站人不吊。
(5)安全装置失灵不吊。
(6)光线阴暗看不清不吊。
(7)工件埋在地下不吊。
(8)斜扣工件不吊。
(9)棱刃物体没有衬垫不吊。
(10)钢(铁)水包过满不吊。广州市XX公司富森领峰项目部20__年10月06日期
举报
