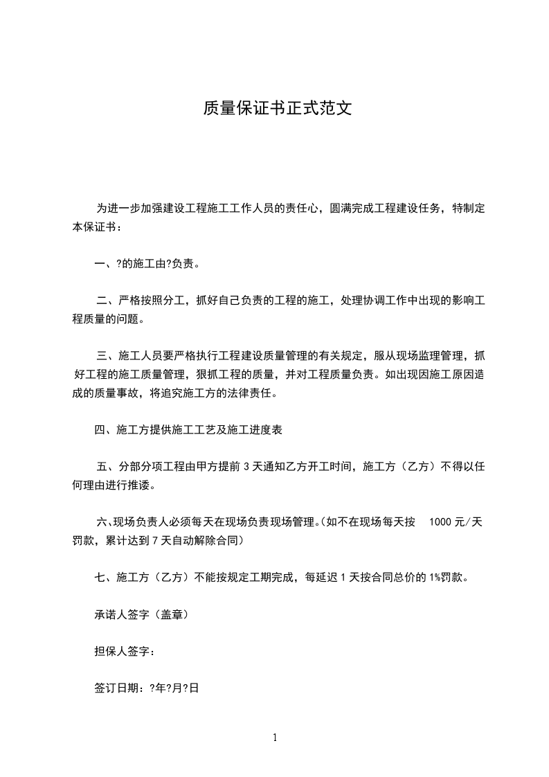
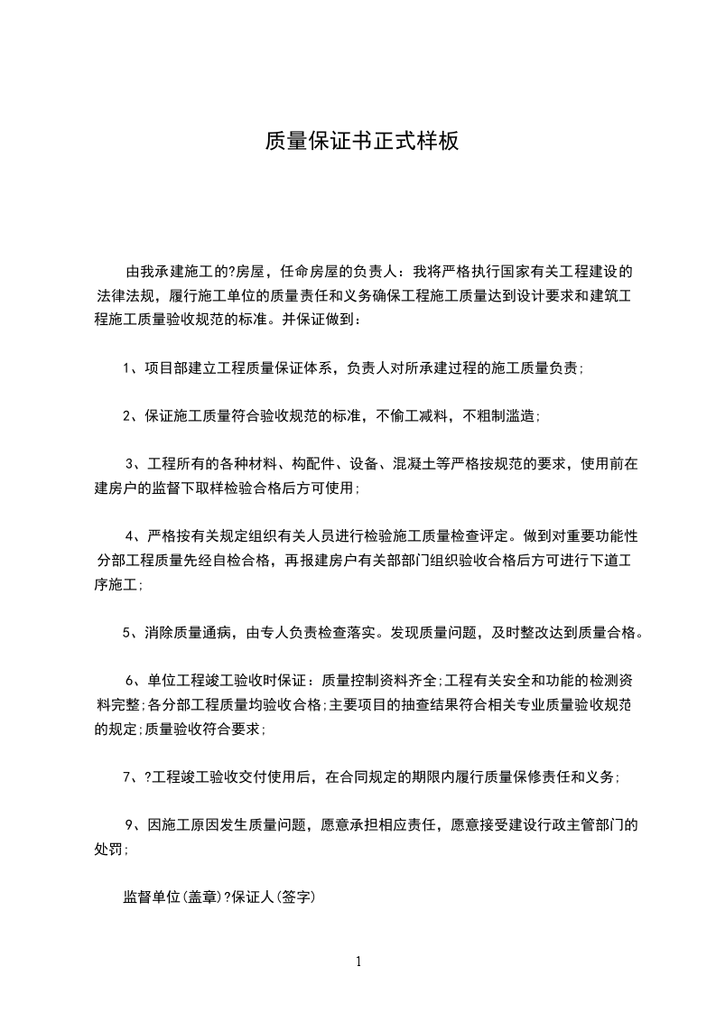
共2页
质量保证书的基本内容:
1、符合上海市现行的住宅建筑设计标准。
2、已通过市、区县质量监督部门的验收,并有书面的合格证明。
3、所属的楼栋具有《上海市新建住宅交付使用许可证》。
a、墙面、楼面、管道发生渗漏;
b、雨水管、污水管发生堵塞、冒溢;
c、门、窗安装不密闭,出现翘裂;
d、墙面、顶棚抹灰层脱落;
e、照明线路发生故障;?屋面防水保修3年,其他部位、部件的保修期限,由房地产开发企业与用户自行约定。
因住户使用、装修不当或擅自改动结构、管线走向而造成的质量问题不在本公司维修范围之内。
5、住户入住后,有关住宅质量的投诉来信来访,公司单位将及时给予实地察看、书面答复和妥善处理。
6、地基基础和主体结构在合理使用寿命年限内承担保修。经市有关专业主管部门鉴定,属危险房屋的将予以退还和调换,并由公司单位承担有关的鉴定费用。
7、如对公司单位的答复或处理有争议,凡有关住宅工程质量的,可根据《上海市建筑市场管理条例》,向地域内建设工程质量主管部门申请协调;凡有关住宅配套质量的,可根据
市府9521号令《上海市新建住宅配套建设与交付使用管理办法》,向原发证的住宅建设管理部门申请协调。住户亦可直接向人民法院提起诉讼。
举报
