共4页
市房屋转租合同
一、本合同适用于市行政区域范围内的(包括公有房屋)出租后,承租人在租赁期间将其承租房屋的部分或者全部再出租的行为。
二、本合同签订前,双方当事人应当按《市房屋租赁条例》及其实施意见的规定,相互交验有关证件,如:房屋租赁合同登记备案证明、出租人同意转租的书面证明或租赁合同约定可以转租的条款和双方当事人的身份证等。其中,将承租房屋转租给外来流动人员,转租人应出示公安部门发放的《房屋租赁治安许可证》。
三、本合同签订后的15日内,应按规定向房屋所在地区、县房地产交易中心或农场系统受理处办理房屋转租合同登记备案证明。以保护双方当事人的利益,不办理登记备案,不得对抗第三人。
四、凡当事人一方要求登记备案,另一方不予配合的,要求登记备案的一方可持本合同,有效身份证明等有关文件办理登记备案。
五、本合同文本系市房是资源局和市工商局根据《市房屋租赁条例》制定的示范文本。其合同条款均为提示性条款,供转租双方当事人约定采用。本合同中的未尽事宜,可由双方当事人协商一致后,订立补充条款予以明确。
六、本合同文本可向房屋所在地区、县房地产交易中心或农场系统受理处购取。双方当事人使用本合同前应仔细阅读,认真了解各条款内容。如有不明确的,可向各区、县房地产管理部门或房地产交易中心询问。
七、本合同为示范文本,供当事人参照使用。
八、本合同的租赁关系由经纪机构代理或居间的,则租赁当事人应当要求经纪机构和经纪人在本合同的最后页签字、盖章。-
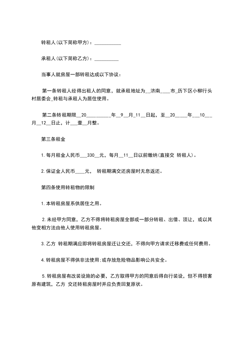
<(合同编号: )合同双方当事人:
转(甲方):
受转(乙方):
根据《中华人民共和国合同法》、《市房屋租赁条例》的规定,甲、乙双方在平等、自愿、公平和诚实信用的基础上,经协商一致,就甲方将其依法承租的房屋转租给乙方使用、收益、由乙方向甲方支付租金等事宜、订立本合同。
一、转租房屋的情况
1-1 甲方依法承租的座(区/县)(新村)号(公有居住/非公有居住)房(书面告知公房出租人/按房屋租赁合同的转租约定/征得房屋出租人书面同意),由甲方将上述承租(全部/部分)即(以下简称该房屋)转租给乙方。该房屋的建筑面积平方米。该房屋平面图见本合同万千百拾元角整)。该房屋(年/月)内不变。(年/月)起,双方可协商对租金进行调整。有关调整事(甲/乙)双方在补充条款中约定。
4-2 乙方应于每月日前向甲方交付租金。逾期支付的,每逾期一日,则乙方需按日租金的%支付违约金。
4-3 乙方支付租金的方式如下:。
五、其它费用
5-1 在房屋转租期间,乙方使用该房屋所发生的水、电、煤气、通讯、设备、物业管理、等费(甲方/乙方)承担。其它有关费用,(甲方/乙方)承担。
5-2 乙方负责支付的一述费用,计算或分摊办法、支付方式和时间:。
六、房屋使用要求和维修责任
6-1 在转租期间,乙方发现该房屋及其附属设施有损坏或故障时,应用时通知甲方;由甲方按租赁合同的约定,在接到乙方通知后的日内进行维修。逾期不维修的,乙方可代为维修费用由甲方负责承担。
6-2 乙方应合理使用并爱护房屋及其附属设施。因乙方使用不当或不合理使用,致使该房屋及其附属设施损坏或发生故障的,乙方应负责修复。乙方拒不维修,甲方或出租人可代为维修,费用由乙方承担。
6-3 转租期间,甲方保证该房屋及其附属设施和设备处于正常的可使用和安全状态。甲方或出租人要对该房屋进行检查、养护的,应提前日通知乙方。检查养护时,乙方应予配合。如因乙方阻挠养护、维修而产生的后果,则概由乙方负责。
6-4 在转租期间,出租人需要对该房屋进行改建、扩建或装修的,甲方负有告知乙方的义务。具体事宜可由甲、乙双方在条款中另行商定。
6-5 乙方需装修房屋或者增设附属设施和设备的,必须事先通知甲方,由甲方按租赁合同的约定征得出租人的书面同意,按规定需经有关部门审批的则应报经有关部门核准后方可进行。
七、房屋返还时的状态
7-1 除甲方同意乙方续租外、乙方应在本合同的租期届满后的日内应返还该房屋,未经甲方同意逾期返还房屋的,每逾期一日,乙方(币)元/平方米向甲方支付该房屋占用使用费。
7-2 乙方按本合同约定返还该房屋时,应经甲方验收认可,并相互结清各自的费用,方可办理退租手续。
八、转租、转让和交换
8-1 在转租期间,乙方再转租房屋须事先书面通知甲方,并由甲方按租赁合同的约定征得出租人的书面同意。
8-2 乙方向甲方承诺,在转租期间不将该房屋承租权转让给他人或与他人承租的房屋交换使用。
九、解除本合同的条例
9-1 在转租期间,租赁合同被解除的,本合同也随之终止,因本合同终止使乙方遭受损失的,甲方应按月租金的倍向乙方支付违约金。如支付的违约金不足抵付乙方损失的,甲方还应负责赔偿。但下列情况除外:
(一)该房屋占用范围的土地使用权依法提前收回的;
(二)该房屋因社会公共利益或城市建设需要被依法征用的或者拆迁的。
(三)该房屋毁损、灭失或者被鉴定为危险房屋的;
(四)甲方已被告知该房屋出租前已设定抵押,现被处分的。
9-2 甲、乙双方同意,有下列情形之一的,一方可书面通知另一方解除本合同。违反合同的一方,应向另一方按月租金倍支付违约金;给对方造成损失的,支付的违约金不足抵付一方损失的,还应赔偿造成的损失与违约金的差额部分。
举报
