共3页
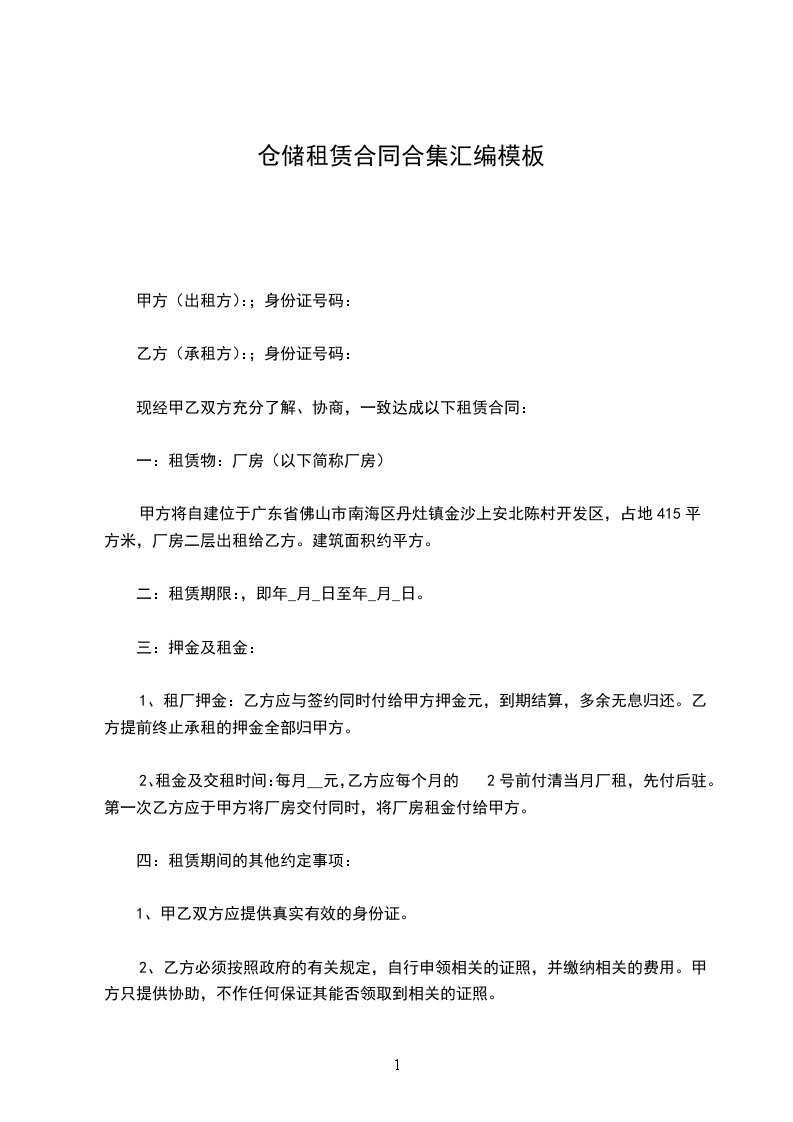
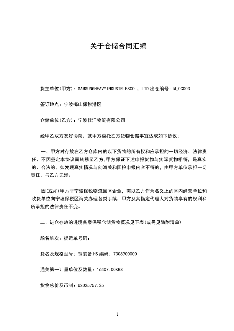
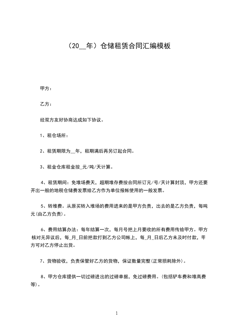
合同编号:存货方:石材公司签订地点:保管方:仓储公司签订时间:根据中华人民共和国合同法和仓储保管合同实施细则的有关规定,双方经协商一致,签订本合同。
第一条储存货物为大理石地砖,其规格为40cm40cm2cm,共两万片,质量为一级品。木箱包装,每箱l0片,计20xx箱。
第二条保管方除计验箱数外,任意抽取十箱,开箱验收箱中货物及所装片数。当场验收。
第三条保管方对存货不能击打,不得沾染酸性化学物,以免损毁。
第四条保管费每年5000元。
第五条保管方若造成货物短少、损坏。应按价赔偿。
第六条合同到期,若存货方不能及时取出,应付违约金每月五百元,不足一月按一月计。
第七条保管期限:从20X年月X日至20X年月X日止。存货方:X(章)保管方:XX(章)地址:地址:法定代表人:法定代表人:-电话:电话:开户银行:开户银行:账号:账号:邮政编码:-邮政编码:-鉴(公)证意见:经办人:XXX(签章)鉴(公)证机关:(印章)年月日有效期限:20XX年月日至20X年月X日仓储合同篇2甲方(托运人):公司地址:公司营业执照号:乙方(承运人):公司地址:公司营业执照号:经甲乙双方友好协商,本着真诚合作,自愿、平等、公平,互惠互利的原则,就甲方委托乙方运输货物事宜达成如下协议:
一、 承运形式
1、甲方委托乙方运输(包括代理运输,下同)从发往的货物,运输方式为(或包括):。
2、乙方应依甲方指定方式运输,未经甲方同意不得擅自变更。
二、 代表条款
1、如有需要,甲乙双方可指定各自接口人处理甲乙双方相关货运事宜;甲乙双方所指定接口人发生变更时,应书面通知对方。
2、经甲乙双方指定的物流人员在合同履行过程中签字确认相关文件之行为或其它履约行为受本合同所具有法律效力约束。
三、 货物及包装
1、甲方交付乙方之货物必须是能安全、合法运送的,不能包含危险物品,违禁、违规之物品。如甲方托运违禁、违规之货物,乙方有权不退还其运费,并保留追究法律责任的权利。
2、甲方需按行业有关标准进行包装,使其适合运输;如因包装不当导致的货损货差由甲方承担全部责任。
四、 货物交接
1、乙方按照约定负责在甲方指定地点接货或接收甲方送货至乙方指定地点。
五、 价格、结算与付款
1、甲乙双方按照约定的价格进行结算,具体结算价格见附件一。如果附件没有附价格表,则以乙方在信息系统给甲方的报价为准。乙方提供给甲方的报价均为人民币报价,如果涉及到以其它币种付款,由双方协商折算的汇率。
2、甲方应预付运费给乙方,当甲方余额不足以支付运费时,乙方有权暂扣货物,直到甲方付清运费,再发运货物。
3、甲方通过转账方式支付货款,乙方收款银行资料如下:开户行:户名:账号:
六、 赔偿规则1.所有可追踪查询的货物,在乙方收到货物以后,实际承运商收到货物以前(以网站上收件信息为准),如果货物出现丢失,乙方按照三倍运费赔偿给甲方,不再另外退运费。2.快递、专线及EMS类货物,在乙方转交给实际承运商,即在承运商网站上可以查询到包裹的收件信息以后丢失,按照申报价值进行赔偿,最高不超过100美金;另外退还运费给甲方;个别单独说明的运输服务除外。
举报
