共8页
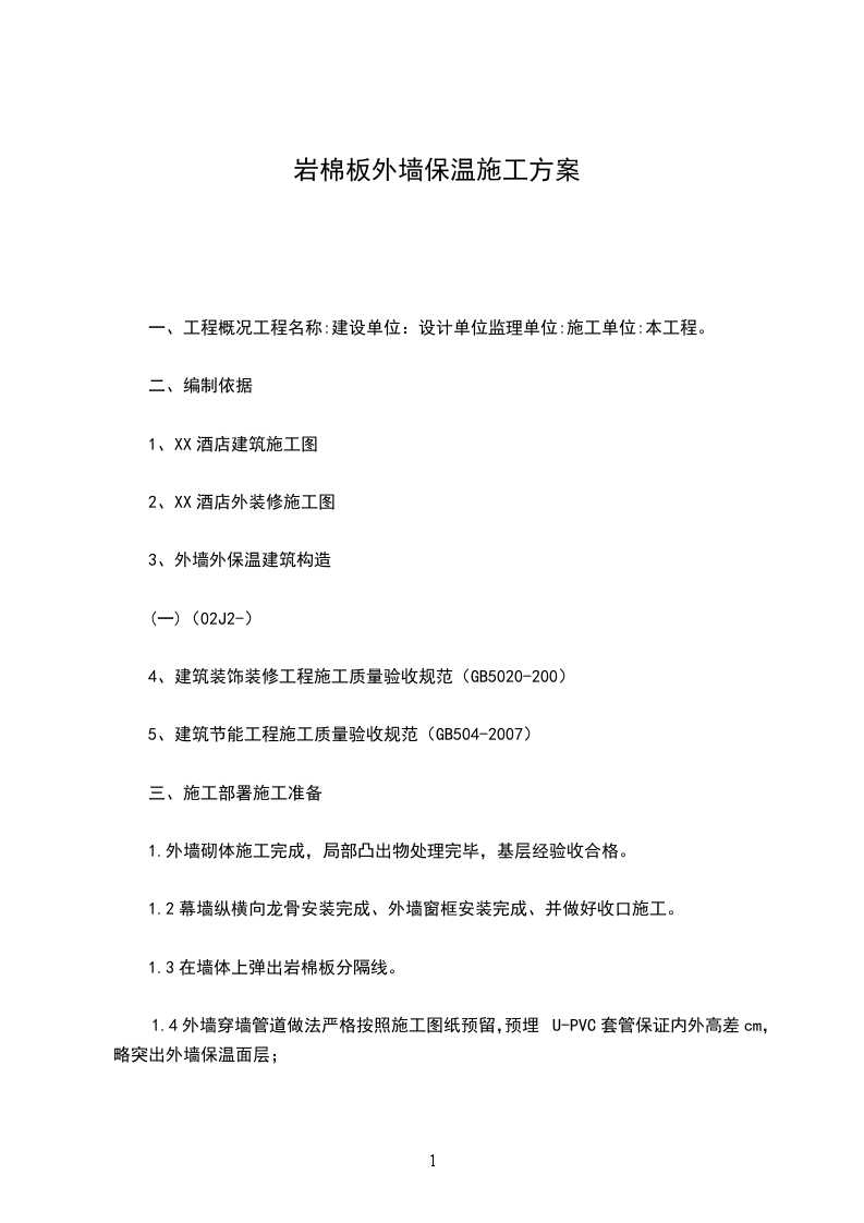
十堰十宝能达火车站广场综合楼建筑节能工程施工方案(外墙岩棉板保温工程)江苏XX岩棉外墙外保温基本构造基层钢肋混凝土墙、砌块墙、砖墙等找平层1:3水泥砂浆,平整度微2m靠尺4mm粘结层砂浆粘接剂保温层憎水性岩棉板保护层聚合物防水抗裂砂浆配保护层外饰面涂料1施工条件
1.1基层墙体
1.11外墙墙体找平层施工完毕,待找平层干燥,强度、平整度、垂直度达到要求,外门窗安装完毕,并经有关部门检查验收合格。
1.12进行外墙外保温施工的墙体基层墙面的尺寸偏差应符合下表的规定。基层墙体允许偏差和检查方法项次项目允许偏差(mm检查方法1表面平整度4用2m靠尺和塞尺检查每层4用2m托线板检查2垂直度全高H/1000且不大于20用经纬仪或吊线和尺量检查3阴阳角垂直度4用2m托线板检查
1.13门窗边框与墙体连接应预留出保温层的厚度,缝隙应由相关单位按要求施打发泡剂,并用砂浆分层填塞密实,同时做好门窗表面保护。
1.14外墙面上的雨水管卡、预埋件、支架和设备穿墙管道等应安装到位,并预留出外保温系统的厚度。对于空调等预留洞应事先装好预埋套管。30cm以上,以方便施工
1.15外墙外保温施工前,施工脚手架应符合安全规程,与墙面距离宜为1.2工量具与机具
1.21主要施工工具一一抹子、齿形镘刀、压子、阴阳角抿子、托线板、开槽器、壁纸刀、电动螺丝刀、钢锯条、剪刀、电动搅拌器、塑料搅料桶、冲击钻、电锤、刷子、粗砂纸。
1.22主要测量工具一一2m靠尺、5m钢卷尺、水平尺、线锤、木工尺。
1.23其它一一吊篮或外墙施工脚手架、水平垂直运输工具。
1.3材料准备
1.31材料应符合第5章材料验收、运输和储存的要求,并分类挂牌存放。
1.32岩棉保温板应成包平放,避免阳光直射;岩棉保温板要放在阴凉、通风、干燥处,并注意防雨防潮。
1.4环境条件
1.41施工现场环境温度和墙体表面温度在施工及施工后24小时内不得低于5C,风力不大于1.42夏季施工应避免阳光直射,必要时在脚手架上搭设临时遮阳设施,遮挡墙面。
1.43避免雨天施工,如施工中突遇降雨,应采取有效遮盖措施,防止雨水冲刷墙面。2施工工艺
1、施工程序根据工程进度及现场情况,可分单组双向或双组同向“流水”作业,即单组粘贴岩棉板由下向上施工,抹面由上向下施工;双组粘贴岩棉板,抹面均由上向下施工,常温施工流水间隔12小时以上。9施工要点
2.21基层墙体处理
2.211对基层墙体进行检查,须彻底清除基层墙体表面浮灰、油污、脱模剂、泥土及风化物等影响粘结强度的材料,并应对墙面空鼓进行修补。
2.212对新建工程的结构墙体,应按照现行国家施工验收规范检测其平整度和垂直度,局部墙体平整度采用2m靠尺检查,最大偏差应小于4mm超出部分应剔凿或用水泥砂浆修补平整。
2.22弹控制线
2.2
2.1根据建筑立面设计和外墙外保温技术要求,在外门窗洞口及伸缩缝、装饰线处弹水平、垂直控制线。
2.2
2.2在建筑物外墙阴阳角及其他必要处挂出垂直基准控制线,弹出水平控制基线。
2.2
2.3施工过程中每层应挂水平线,以控制岩棉板粘贴的垂直度和平整度。
2.23为增加岩棉板与基层及保护面层的结合力,应在岩棉板表面涂刷界面剂,然后再用聚合物砂浆做粘结剂或保护层。
2.24配制粘接砂浆
2.2
4.1将水和干混砂浆按0.3:1的配比倒入干净的塑料桶,然后用电动搅拌器搅拌均匀,搅拌时间不得小于3分钟。且稠度适中为止。不得搅拌过度,以防止搅动过程中产生气泡。
2.2
4.2将配制好的粘接砂浆静置5分钟,再搅拌即可使用,配制好的特用粘结剂宜在2小时内用完。
2.2
4.3注意配制粘接砂浆时只许加入净水,不得加入其它任何添加物(剂)。
2.25粘贴翻包网格布
2.2
5.1凡岩棉板侧边端部与主体墙体接触处,门窗洞口处及建筑变形缝两侧,都应做网格布翻包处理,翻包部分宽度为80mm具体做法如下:网格布裁剪宽度为180mn加板厚,首先在翻包部位抹长度为80mm厚度为2mn的特用粘结剂,然后压入80mm宽的网格布,余下的甩出备用
2.26粘贴岩棉板
2.2
6.1标准岩棉板尺寸为1200mm600mm非标准尺寸和局部不规则处可用工具刀现场切割,尺寸允许偏差为土
1.5mm大小面垂直。整块墙面的边角处应用最小尺寸超过300mm的岩棉板。
2.2
6.2将配制好的聚合物粘接砂浆涂抹在岩棉板的背面,玻化微珠聚合物砂浆挤压后厚度约为10mm,粘结方法可采取满粘法。确保粘结面积在90%上。整面粘贴施工时首先用平边抹灰刀将粘结胶浆均匀地涂到保温板表面上,然后用方齿边抹灰刀以45角拖刮一次,方齿的齿边应为15mm15mim20mm20mm然后再在板的四周抹上粘胶做一圈边框,宽度在5cm左右。整面粘贴
2.2
6.3将抹好聚合物粘接砂浆的岩棉板迅速粘贴在墙面上,以防止表面结皮而失去粘结作用。在岩棉板拼缝处侧面涂抹玻化微珠聚合物砂浆碰头灰挤出并刮平。
2.2
6.4岩棉板贴上墙后,应用2m靠尺压平操作,保证其平整度及粘贴牢固。板与板之间要挤紧,不得留有缝隙,板缝超出
1.5mm时用岩棉板片填塞。
2.2
6.5岩棉板粘贴宜分段自下而上沿水平方向横向铺贴,上下两排岩棉板宜竖向错缝板长,局部最小错缝不得小于200。
2.2
6.6当遇有突出墙面的建筑配件时,宜用整幅岩棉板套割,其切割边缘应顺直,平整,使其与建筑配件完全吻合。
2.2
6.7在墙体阴阳角处,应先排好尺寸,再裁切岩棉板,使其粘贴时垂直交错连接,保证拐角处顺直且垂直。2
2.68在粘贴窗框四周的阳角和外墙阳角时,应先作出基准线,作为控制阳角上下竖直的依据。
2.27抹底层聚合物砂浆
2.2
7.1聚合物砂浆的配制同特用粘结剂。
2.2
7.2清洁岩棉板表面后,将配制好的聚合物砂浆均匀地涂抹在岩棉板上,厚度约为2mm
2.28压入第一层网格布
2.2
8.1抹底层聚合物砂浆后立即压入一层网格布。
2.2
8.2网格布应按工作面的长度要求剪裁,并应留出搭接长度。网格布的剪裁应顺经纬向进行。
2.2
8.3在门、窗洞口内侧周边与大墙面形成的45阳角部分各加一层300mrK200mm网格布进行加强,大面网格布搭接在门窗洞口周边的网格布之上。
2.2
8.4对于窗边、门边等洞口四周及网格布翻包部位的岩棉板侧边应涂抹聚合物砂浆(也只有在此时,才允许岩棉板侧边涂抹聚合物砂浆)。将预先甩出的网格布沿板厚翻转,并压入聚合物砂浆中。
2.2
8格布绷直绷平,并将网格布内曲的一面朝里,用抹子由中间向上、下两边将网格布抹平,使其紧贴聚合物砂浆底层。网格布水平方向搭接宽度不小于100mm垂直方向搭接宽度不小于80mm局部搭接处可用聚合物砂浆补充原聚合物砂浆不足处,不得使网格布皱褶、空鼓、翘边。
2.2
8.6在凹凸线脚处,应将窄幅网格布埋入聚合物砂浆内。大面网格布应在窄幅网格布之上,搭接宽度不少于80mm
2.2
8.7在墙面施工预留孔洞四周100mm范围内仅抹底层聚合物砂浆并压入网格布,暂不抹面层聚合物砂浆,待大面施工完毕后再进行修补。
2.2
8.8在墙身阴、阳角处两侧网格布双向绕角相互搭接,各侧搭接宽度不小于200mm
2.2
8.9抹完底层聚合物砂浆并压入网格布后待砂浆干后开始安装固定件
2.29安装固定件
2.2
9.1固定件布置密度根据墙体高度不同而不同,1至7层(含7层)每平方米约67层(含7层)2
2.93安装固定件时,应先用锤子轻击把套管安装到位,即与岩棉板面持平或稍高出一点(不超过1mm,敲击时应注意不要用力过大把套管敲弯。对于敲击式固定件,用锤子敲击螺钉到完全进入套管,敲击时要控制力度防止把岩棉板和砂浆敲裂;对于回拧式固定件,螺钉应用电动螺丝刀拧紧,确保膨胀钉尾部回拧。固定件安装到位后,固定件的钉帽与抹面层表面齐平或略拧入一些。2
2.94要避免固定件深陷入岩棉板和砂浆的情况,因为这样面层砂浆施工后,固定件位置砂浆过厚,容易造成开裂。
2.210抹二道砂浆中间嵌入二道网格布
2.2
10.1为了提高外墙抗冲击能力并防止外墙空鼓,应加铺一层网格布进行加强,使聚合物砂浆保护层总厚度平均为4.5mm最薄处不少于
3.5mm施工方法同第一道,砂浆面层盖住网格布。
2.211补洞及修理
2.2111当脚手架与墙体的连接拆除后,应立即对连接点的孔洞和损坏处进行修补,基层墙体应由土建单位严格按照国家及地方施工规范进行填补,并用1:3水泥砂浆找平。
2.2112根据孔洞尺寸切割岩棉板并打磨其边缘部分,使之能紧密填入孔洞处。
2.2113待孔洞水泥砂浆干燥后,将岩棉板背面满涂特用粘接剂。将岩棉板塞入,粘在基层上
2.212变形缝处做法
2.2121变形缝处填塞发泡聚乙烯圆棒,其直径应为变形缝宽的1.3倍,分两至三次勾填嵌缝密封膏,深度为缝宽的5070%施工时应注意不要污染两边面层
2.2122沉降变形缝应根据设计缝宽和位置安装金属盖板,以射钉或螺栓紧固,并要在粘贴岩棉板之前安装完毕
2.213饰面
2.2131饰面材料为涂料。江苏XX地区定销商业房项目部二O二年七月八日
举报
