共3页
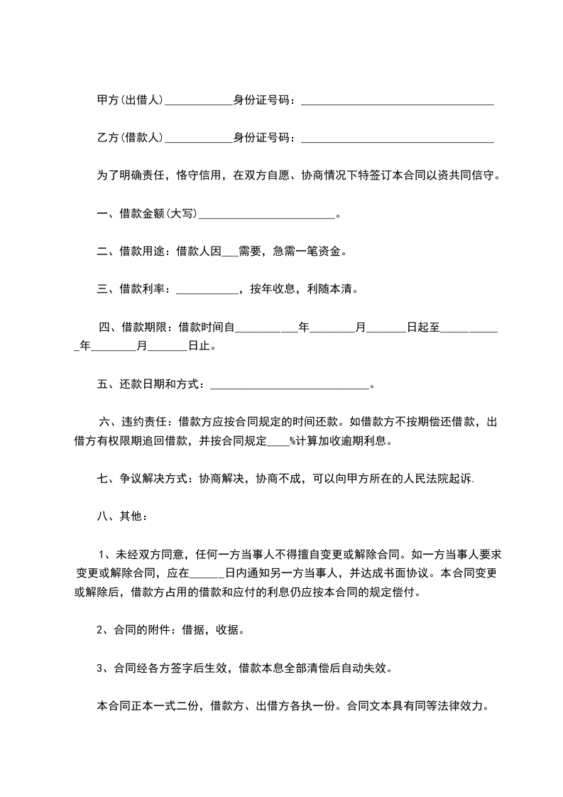
甲方(借款人)______________________
身份证号码:_____________________
乙方(贷款人)______________________
身份证号码:______________________
一、双方就借款事项达成一致,约定如下
________________________________________
二、借款金额
借款方向贷款方借人民币________元。
三、借款利息
自支用贷款之日起,按实际支用数计算利息,并计算复利。在合同规定的借款期内,年利为______.借款方如果不按期归还款,逾期部分加收利率_______。
四、借款期限
借款方保证从_____年_____月起至_____年_____月止,按本合同规定的利息偿还借款。贷款逾期不还的部分,贷款方有权限期追回贷款。
五、条款变更
因国家变更利率,需要变更合同条款时,由双方签订变更合同的文件,作为本合同的组成部分。
六、权利义务
贷款方有权监督贷款的使用情况,了解借款方的偿债能力等情况。借款方应如实提供有关的资料。借款方如不按合同规定使用贷款,贷款方有权收回部分贷款,并对违约部分参照银行规定加收罚息。贷款方提前还款的,应按规定减收利息。
七、保证条款
(一)借款方用__________做抵押,到期不能归还贷款方的贷款,贷款方有权处理抵押品。借款方到期如数归还贷款的,抵押权消灭。
(二)借款方必须按照借款合同规定的用途使用借款,不得挪作他用,不得用借款进行违法活动。
(三)借款方必须按合同规定的期限还本付息。
(四)借款方有义务接受贷款方的检查、监督贷款的使用情况,了解借款方的.计划执行、经营管理、财务活动、物资库存等情况。
(五)需要有保证人担保时,保证人履行连带责任后,有向借款方追偿的权利,借款方有义务对保证人进行偿还。
八、合同争议的解决方式
本合同在履行过程中发生的争议,由当事人双方友好协商解决,也可由第三人调解。协商或调解不成的,可由任意一方依法向人民法院起诉。
九、本合同未做约定的,按照《_____》的有关规定执行。
本合同一式2份,双方各执1份。
贷款人:_______________________
借款人:_______________________
连带保证人:___________________
__________年_______月_________日
举报
