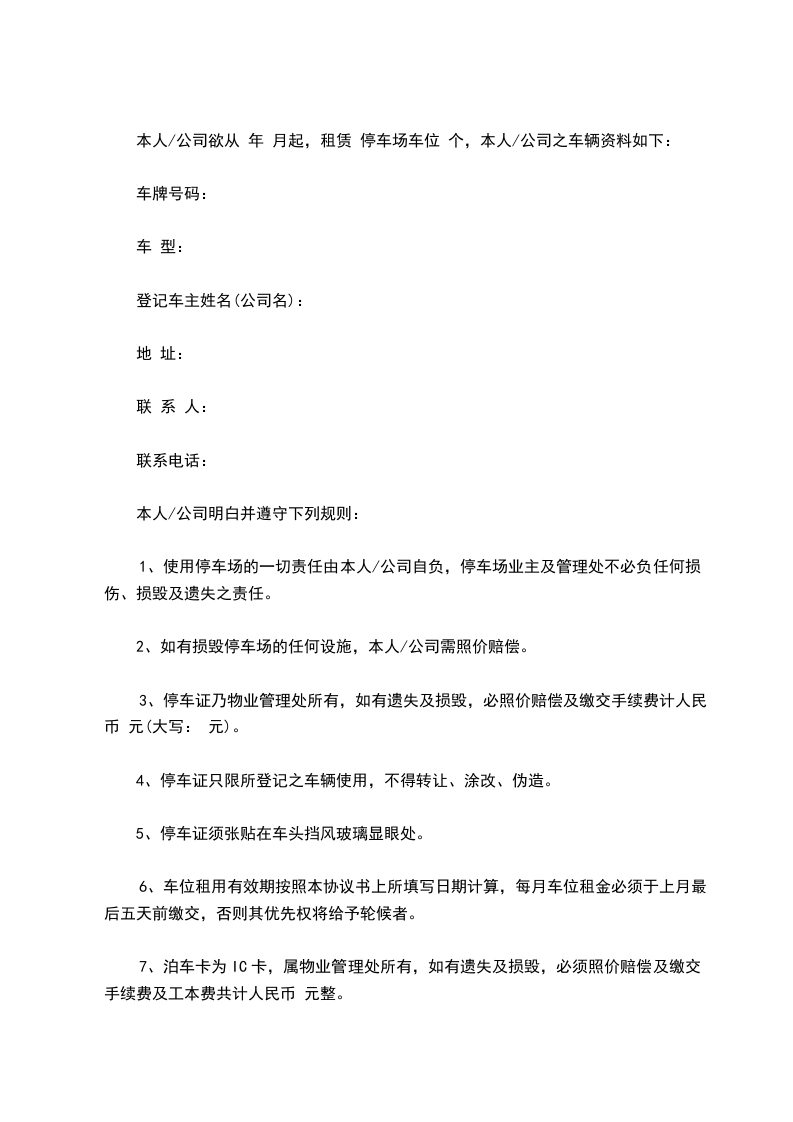
共5页
甲方:,身份证号码:
乙方:,身份证号码:
甲方同意将其所有的本合同项下的停车位以下称本停车位由乙方有偿使用,乙方保证交纳相关费用并按要求使用本停车位。甲、乙双方经过友好协商,就停车位租赁事宜,达成如下合同,以兹信守。
第一条、本停车位位置及面积
本停车位位于xx市xx路x号xx小区(以下简称本小区)停车位(车位号码以开发商排序为准)该车位长米,宽米,左侧为□停车位/□墙体/□其他:,右侧为□停车位/□墙体/□其他:适于停放车辆类型为小轿车。甲方应确保本停车位处于适租状态。
第二条、租赁期限乙方租用本停车位期限为年,自________年____月____日起至________年____月____日止。在乙方向甲方支付全部本停车位租赁费后,甲方同意于________年____月____日前,将本停车位交予乙方使用。
第三条、本停车位的租赁费及物业管理费
1、车位租赁费
(1)金额乙方租赁本停车位每壹年应向甲方支付租赁费为人民币_____元(小写rmb元)该租赁费□包含/□不包含本小区物业管理单位收取的停车管理费。
(2)交付期限及方式乙方应于本合同签订之日一次性向甲方全额交付本年度的本停车位租赁费,下一年度的租赁费为每年度周期开始的首月____日前交付。
2、物业管理
(1)本小区物业管理公司收取的本停车位管理费由□甲方/□乙方承担,费用标准为每壹年元。承担本停车位管理费的一方应当及时、足额缴纳费用,否则,发生任何纠纷及后果应由费用承担方负责。
(2)乙方同意,本小区物业管理公司对车库场地(不包括本合同项下车位)负有保洁、维修保养、秩序、线路指引标志等物业管理责任,遵照本小区物业管理规定执行。如因发生争议而需要甲方予以协调,乙方应当及时通知甲方,甲方应及时予以处理,确保本停车位处于适租状态。
第四条、本停车位的使用
1、乙方不得更改本停车位用途。乙方使用本停车位应当遵守本小区物业管理单位对本停车场的相关规定,该等规定乙方有义务自行了解。
2、乙方已考察本停车位,乙方保证所停车辆不超过车位空间限额的长、宽、高,以及停车场地面承受压力要求,停放车辆的水平投影面积小于本停车位面积,并保证不妨碍相邻车位的使用,以符合停车位的要求。
3、乙方停放的车辆内不得有人、生物留置。乙方车辆不得外附或内装任何危险物品,包括易燃、易爆、腐蚀性、毒害性、放射性等违反国家规定的物品,不得存放任何易腐烂性物品。因此产生的一切责任由乙方承担。本小区物业管理单位有权对认为可疑的车辆进行检查,乙方应当协助检查,不得阻挠。
4、未经甲方同意,乙方不得将本停车位转租、转借任何第三人使用。否则,甲方有权解除合同。
5、乙方应当按物业管理单位规定的进出时间使用车位,乙方车辆在进入停车场后应当立即停放于本停车位,不得造成道路或通道堵塞。
6、乙方离开车辆时应尽到包括锁好防盗锁、关闭电路、锁好门窗等谨慎检查义务;车内物品丢失责任,与甲方无关;但乙方向物业管理公司索赔,甲方应证实乙方为车位合法租赁方。
7、乙方不得在停车场内乱扔废弃物,有义务对因油品泄露、强酸强碱等原因导致车位污损进行清洁、维修;乙方不得将漏油车辆开进停车场。
第五条、双方责任
1、乙方在停车场内所受损失,乙方应当自行向造成损害的他方索赔。
2、乙方停车位的使用及其车辆进出停车场、停车位或其停放,不得损害其他人的合法权益。因乙方原因造成他方损害,乙方应当赔偿。
第六条、保险乙方应当为在本停车位停放的车辆,自行投保包括车辆盗抢险等保险。甲方无义务对本停车位及地上停放车辆投保。
第七条、续用本合同使用期限届满前,乙方如欲继续使用,应当在届满前十日向甲方提出,双方另行签订车位租赁合同。
第八条、购买
(1)本合同使用期限内,甲方有权出售本停车场或停车位。
(2)甲方出售本停车位的,甲方应当至少提前____日将出售价格及付款要求等通知乙方,乙方在同等条件下享有本停车位优先购买权。乙方应当自甲方通知之日起____日内书面答复甲方是否同意按甲方通知的要求购买本停车位,乙方不同意购买或逾期未答复或逾期未明确答复同意按甲方通知要求购买的,视为乙方放弃优先购买权,甲方有权另行出售本停车位。
(3)乙方放弃其本停车位优先购买权的,本合同终止,乙方应当立即交还本停车位,甲方应当无息退还未发生的本停车位租赁费。
第九条、违约责任
1、甲方责任
甲方逾期交付本停车位或因甲方原因造成乙方无法使用本停车位的,每日应当承担本停车位月租赁费千分之三的违约金,逾期达十五日,乙方有权解除本合同,甲方应当返还未使用期间的车位租赁费,同时,甲方应按应返还的车位租赁费的5%向乙方支付违约赔偿金。
2、乙方责任
1乙方未按本合同约定按期交纳任何一项费用的,每逾期一日,应当承担应交纳款项千分之三的违约金,逾期达十五日,仍未全额交纳的,甲方有权解除合同,收回车位。
2因乙方原因合同解除的,乙方并应当承担本车位租赁费总额5%的违约赔偿金。
3乙方应当按照本合同及有关规章、制度的约定及操作规程停放车辆,对于任何不符合本合同及有关规章、制度规定停放车辆的,甲方有权要求乙方限期改正,如逾期乙方仍未改正的,甲方有权解除合同,乙方应承担一切责任。
第十条、免责条款本合同期内,因不可抗力原因,如地震、战争等自然灾害或政府决策导致该停车场丧失使用功能或不能使用的,本合同自然终止,甲、乙双方不承担任何责任。
第十一条、争议解决双方因本合同发生争议,应协商解决,协商不成时,任何一方可向该车位所在地人民法院起诉。
第十二条、附则
1、本合同自甲、乙双方盖章签字之日起生效,合同正本一式二份,双方各执一份,具有同等法律效力。
2、未尽事宜,双方另行协商并订立书面补充协议。
3、其他约定:.
甲方:乙方:
(签字)(签字)
联系方式:联系方式:
时间:________年____月____日
举报
