共12页
基路面课程设计河北工业大学路基路面工程课设报告书姓名:学号:学院:班级:指导教师:;第页
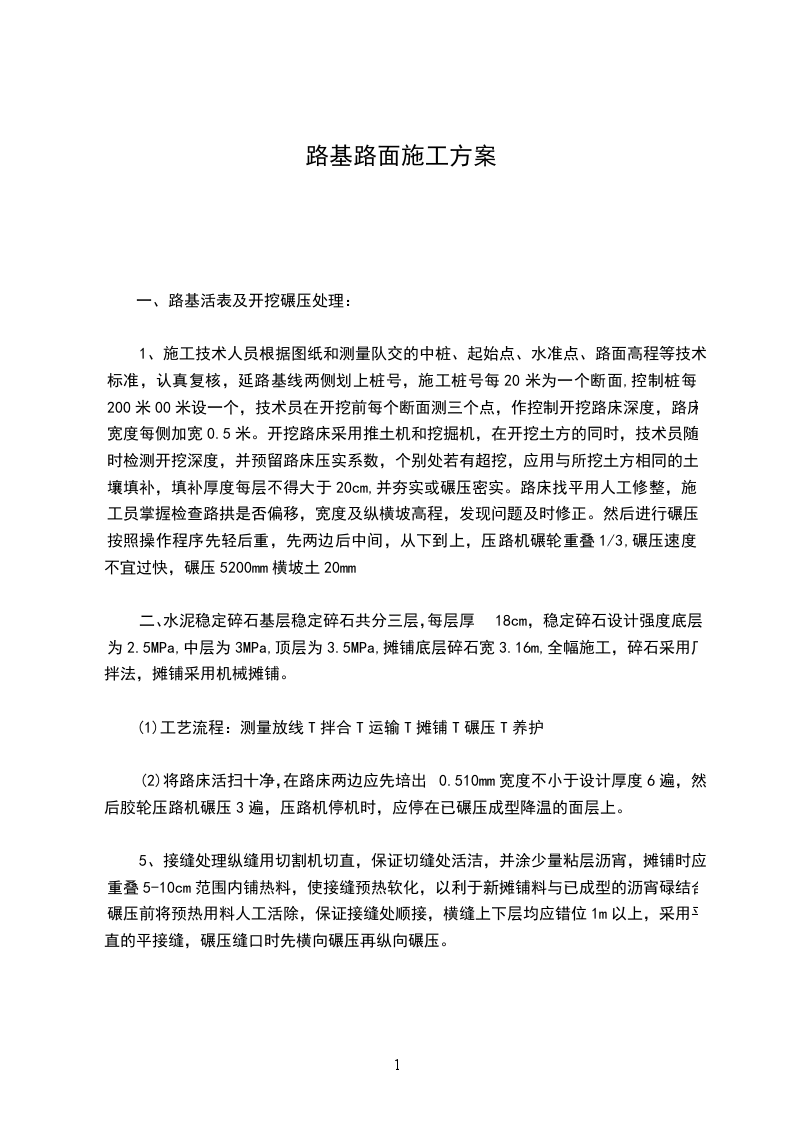
新建沥青路面结构厚度计算公路等级:一级公路新建路面的层数:5标准轴载:BZZ-100路面设计弯沉值:2.289(.01mm)路面设计层层位:4设计层最小厚度:20mm)层位结构层材料名称厚度20抗压标准差15平均抗压标准差容许应力(mm)模量(MPa)(MPa)模量(MPa)(MPa)(MPa)1细粒式沥青混凝土301XXXX0020.4282中粒式沥青混凝土501XXXX1600.3063粗粒式沥青混凝土601XXXX1000.2454水泥稳定碎石?150XXXX1500.2845石灰粉煤灰土250XXXX0750.0926新建路基45按设计弯沉值计算设计层厚度:Ld=
.289(.01mm)H
4)=20mLS=
.7(.01mm)由于设计层厚度H
4)=Hmn时LS=Ld,故弯沉计算已满足要求.H
4)=20m(仅考虑弯沉)按容许拉应力计算设计层厚度:H
4)=20m(第1层底面拉应力计算满足要求)H
4)=20m(第2层底面拉应力计算满足要求)H
4)=20m(第3层底面拉应力计算满足要求)H
4)=20m(第4层底面拉应力计算满足要求)H
4)=20m
5)=.102MPaH
4)=250mm
5)=.087MPaH
4)=234mm(第5层底面拉应力计算满足要求)路面设计层厚度:H
4)=20m(仅考虑弯沉)H
4)=234mm(同时考虑弯沉和拉应力)验算路面防冻厚度:路面最小防冻厚度500mm验算结果表明,路面总厚度满足防冻要求。结构层示意图如图所示
改建沥青路面结构厚度计算
1)、改建路段原路面当量回弹模量计算原路面实测弯沉值(.01mm)序序号123XXXX8910弯沉(.01mm)
.40
.216.92
.347.
.7898.17.2
.8
.14序序号XXX20(.01mm)
.1
.4810
.41
.XXX
.941
.831
.741
.381
.43原路面有效弯沉数:20面平均弯沉值:92(.01mm)原路面弯沉值标准差:2.01mm)测定汽车轴载100kN改建公路等级二级公路与保证率有关的系数
.5原路面沥青面层厚度50(mm)季节影响系数
.2湿度影响系数1温度修正系数1原路面计算弯沉值:146(.01mm)原路面当量回弹模量:1
.23(MPa)
2)、轴载换算及设计弯沉值和容许拉应力计算序号车型名称前轴重(kN)后轴重(kN)后轴数后轴轮组数后轴距(m)交通量1交通SH361XXXX1102双轮组31002交通SH1412.555
.511双轮组13003解放CA50
.8
.6821双轮组120东风EQ140
.
.5921双轮组8005黄河JN162
.951151双轮组5006太脱拉138S
.54902双轮组3300设计年限15车道系数.5序号分段时间(年)交通量年增长率XXX一个车道上大客车及中型以上的各种货车日平均交通量Nh=2100,属重交通等级当以设计弯沉值和沥青层层底拉应力为指标时:路面营运第一年双向日平均当量轴次:2685设计年限内一个车道上的累计当量轴次:
.2189E 07属重交通等级当以半刚性材料结构层层底拉应力为设计指标时:路面营运第一年双向日平均当量轴次:2857设计年限内一个车道上的累计当量轴次:
.296982E 07属重交通等级路面设计交通等级为重交通等级公路等级一级公路公路等级系数1面层类型系数1路面结构类型系数1路面设计弯沉值:23(.01mm)层位结构层材料名称劈裂强度(MPa)容许拉应力(MPa)1细粒式沥青混凝土
.4.432中粒式沥青混凝土
.313粗粒式沥青混凝土.
.254水泥稳定碎石.
.28
3)、改建路面加铺补强层厚度计算加铺路面的层数:4标准轴载:BZZ-100路面设计弯沉值:23(.01mm)路面设计层层位:4设计层最小厚度:20mm)层位结构层材料名称厚度20抗压标准差15平均抗压标准差容许应力(mm)模量(MPa)(MPa)模量(MPa)(MPa)(MPa)1细粒式沥青混凝土301XXXX0020.432中粒式沥青混凝土401XXXX1800.313粗粒式沥青混凝土609XXXX0012.254水泥稳定碎石?150XXXX1500.285改建前原路面1
.23按设计弯沉值计算设计层厚度:(弯沉值按新建路面F公式计算)Ld=23(.01mm)H
4)=20mLS=2(.01mm)由于设计层厚度H
4)=Hmn时LS=Ld,故弯沉计算已满足要求.H
4)=20m(仅考虑弯沉)按容许拉应力计算设计层厚度:H
4)=20m(第1、2、3、4层底面拉应力计算均满足要求)路面设计层厚度:H
4)=20m(仅考虑弯沉)H
4)=20m(同时考虑弯沉和拉应力)验算路面防冻厚度:路面最小防冻厚度500mm改建前原路面总厚度600mm验算结果表明,路面总厚度满足防冻要求结构层示意图如图所示
新建水泥路面设计
1)交通分析由表16-20,一级公路的设计基准期为30年,安全等级为二级。由表16-3,临界荷载处的车辆轮迹横向分布系数取.22。由两阶段的交通量年平均增长率8%和6%。按式(16-4)计算得到设计基准期内设计车道标准荷载累计作用次数为329XXXX1714,属于特重交通等级。
2)初拟路面结构由表16-20,该道路所对应的变异水平为低级。由一级公路、特重交通等级和低级变异水平等级,查表16-17,初拟普通混凝土面层厚度为.25m。基层选用水泥稳定粒料(水泥用量5%)厚度.18m。垫层为.20剂量无机结合料稳定土。普通混凝土板的平面尺寸为宽
.5m,长5.0m。纵缝为设拉杆平缝,横缝为设传力杆的假缝。
3)路面材料参数确定按表16-23和16-25,取普通混凝土面层的弯拉强度标准值为5.0MPa,相应弯拉弹性模量标准值为31GPa。表16-14路基回弹模量取
.15MPa。查表16-27,低剂量无机结合料稳定土垫层回弹模量取600MPa,水泥稳定粒料基层回弹模量取1300MPa。按式(16-53)计算基层顶面当量回弹模量如下:普通混凝土面层的相对刚度半径按式(16-50b)计算为(4)何荷载疲劳应力按式(16-52a),标准轴载在临界荷载处产生的荷载应力计算为因纵缝为设拉杆平缝,接缝传荷能力的应力折减系数为Kr=.87。考虑设计基准期内荷载应力累计疲劳荷载作用的疲劳应力系数Kf=Nev=(329XXXX1714).057=
.682。根据公路等级,由表16-24,考虑偏载和动载等因素对路面疲劳损坏的综合影响系数Kc=
.25。按式(16-49),荷载疲劳应力计算为(5)温度疲劳应力由表16-28,区最大温度梯度取88)。板长5m,=..744=
.93,由图16-14可查普通混凝土板厚h=.25m,B_=.625。按式(16-56),最大温度梯度是混凝土板的温度翘曲应力计算为温度疲劳应力系数Kt,按式(16-57)计算,查表16-29可得,自然区划为区,式中a=.828,b=.041,c=
.323,Kt为再由式(16-55)计算温度疲劳应力为查表16-20级公路的安全等级为二级,相应的变异水平等级为低级,目标可靠度为90%。再据查得的目标可靠度和变异水平等级,查表16-22,确定可靠度系数为r=
.16。按式(16-48)有因而,所选普通混凝土面层厚度(.25m)可以承受设计基准期内荷载应力和温度应力的综合疲劳作用。结构层示意图如图所示
改建水泥路面设计设计内容:改建单层水泥混凝土路面设计公路等级:一级公路变异水平的等级:低级可靠度系数:
.16面层类型:普通混凝土面层序号路面行驶车辆名称单轴单轮组的个数轴载总重(kN)单轴双轮组的个数轴载总重(kN)双轴双轮组的个数轴载总重(kN)交通量1解放CA5012.8716.82024东风EQ14012.3715.920003黄河JN16214.951XXXX5004太脱拉138S14.540XXXX3005交通SH14112.55515.510XXXX3006交通SH36116XXXX0100序号分段时间(年)交通量年增长率XXX行驶方向分配系数.5车道分配系数.5轮迹横向分布系数.22混凝土弯拉强度5MPa混凝土弯拉模量31000MPa混凝土面层板长度5m地区公路自然区划面层最大温度梯度8接缝应力折减系数.87基(垫)层类型-旧柔性路面上修筑的加铺层层位加铺层材料名称厚度(mm)回弹模量(MPa)1水泥稳定粒料180XXXX3002石灰粉煤灰土XXX改建前原路面
.29基层顶面当量回弹模量Et=30
.3MPa设计车道使用初期标准轴载日作用次数:4742路面的设计基准期:30年设计基准期内标准轴载累计作用次数:3.XXXE 7路面承受的交通等级:重交通等级基层顶面当量回弹模量:30
.3MPa混凝土面层设计厚度:273mm验算路面防冻厚度:路面最小防冻厚度500mm旧柔性路面上加铺层总厚度(不包栝混凝土面层)330mm改建前原旧路面总厚度600mm验算结果表明,路面总厚度满足路面防冻要求。通过对设计层厚度取整,最后得到路面结构设计结果如下:结构层示意图如图所示
挡土墙设计
基本参数:墙面高度(m):h1=5墙背坡度( ,-):N=.3墙面坡度:M=.1墙顶宽度(m):b1=
.4墙趾宽度(m):db=1墙趾高度(m):dh=.8基地内倾坡度:N2=.1污工砌体容重(K3):r1=23路堤填土高度(m):a=1路堤填土坡度:M0=
.5路基宽度(m):b0=
.45土路基宽度(m):d=.75填料容重(K3):R=19填料内摩擦角(度):=30外摩擦角(度):=20摩擦系数:=.4基底容许承载力:0(KPa)=160挡土墙分段长度(m):L1=15
计算结果:1)求破裂角假设破裂面交与荷载内,采用相应的公式计算:挡墙的总高度:H=
.278m挡墙的基地水平总宽度:B=
.784m=
.6699=-.2.605则=arctg=
.1165验算破裂面是否交于荷载内:堤顶破裂面至墙踵:(H a)tg=
.402m荷载内缘至墙踵:b-Htg d=.366m荷载外缘至墙踵:b-Htg d b0=
.4866m故破裂面交于荷载内,与原假设相符,所选用公式正确。则计算图式为:2)求主动土压力系数K和K1=.441=.829m=.989m=
.46m=
.4743)求主动土压力及作用点位置=2
.3228KN=19.5016KN=14.5357KN=
.792m=
.102m4)抗滑稳定性检算挡土墙体积V=
.6726m3挡土墙自重G=
.4693KN=
.548因为kc
.3,则抗滑稳定性检算通过。5)抗倾覆稳定性检算=
.405因为k0
.5,则抗倾覆稳定性检算通过。6)基底应力检算B=
.784m=
.245m=.147m因为e=13.1224KPa=9.391KPa因为ma_0,则基地应力检算通过。附录:1、沥青路面计算当量标准轴载次数车型前轴重力(kN)后轴重力(kN)后轴数轮组数作用次数类当量类当量解放CA50
.8
.6821双1206.724
.718567东风EQ140
.
.5921双80017.102
.742XXXX1404黄河JN162
.951151双50012
.276916
.4815太脱拉138S
.54902双3004
.9220
.74375交通SH1412.555
.511双13001
.925
.611XXXX8152交通SH361XXXX1102双10040
.39276
.41495当量次数之和26
.53922
.57284设计弯沉值(.01mm)
.2892
.422XXXX1062注:类型的当量标准轴载次数为以弯沉值和沥青层底拉应力为设计指标时的计算结果类型的当量标准轴载次数为以半刚性材料层底拉应力为设计指标时的计算结果
计算公式如下2、水泥混凝土路面计算当量标准轴载次数前轴当量标准轴载次数车型C2前轴重力(kN)标准轴载作用次数N解放CA50
.24159
.6
.287XXXX0012.001XXXX3277东风EQ1405
.912
.66
.237XXXX0800
.5110E-05黄河JN162
.30
.8764
.951XXXX0500
.726XXXX3574太脱拉138S4
.34
.264
.541XXXX0300.420570交通SH1415.5102
.56
.255XXXX1300.000XXXX3625交通SH361
.1722
.646XXXX0100
.768XXXX1566前轴换算为标准轴的当量次数
.845XXXX3529后轴当量标准轴载次数车型C2后轴重力(kN)后轴数轮组数作用次数N解放CA50116.821双120/p>
.628641东风EQ140115.921双800
.2120黄河JN162XXXX1151双50046
.881太脱拉138S
.97604E-061902双300.000221交通SH141115.511双1300.093836交通SH
.XXXE-0611102双100.001748后轴换算为标准轴的当量次数46
.3747本年度当量标准轴载次数总次数为:4
.422024年后当量标准轴载次数总次数为:6
.67854设计年限(五年)一个车道通过的累计标准当量次数为:XXX设计年限(二十五年)一个车道通过的累计标准当量次数为:306XXXX7718设计年限(三十年)一个车道通过的累计标准当量次数为:329XXXX1714注:此图片为路基路面工程一书中新建单层水泥路面例题之中的公式,可以用公式编辑器进行编辑。
举报
