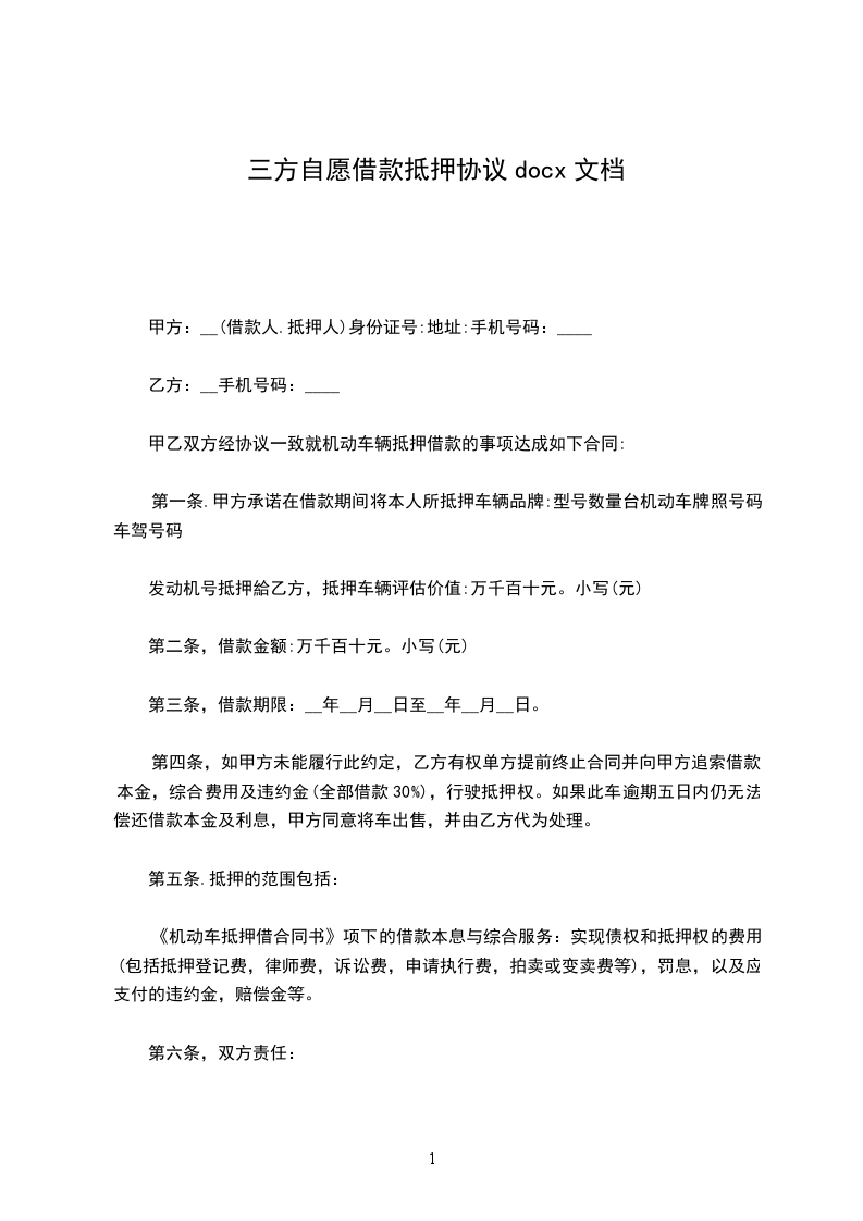
共3页
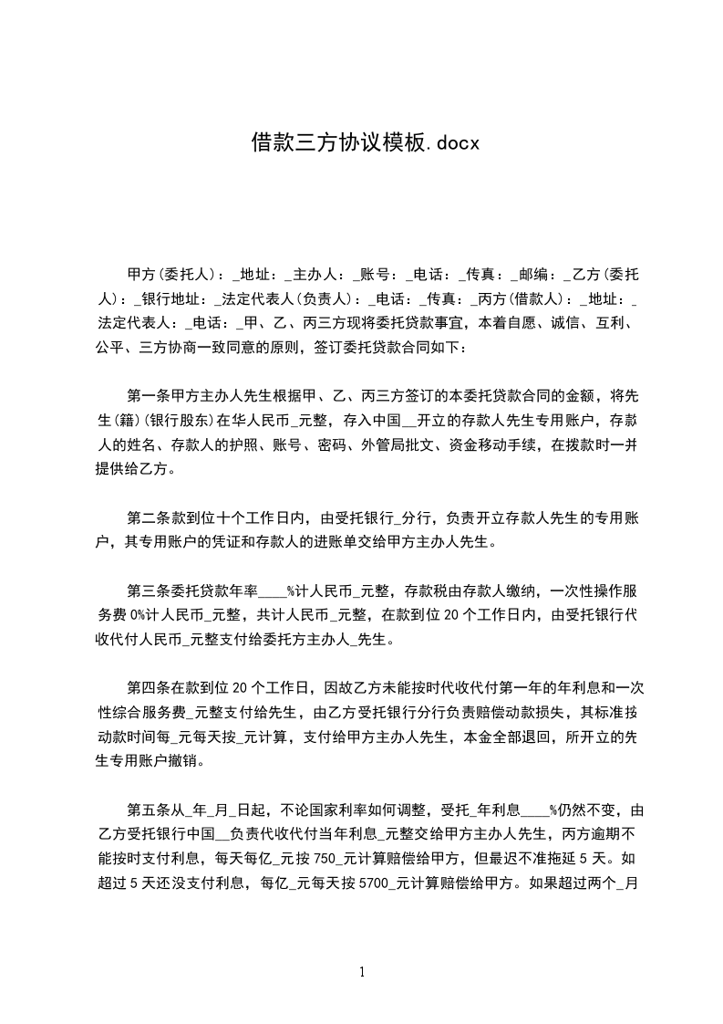
甲方(委托人):_地址:_主办人:_账号:_电话:_传真:_邮编:_乙方(委托人):_银行地址:_法定代表人(负责人):_电话:_传真:_丙方(借款人):_地址:_法定代表人:_电话:_甲、乙、丙三方现将委托贷款事宜,本着自愿、诚信、互利、公平、三方协商一致同意的原则,签订委托贷款合同如下:
第一条甲方主办人先生根据甲、乙、丙三方签订的本委托贷款合同的金额,将先生(籍)(银行股东)在华人民币_元整,存入中国__开立的存款人先生专用账户,存款人的姓名、存款人的护照、账号、密码、外管局批文、资金移动手续,在拨款时一并提供给乙方。
第二条款到位十个工作日内,由受托银行_分行,负责开立存款人先生的专用账户,其专用账户的凭证和存款人的进账单交给甲方主办人先生。
第三条委托贷款年率____%计人民币_元整,存款税由存款人缴纳,一次性操作服务费0%计人民币_元整,共计人民币_元整,在款到位20个工作日内,由受托银行代收代付人民币_元整支付给委托方主办人_先生。
第四条在款到位20个工作日,因故乙方未能按时代收代付第一年的年利息和一次性综合服务费_元整支付给先生,由乙方受托银行分行负责赔偿动款损失,其标准按动款时间每_元每天按_元计算,支付给甲方主办人先生,本金全部退回,所开立的先生专用账户撤销。
第五条从_年_月_日起,不论国家利率如何调整,受托_年利息____%仍然不变,由乙方受托银行中国__负责代收代付当年利息_元整交给甲方主办人先生,丙方逾期不能按时支付利息,每天每亿_元按750_元计算赔偿给甲方,但最迟不准拖延5天。如超过5天还没支付利息,每亿_元每天按5700_元计算赔偿给甲方。如果超过两个_月未付利息,不论何故,已借给丙方的资金由乙方受托银行负责追收,乙方受托银行不负责垫付。本委借方贷款合同终止,本金全部退回,所开立的先生专用账户撤销。
第六条动款办法:_存款方专用账户的资金,必须按时如期到位,正常履行合同时,委托方不准移动专用账户的资金,乙方受托银行根据银行法和根据本合同条款,不用再通过甲方可随时转款到丙方账户,实行专款专用,保证资金安全。但受托银行负责按时代收利息和追收到期本金,否则按本合同第五款执行。
第七条委托贷款时间:从_年_月起,到_年_月止,共计五_年,具体条款如下:甲方的责任:(委托方)
1、甲方主办人先生负责按委托贷款合同规定的时间资金到位。
2、按本合同规定的时间,收回每年利息和结算本金。
3、如甲方未能按时专款到位,按每天_元赔偿丙方。但最迟不准超过5天,款仍未到位,每一天按_元计算赔偿给丙方。如超过两个月款还不到位,不论何故,依法按违约赔偿,包括给丙方造成的直接和间接的经济损失。乙方的责任:(受托方)
1、为丙方存入委托贷款人民币_元整。由乙方根据中国_负责开立存款人先生委托贷款资金的专用账户,将收款人先生户名的进账单交给甲方主办人先生。
2、年利息____%计人民币_元整,一次性操作服务费0%计人民币_元整,两项总计人民币_元整,在款到位20工作日内由乙方受托银行中国_负责代收代付给甲方主办人先生,否则按本委贷合同
第四条执行。
3、本委贷款项在乙、丙方两方同意支付贴息的前提下,可续签。甲方同意用款企业提前还款,还款利息按年计算,不足一年按一年算。
4、本委托贷款合同一式五分,甲、乙方各执一份。丙方执一份。自签字日期生效。
5、本合同翻印、复印、电传、过期一律无效。甲方(委托人):_主办人签字:_乙方(受托方):_(公章)行长(签字):_丙方(用款方):_法人代表签字:_操作方(主办人)签字:_
举报
