共3页
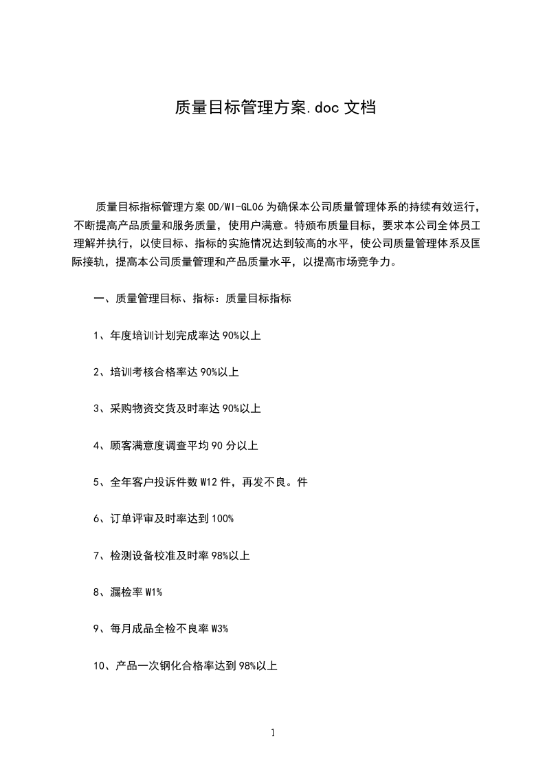
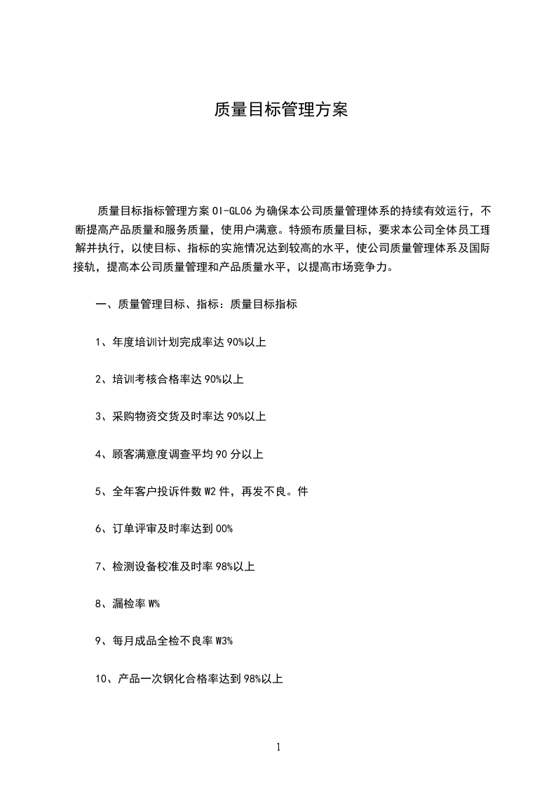
质量目标指标管理方案OI-GL06为确保本公司质量管理体系的持续有效运行,不断提高产品质量和服务质量,使用户满意。特颁布质量目标,要求本公司全体员工理解并执行,以使目标、指标的实施情况达到较高的水平,使公司质量管理体系及国际接轨,提高本公司质量管理和产品质量水平,以提高市场竞争力。
一、质量管理目标、指标:质量目标指标
1、年度培训计划完成率达90%以上
2、培训考核合格率达90%以上
3、采购物资交货及时率达90%以上
4、顾客满意度调查平均90分以上
5、全年客户投诉件数W2件,再发不良。件
6、订单评审及时率达到00%
7、检测设备校准及时率98%以上
8、漏检率W%
9、每月成品全检不良率W3%
10、产品一次钢化合格率达到98%以上
1、本部门员工上岗培训合格率达00%
2、根据部门培训计划对本部门员工进行培训培训合格率达00%
二、管理方案
1、年度培训计划完成率及合格率达90%,本部门员工上岗培训合格率达00%,根据部门培训计划对本部门员工进行培训,培训合格率达00%.A、使员工了解组织的一般情况,让其容易走入状况;B、训练员工成为办事能力很强的人,因此必须给员工实际学习的机会,同时训练员工成为一个行事小心的人;C、形成公司的文化(企业概况、员工守则、财务制度、实地参观、上岗培训);D、训练员工成为企业界的中流砥柱;E、新进人员一律需接受人事统一培训方可送入部门上岗就业。
2、采购物资交货及时率达90与以上A、加强供应商纳期管理,解决影响纳期达成之障碍因素,了解清楚各种产品之交货纳期,了解本公司生产及业务之需求
3、顾客满意度调查平均90分以上,全年客户投诉件数W2件,再发不良0件。A、随时清楚掌握生产状况;B、定期对顾客走访、调查,收集顾客信息,分析顾客反馈的信息及对顾客满意度进行调查,确定顾客的需求;C、定期进行市场调查,了解顾客未来需求,为开拓市场提供依据
4、订单评审及时率达到00%A、每年年初,总经理召集部门负责人对合同文本进行评审。B、签订合同时,有业务部牵头,再次对所签合同进行评审,确保合同符合法律法规及公司要求。
5、检测设备校准及时率98%以上A、根据设备运行情况制定年度设备检修计划并严格按照计划对设备进行检修。B、对于仪器设备的维护及保养,严格按照控制程序文件选择合格的检测机构进行校准。
6、漏检率WK,每月成品全检不良率W3%,产品一次钢化合格率达到98%以上)每天上班前由组长对员工进行岗位培训及重点产品工作的安排;2)要求员工在作业过程中真正做到三不:(不接收不良品、不制作不良品、不放过不良品)3)要求作业员自检(50Pcs自检一次)编制:审核:代
举报
