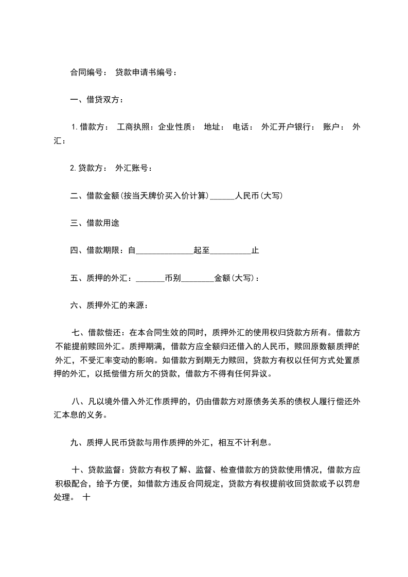
共2页
贷款方:借款方:
一、借款用途要从事个体经营,急需一笔资金。
二、借款金额借款方向贷款方借款人民币万元。
三、借款利息自支用贷款之日起,按实际支用数计算利息,并计算复利。在合同规定的借款期内,年利为7%。借款方如果不按期归还款,逾期部分加收利率0.5%。
四、借款期限借款方保证从年月起至年月止,按本合同规定的利息偿还借款。贷款逾期不还的部分,贷款方有权限期追回贷款。
五、条款变更因国家变更利率,需要变更合同条款时,由双方签订变更合同的文件,作为本合同的组成部分。
六、权利义务贷款方有权监督贷款的使用情况,了解借款方的偿债能力等情况。借款方应如实提供有关的资料。借款方如不按合同规定使用贷款,贷款方有权收回部分贷款,并对违约部分参照银行规定加收罚息。贷款方提前还款的,应按规定减收利息。
七、保证条款
(一)借款方用自有房屋6间做抵押,到期不能归还贷款方的贷款,贷款方有权处理抵押品。借款方到期如数归还贷款的,抵押权消灭。
(二)借款方必须按照借款合同规定的用途使用借款,不得挪作他用,不得用借款进行违法活动。
(三)借款方必须按合同规定的期限还本付息。
(四)借款方有义务接受贷款方的检查、监督贷款的使用情况,了解借款方的计划执行、经营管理、财务活动、物资库存等情况。
(五)需要有保证人担保时,保证人履行连带责任后,有向借款方追偿的权利,借款方有义务对保证人进行偿还。
八、合同争议的解决方式本合同在履行过程中发生的争议,由当事人双方友好协商解决,也可由第三人调解。协商或调解不成的,可由任意一方依法向人民法院起诉。
九、本合同未做约定的,按照民法典的有关规定执行。本合同一式2份,双方各执份。贷款人:_借款人:_合同签订日期_立合同人:_
二、借贷期限为_年,自_年_月_日起至_年_月_日止。
三、利息每万元月息_元,乙应于每月_日给付甲方,不得拖欠。
四、届期未能返还,乙方除照付利息外,并按利率一倍加计的违约金给付甲方。
五、本契约书的债权,甲方可自由让与他人,乙方不得异议。
六、乙方应觅保证人一名,确保本契约的履行。而愿与乙方负连带返还本利的责任,并抛弃先诉抗辩权。甲方:_乙方:_连带保证人:_年_月_日
举报
