共4页
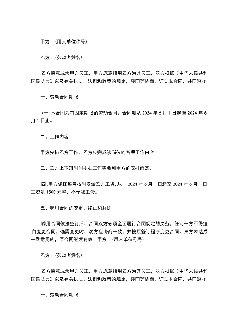
甲方:________________
乙方:________________
根据《中华人民共和国劳动法》,甲乙双方经平等协商,自愿签订本合同,共同遵守本合同所列条款。
一、合同期限
甲方聘用乙方在甲方(部门)担任临时岗位工作。合同期限为一年,自________年________月________日至________年________月________日。
二、乙方工作内容(需填写)
三、甲方的权利与义务
(一)负责乙方的日常人事管理;
(二)负责支付乙方工资,每日______元。
(三)其它;
四、乙方的权利与义务
(一)接受甲方的管理,并按合同要求认真履行岗位职责,服从工作岗位安排或调整,遵纪守法,圆满完成工作任务;
(二)享受合同规定的工资待遇;
(三)在签订本合同时自愿遵守甲方的有关规定;
(四)其他
五、聘用合同的变更、解除、终止
(一)乙方有下列情况之一,甲方可以解除合同,须提前30天以书面形式通知:
1.履行合同差、完不成工作任务、考核不合格;
2.甲方撤并或减缩编制需要减员,经双方协商就调整岗位达不成协议的;
3.患病或非因工负伤按国家规定的医疗期满后,经有关机关鉴定,乙方不能从事原工作,或医疗期满尚未痊愈的;
4.订立合同的客观情况发生重大变化,经当事人协商不能就变更合同达成协议的。
(二)乙方有下列情况之一,甲方可以随时解除合同:
1.严重违反劳动纪律或用人单位规章制度,损害单位经济权益,造成严重后果以及严重违背职业道德,给单位造成极坏影响的;
2.连续旷工时间超过十五天或一年内累计旷工时间超过三十天的;
3.无理取闹、打架斗殴、恐吓威胁单位领导、严重影响工作秩序和社会秩序的;
4.贪污、盗窃、赌博、营私舞弊情节严重的;
5.违反工作规定或操作规程,发生责任事故,造成严重经济损失的;
6.伪造成绩单、学历、健康证明及用其他不正当手段欺骗甲方的;
7.被开除、劳教、判刑、依法追究刑事责任的;
8.其它违反国家、学校、甲方规定的。
(三)乙方有下列情况之一,甲方不得与乙方解除合同:
1.患病或非因工负伤,在国家规定的医疗期内的;
2.因工负伤,并经劳动鉴定部门鉴定完全或大部分丧失工作能力的;
3.实行计划生育女职工在孕期、产期及规定哺乳期内的;
4.符合国家规定其它条件的。
对上述人员,可根据业务发展需要调整适当的岗位,待遇随岗而定。
(四)合同期内,乙方要求违约解除合同的,应提前30天以书面形式向甲方提出申请。解除合同时间从甲方同意之日计算。
(五)有下列情况之一的,乙方可以随时通知甲方解除合同:
1.甲方未按规定支付劳动报酬的;
2.甲方以暴力、监禁等非法手段强迫乙方工作的。
(六)有下列情况之一,本合同自行终止:
1.合同期限届满;
2.合同期内乙方死亡;
3.乙方按国家规定应征入伍的;
4.法律、法规规定的其它情况。
六、违反合同的责任和争议解决
合同一经签订具有法律效力。合同期未满,又不符合解除合同条件单方解除合同的,要承担违约责任。因解除合同甲、乙双方发生争议,应先由双方协商解决。协商无效的,可以向有关仲裁机构申诉。
七、其他
本合同经双方签字后生效,本合同一式二份,甲、乙双方各执一份。
甲方(签字):_________________ 乙方(签字):_________________
________年________月________日 ________年________月________日
举报
