共2页
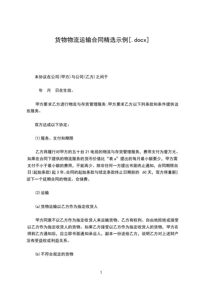
任务书1.国内运输方案概述根据米其林轮胎沈阳公司MSTC物流效劳招标书的要求,我司为贵司提供成品轮胎国内运输方案.本运输方案由公路运输、海陆联运和铁路运输方案组成,其目的是在降低运输本钱的前提下,为XX公司提供沈阳至中国XX各大城市之间的优质、平安、快速、高效的物流运输效劳,并基于双方共同开展的战略目的建立起长期稳定的物流合作伙伴关系.2.国内运输方案的目标通过本运输方案的设计与实施,要到达目标如下:1充分利用我司的优势,通过运输方案优化,有效降低XX公司物流本钱;2不断改良运作方式,提升运输效率,保证运输货物及时到达;3进一步提升货运质量,保证运输货物的完好性及平安性;4既能完成指定货运任务,又能适应XX公司业务进一步增长的需要;5实现有效客户反响ECR,能迅速适应多变的客户需求多点交付,拼箱运输等;6利用供给链信息技术和完备的电脑信息网络,能够为米其林提供轮胎在途信息动态查询及跟踪效劳.3.运输需求方案根据米其林轮胎沈阳公司MSTC所提供的国内运输需求方案,要实现标书中指定的沈阳到全国30个主要城市的运输任务如下:目的地运输距离年运量20尺箱车40尺箱车北京XXXk春3于124K沙229148回273XXXX72556连XXX/r小兀306363向青XXXXXXX1326每口410“州XXX合尔滨XXX肥168XXXX1226济南XXX昆明374680昌217XXXX1227,京170XXXX4342波XXX青岛126XXXX2626海199XXXX1454;山头XXX沈阳巾内6258家庄967315上原119XXXX1132“州250332武汉191XXXX3361bn309XXXX1237卜安181XXXX2924卜州XXX显州_136236
4、国内运输方案优化设计区域城巾哪些可选运输方式/优选方案,1.东北区哈尔滨、长春、沈阳、大连2.西北区西安3.华北区北东、石家庄、太原、济南、夫青岛、郑州4.华中区武汉、长沙、南昌5.华南区广州、海口、东莞、厦门、福清、汕头6.华乐区上海、南京、宁波、合肥、杭州、温州、扬州7.西南区成都、重庆、昆明5.各区域各种运输方式本钱比拟运输时间运输单价年运显运费比照20尺箱40尺箱目的地昌输1运输2运输1运输2运输1运输220尺箱40尺箱运输1运输2J州1326,莞63门1237,清1329,头411bn410“计,额
举报
