共2页
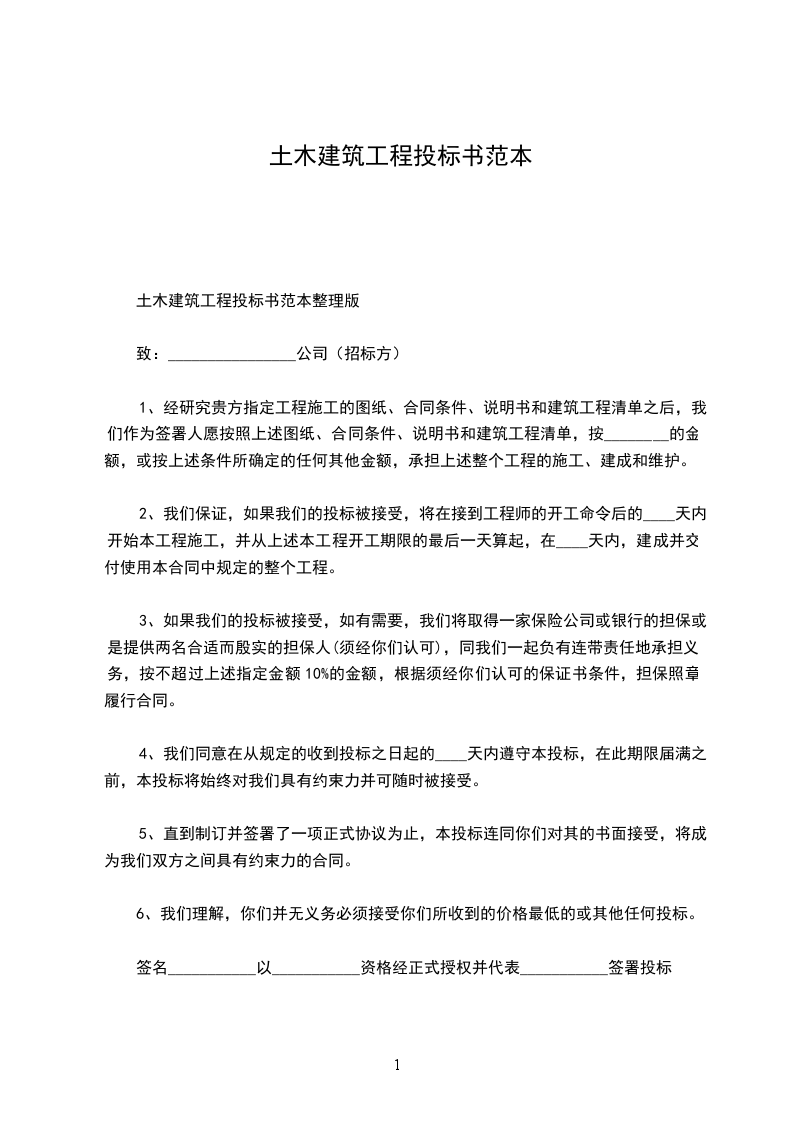
土木建筑工程投标书注:①本投标书系国际顾问工程师联合会会同国际建筑与公共土木工程联合会拟定。致:____
先生们:
1.我们同意在从规定的收到投标之日起的____天内遵守本投标,在此期限届满之前,本投标将始终对我们具有约束力并可随时被接受。
2.直到制订并签署了一项正式协议为止,本投标连同你们对其的书面接受,将成为我们双方之间具有约束力的合同。
3.我们理解,你们并无义务必须接受你们所收到的价格最低的或其它任何投标
____年____月____日签
签名____以____资格经正式授权并代表____签署投标
(用印刷体大写)
证人____地址____
地址____
职业____
附录①
保单的金额(如果有)____英镑
第三方_____的最低金额____英镑
开工期限(从工程师的命令到开工)____天
竣工时间____天
规定的违约偿金款项____每天____英镑
奖励金额(如果有)______
维护期____天
对直接成本金额调整的百分比____百分之____
保留额的百分比____百分之____
保留金的限额____英镑
中期证书最低金额____英镑
出具证书后的支付期限____天
注:
①附录为投标的组成部分。投标人应填写此投标书和附录里的所有空白。
②此处填写借款人的姓名__称借款人为政府可能是不恰当的。
举报
