共2页
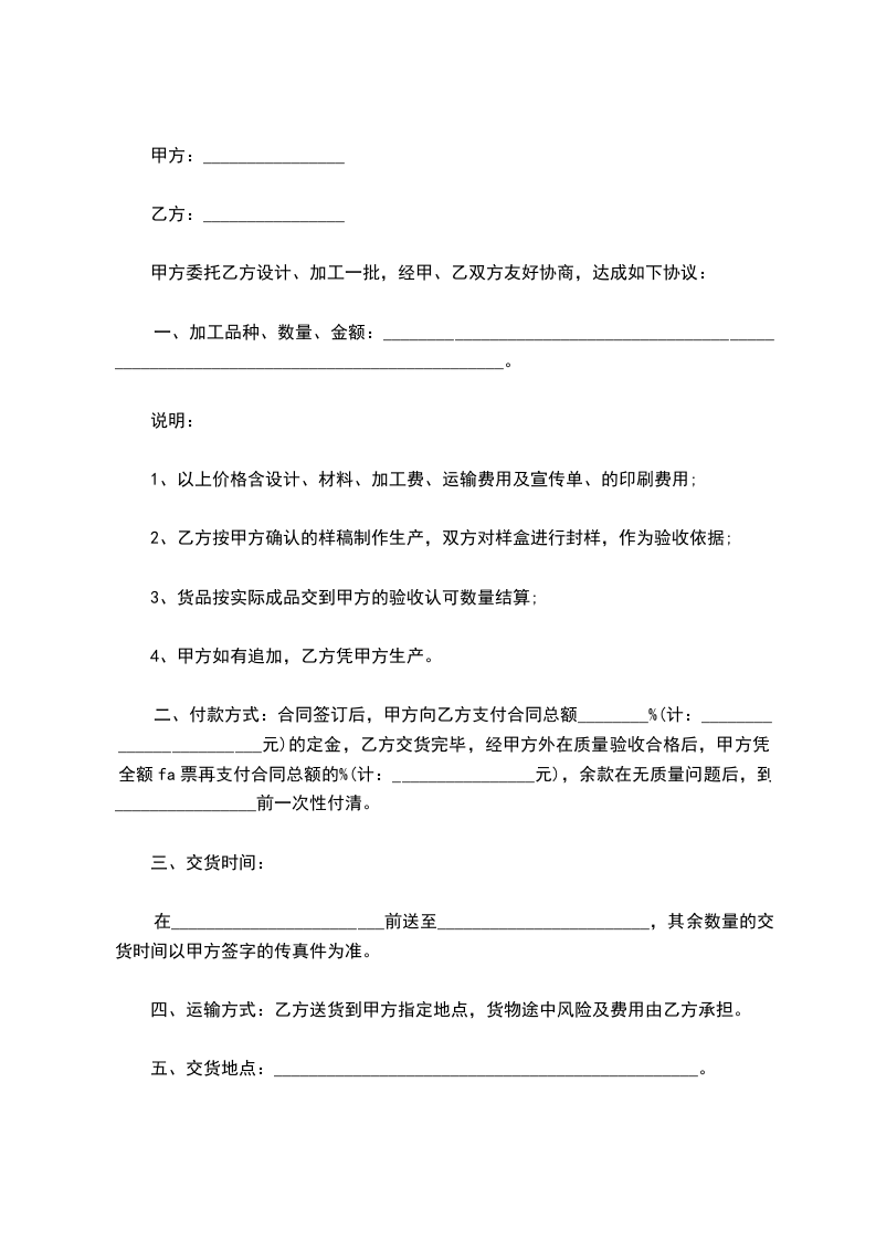
甲方:_________________地址:_________________法定代表人(主要负责人):_________________
乙方:_________________性别:____身份证号码:_________________
现通信地址:_________________联系电话:_________________
为建立劳动关系,明确权利义务,依据劳动法、劳动中华人民共和国民法典等有关法律规定,在平等自愿、协商一致的基础上,订立本合同。
第一条本合同期限自________年____月____日起至________年____月____日止。其中试用期为________年____月____日起至________年____月____日止。
第二条甲方根据工作需要,安排乙方在________工作岗位,乙方的工作任务为________,工作地点为________。经双方协商同意,甲方可以调换乙方的工种或岗位及工作地点。
乙方应认真履行岗位职责,遵守各项规章制度,服从管理,按时完成工作任务。
第三条乙方按甲方规定完成工作任务的,甲方于每月________日支付工资,支付的工资为________元/月,其中试用期的工资为________元/月。或者实行计件制,计件单价为________。
第四条工作时间和休息休假、社会保险、劳动保护、劳动条件和职业危害防护等按照法律法规、规章等规定执行。
第五条双方解除或终止劳动合同应按法定程序办理,甲方为乙方出具终止、解除劳动合同的通知书或相关证明。符合法律、法规规定的,支付乙方经济补偿。
第六条其他未尽事项按照国家及地方现行有关规定执行。
第七条双方其他约定
第八条本合同双方各执一份,涂改或未经授权代签无效。
甲方签字(盖章):________乙方签字:________
签订时间:________年____月____日
举报
