共2页
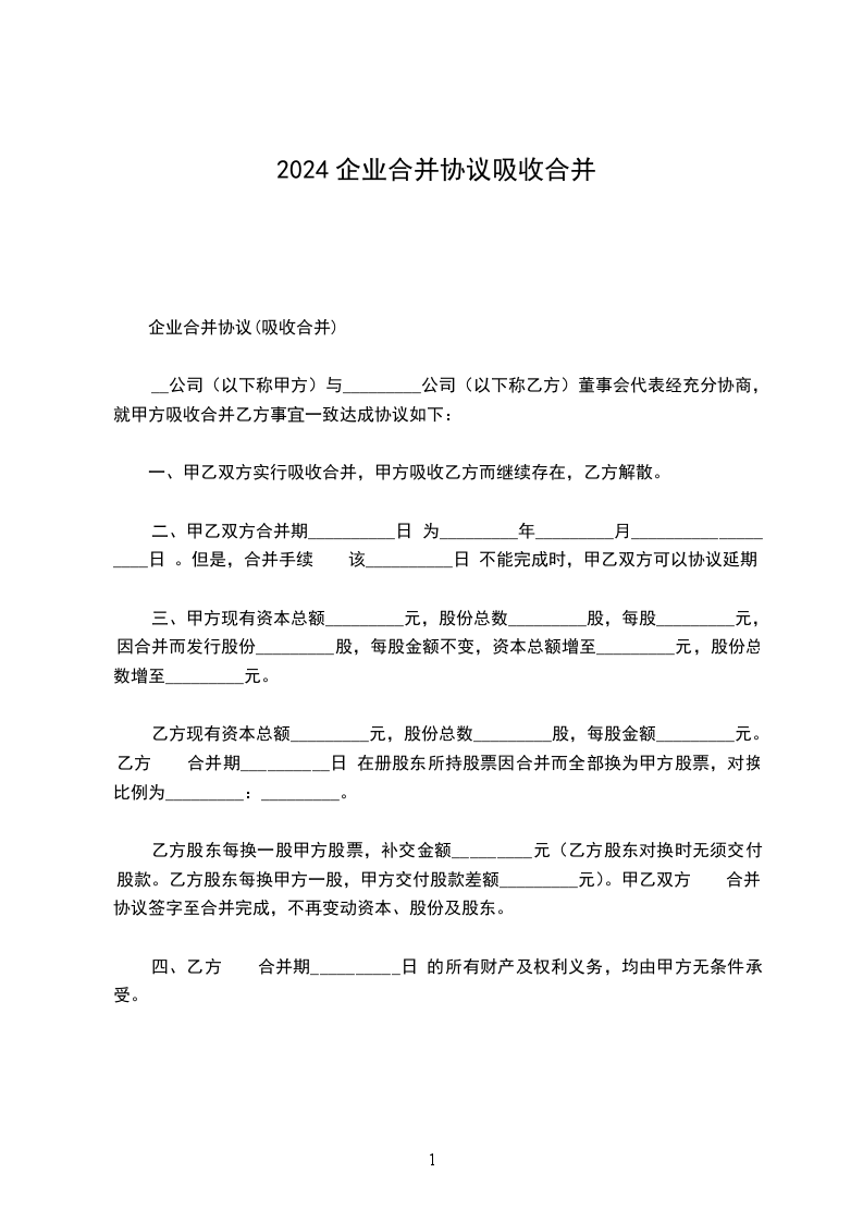
范本_____________股份有限公司(以下称甲方)与__________股份有限公司(以下称乙方)董事会代表经充分协商,就甲方吸收合并乙方事宜一致达成协议如下:
一、甲乙双方实行吸收合并,甲方吸收乙方而继续存在,乙方解散。
二、甲乙双方合并期日为__________年__________月__________日。但是,合并手续于该日不能完成时,甲乙双方可以协议延期。
三、甲方现有资本总额__________元,股份总数__________股,每股__________元,因合并而发行股份__________股,每股金额不变,资本总额增至__________元,股份总数增至__________元。
乙方现有资本总额__________元,股份总数__________股,每股金额__________元。
乙方于合并期日在册股东所持股票因合并而全部换为甲方股票,对换比例为________________:___________。乙方股东每换一股甲方股票,补交金额__________元(乙方股东对换时无须交付股款。乙方股东每换甲方一股,甲方交付股款差额__________元)。
甲乙双方于合并协议签字至合并完成,不再变动资本、股份及股东。
四、乙方于合并期日的所有财产及权利义务,均由甲方无条件承受。
五、乙方于本协议生效后至合并期日,应以善良管理人的注意,继续管理其业务。但是,处理财产、负担义务,__________元以上的支出等,应经甲方同意。
六、乙方全体管理人员及职工,于合并后当然成为甲方管理人员及职工,其工作年限、工资及其他劳动条件不变。个别调换工作者,不在此限。
七、本协议未尽事项,由甲乙双方代表协商决定。
八、甲乙双方应于本协议签字日起一周内,向有关领导机关申请合并。一方或双方合并申请未得领导机关批准时,本协议失效。
九、甲乙双方应于合并申请获批准后召开股东大会,讨论通过本协议。一方或双方股东大会未通过时,本协议失效。
十、本协议一式__________份,甲乙双方各执__________份,__________份有同等效力。
甲方:___________
名称:___________
住所:___________
法定代表人:_______________(签名盖章)_____________
乙方:___________
名称:___________
住所:___________
法定代表人:_______________(签名盖章)_____________
________________年_______________月__________日于_____________地
举报
