共2页
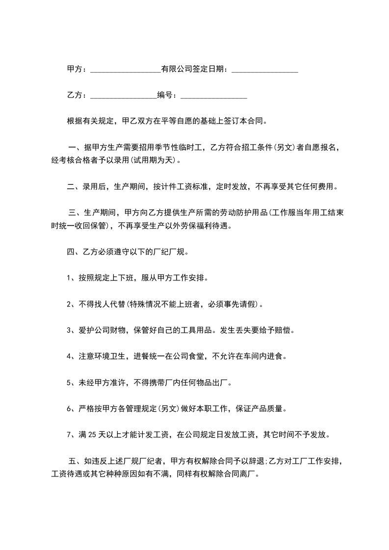
甲方:__________________有限公司签定日期:_________________
乙方:_________________编号:_________________
根据有关规定,甲乙双方在平等自愿的基础上签订本合同。
一、据甲方生产需要招用季节性临时工,乙方符合招工条件(另文)者自愿报名,经考核合格者予以录用(试用期为天)。
二、录用后,生产期间,按计件工资标准,定时发放,不再享受其它任何费用。
三、生产期间,甲方向乙方提供生产所需的劳动防护用品(工作服当年用工结束时统一收回保管),不再享受生产以外劳保福利待遇。
四、乙方必须遵守以下的厂纪厂规。
1、按照规定上下班,服从甲方工作安排。
2、不得找人代替(特殊情况不能上班者,必须事先请假)。
3、爱护公司财物,保管好自己的工具用品。发生丢失要给予赔偿。
4、注意环境卫生,进餐统一在公司食堂,不允许在车间内进食。
5、未经甲方准许,不得携带厂内任何物品出厂。
6、严格按甲方各管理规定(另文)做好本职工作,保证产品质量。
7、满25天以上才能计发工资,在公司规定日发放工资,其它时间不予发放。
五、如违反上述厂规厂纪者,甲方有权解除合同予以辞退;乙方对工厂工作安排,工资待遇或其它种种原因如有不满,同样有权解除合同离厂。
六、本合同于每年用工时开始签订,甲乙双方签字或盖章后即生效,当年用工结束时即终止。
七、注意安全生产,乙方如违反操作规程所出现的事故,乙方应负责主要责任;乙方确因无法避免的工伤事故,甲方承担医疗期间医疗费用及工资。
乙方签字:_________________甲方:__________________有限公司
乙方身份证号码:_________________家庭住址:_________________
举报
