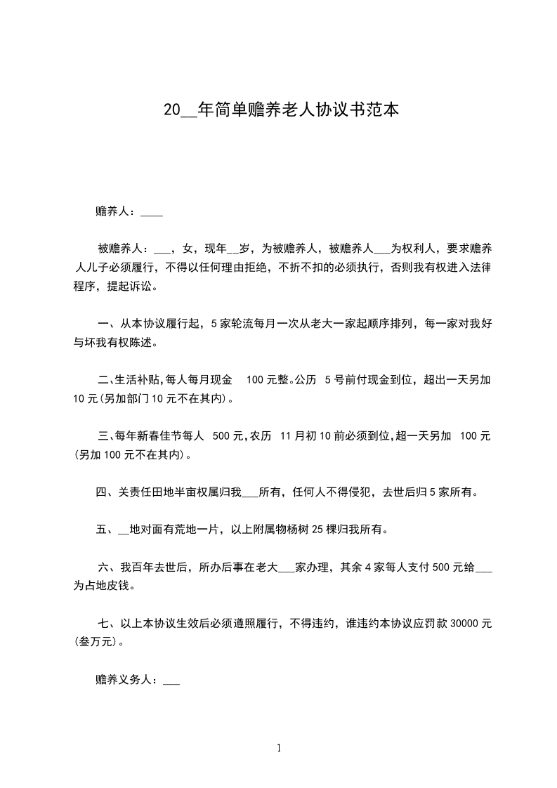
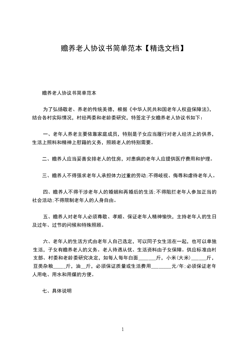
简单版老人赡养协议

甲方:______________(二人均系__________社区居民)

乙方:______________(二人均系__________社区居民)

丙方:_________________(__________系__________社区居民,__________的长子。

经由已故居民_______________的原配妻子__________同意,由__________承担赡养义务和合法继承财产)

甲方之一__________与原配妻子__________(已故)婚后生育两个女儿,长女__________,次女__________。

甲方之二__________与原配__________(已故)婚后生育一子,名为__________(已故)甲方__________和_______________在________年结婚,婚后未生育子女。

甲方现有房产座落________________,房屋建筑面积为________平方米。甲方在该房屋居住。

甲方_______________,男,________年________月________日生人,现年________岁。_______________,女,________年________月________日生人,现年________岁。由于两位老人年迈,生活不能自理,经两位老人同意,乙方和丙方达成赡养老人和甲方身后财产处理协议如下:

1、根据甲方的意见和该家庭的特殊情况,乙方和丙方通过协商一致同意两位老人分别由乙方和丙方各自承担赡养责任,即乙方和丙方按月轮换负责老人的生活(包括雇保姆工资和生活费用)

2、甲方_______________的医疗费用由乙方承担,_______________的医疗费用由丙方承担。

3、甲方两位老人全部故去后,对该房产进行作价出售,出售全部房款归乙方和丙方两方平分。

4、甲方___________的低保金、占地老人生活费和居民保险以及困难补助等收入,_______________的一切收入归乙方,_______________的一切收入归丙方。

5、甲方现有存款人民币________元,该款归乙方和丙方两方平分。

6、未尽事宜,由乙方和丙方协商解决。

7、此协议一式五份,甲、乙、丙、见证单位和公证处各一份,该协议公证后生效。

甲方:_________________乙方:_________________丙方:_________________

见证单位:_________________社区居委会见证人:_________________

________年________月________日

预览已结束,下载原文档直接使用
查看全文
若对以上有内容有疑问请反馈或举报举报
声明:
您购买的是此内容的word文档,付费前可通过免费阅读辨别合同。非质量问题不退款,如需帮助可咨询客服【客服微信】