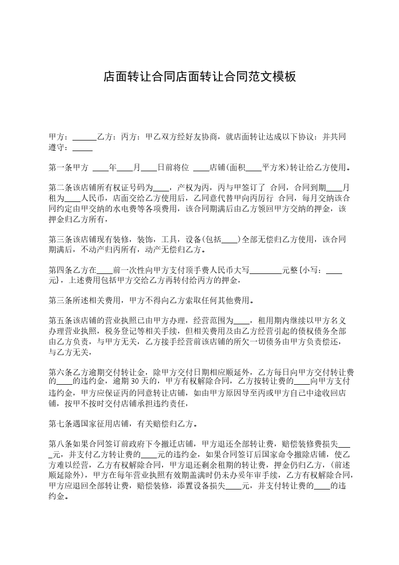
共2页
甲方:_______________
乙方:_______________
丙方:_______________
为妥善解决甲、乙、丙三方债权债务问题。甲、乙、丙三方经友好协商,在平等自愿的基础上依法达成如下债权转让协议,以资信守。
一、由于丙方急需人民币伍拾万元整。甲方同意出借给丙方伍拾万元整。
二、甲、乙、丙一致同意,丙方将针对乙方债权中的人民币50万元整债权转让给甲方行使,乙方应于2024年4月30日按照本协议直接付款给甲方,偿还债务。
三、丙方向甲方支付利息人民币1万元整。
四、乙方如未按本协议进行履行,应按月息2分利进行支付。
五、陈述、保证和承诺。
1、丙方承诺并保证,其转让的债权系合法、有效的债权,有权实施本协议项下的债权转让,并能够独立承担民事责任。
2、甲方承诺并保证,有权受让本协议项下的债权并能独立承担民事责任。
3、乙方承诺并保证,同意丙方转让给甲方的债权,并按本协议约定时间金额偿还给甲方的债务。
六、如协议无效或被撤消,则乙方仍继续按原合同及其它法律文件履行义务。
七、三方同意,如果一方违反其在本协议中所作的陈述、保证,承诺和任何其它,致使其它方遭受或发生损害、损失,索赔等责任,违约方须向损失方作出全面赔偿。
八、此协议经甲、乙、丙三方加盖公章或法定代表人、代表人授权的代理人签字后生效。
九、本期房债权转让三方协议一式三份,甲、乙、丙三方各一份。
甲方:_______________
乙方:_______________
丙方:_______________
____年____月____日
举报
