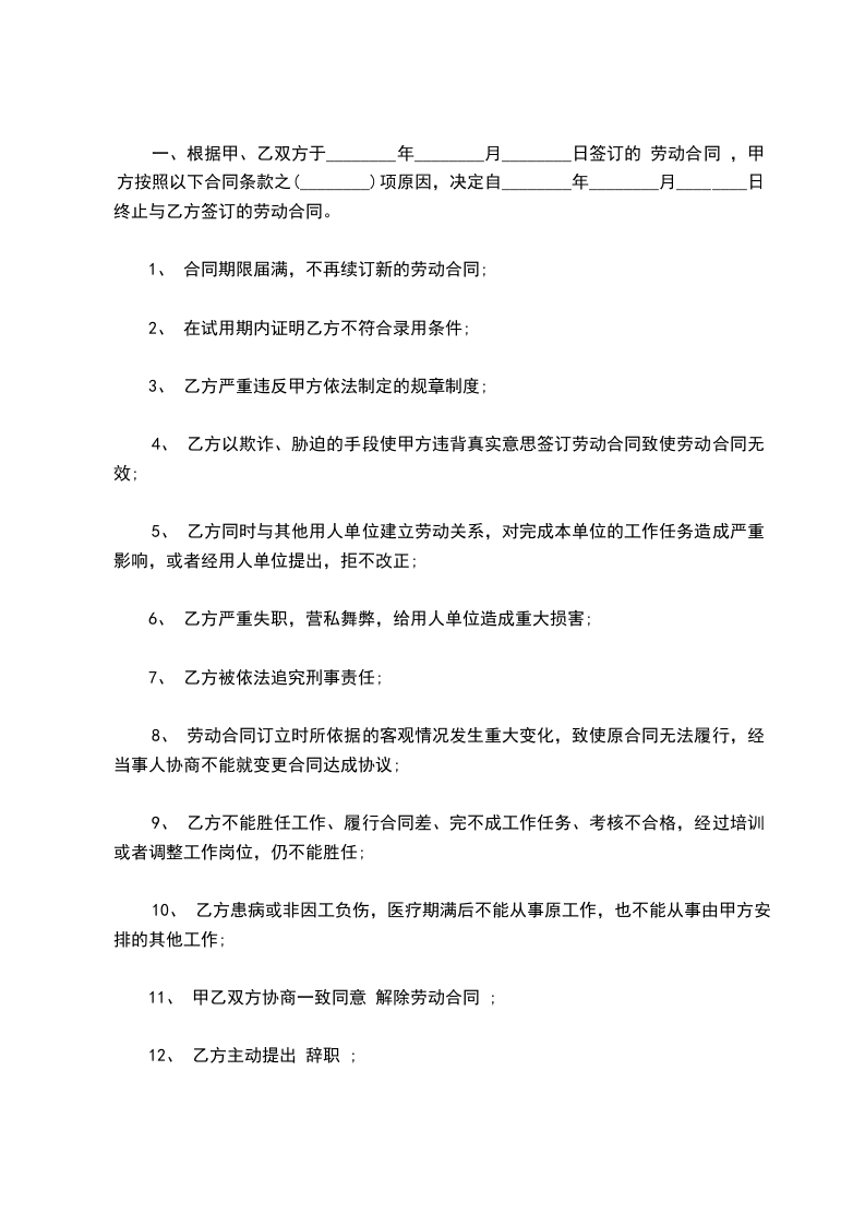
最新终止劳动合同协议书范本

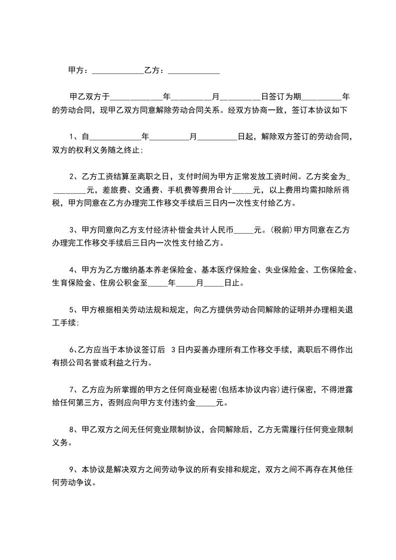
甲方:_____________乙方:_____________

甲乙双方于_____________年__________月__________日签订为期__________年的劳动合同,现甲乙双方同意解除劳动合同关系。经双方协商一致,签订本协议如下:

1、自_____________年__________月__________日起,解除双方签订的劳动合同,双方的权利义务随之终止;

2、乙方工资结算至离职之日,支付时间为甲方正常发放工资时间。乙方奖金为_________元,差旅费、交通费、手机费等费用合计_____元,以上费用均需扣除所得税,甲方同意在乙方办理完工作移交手续后三日内一次性支付给乙方。

3、甲方同意向乙方支付经济补偿金共计人民币_____元。(税前)甲方同意在乙方办理完工作移交手续后三日内一次性支付给乙方。

4、甲方为乙方缴纳基本养老保险金、基本医疗保险金、失业保险金、工伤保险金、生育保险金、住房公积金至_____年_____月_____日止。

5、甲方根据相关劳动法规和规定,向乙方提供劳动合同解除的证明并办理相关退工手续;

6、乙方应当于本协议签订后3日内妥善办理所有工作移交手续,离职后不得作出有损公司名誉或利益之行为。

7、乙方应为所掌握的甲方之任何商业秘密(包括本协议内容)进行保密,不得泄露给任何第三方,否则应向甲方支付违约金_____元。

8、甲乙双方之间无任何竞业限制协议,合同解除后,乙方无需履行任何竞业限制义务。

9、本协议是解决双方之间劳动争议的所有安排和规定,双方之间不再存在其他任何劳动争议。

此协议书一式三份,各份具有同等的法律效力,甲乙双方各持一份,另一份留存乙方本人档案。自双方签署之日起成立并生效。

甲方(盖章)_____________乙方(签字或盖章)_____________

法定代表人或授权委托人(签字或签章)_____________

___________年______月______日___________年______月______日

预览已结束,下载原文档直接使用
查看全文
若对以上有内容有疑问请反馈或举报举报
声明:
您购买的是此内容的word文档,付费前可通过免费阅读辨别合同。非质量问题不退款,如需帮助可咨询客服【客服微信】