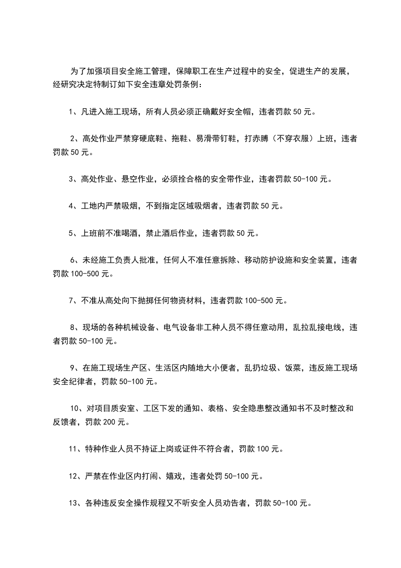
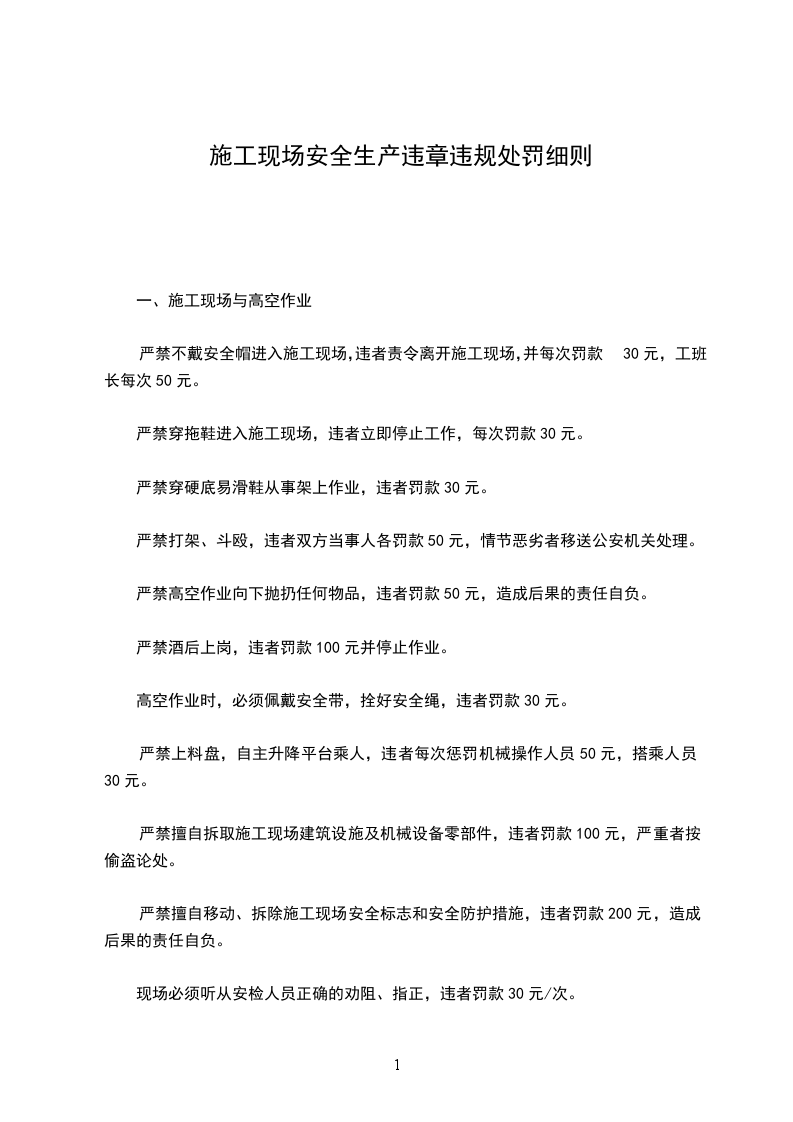
共3页
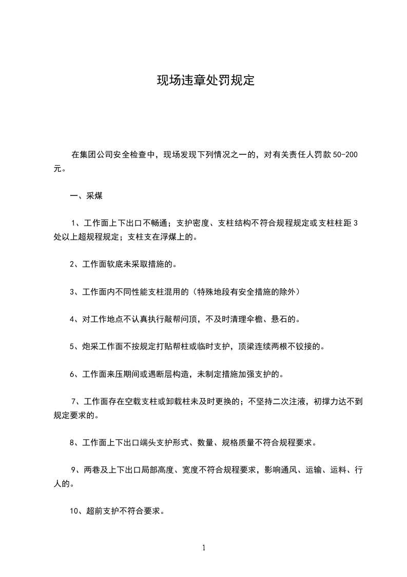
在集团公司安全检查中,现场发现下列情况之一的,对有关责任人罚款50-200元。
一、采煤
1、工作面上下出口不畅通;支护密度、支柱结构不符合规程规定或支柱柱距3处以上超规程规定;支柱支在浮煤上的。
2、工作面软底未采取措施的。
3、工作面内不同性能支柱混用的(特殊地段有安全措施的除外)
4、对工作地点不认真执行敲帮问顶,不及时清理伞檐、悬石的。
5、炮采工作面不按规定打贴帮柱或临时支护,顶梁连续两根不铰接的。
6、工作面来压期间或遇断层构造,未制定措施加强支护的。
7、工作面存在空载支柱或卸载柱未及时更换的;不坚持二次注液,初撑力达不到规定要求的。
8、工作面上下出口端头支护形式、数量、规格质量不符合规程要求。
9、两巷及上下出口局部高度、宽度不符合规程要求,影响通风、运输、运料、行人的。
10、超前支护不符合要求。
11、采高超过规定未采取防倒措施或防倒绳不全的。
12、采煤工作面采空区悬顶距离超过作业规程规定时,不采取人工强制放顶,继续组织生产的。
13、采煤工作面未按规定使用甲烷断电仪;乳化液的配比达不到要求的。
二、掘进
1、迎头空顶作业,无临时支护或临时支护不合格,前探梁移设不及时,接顶不牢固的。
2、工作面爆破崩倒、崩坏的支架不先进行修复,仍组织生产的。
3、敲帮问顶制度执行差、存在活岩悬矸的。
4、架棚巷道迎头不使用联锁或联锁不齐全、不牢固的。
5、由下向上掘进25度以上的倾斜巷道无防止煤矸滑落伤人措施的。
6、上、下山掘进无防跑车装置的。
7、巷道贯通、预透无贯通措施或措施内容不全的。
8、修复巷道或整棚时不执行由外往里逐架进的,不使用临时支护,退路不畅通的。
9、维修倾斜巷道时,上、下段同时作业的。
10、巷道内安全设施不全、不灵敏或失灵的。
11、架棚巷道支架距离、迎山角、扭矩、棚腿扎角等不合格,背帮、背顶不实的。
12、巷道工程质量低劣的,巷道成型差的;锚杆角度、外露长度、锚盘接触面不符合要求的;有截锚杆现象的。
13、对锚杆不按规定作拉力试验的;对喷体不按规定作强度、厚度检查的。
14、巷道环境卫生面貌差、有淤泥积水、迎头积矸多、杂物多影响通风、行人的。
15、掘进迎头在揭露老空、旧巷道时,无安全技术措施施工的。
举报
