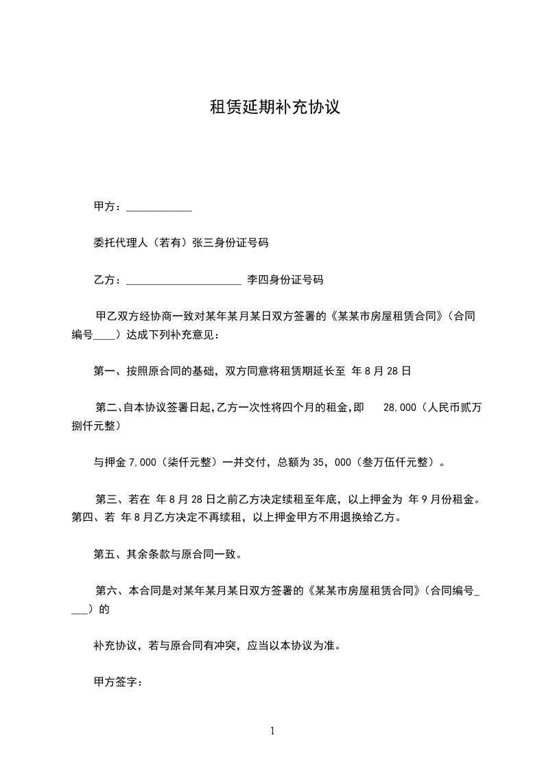
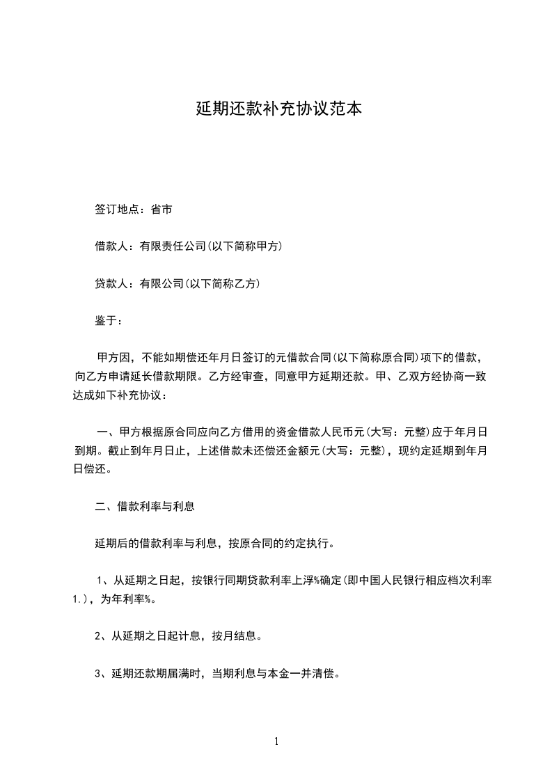
共2页
甲方:________________
乙方:________________
甲乙双方于________年________月________日签订了一份金额为________________元,编号为________________的服务合同(以下简称原合同)。现经过双方协商达成一致,签订以下补充协议:
1、双方一致同意将原合同约定的乙方将向甲方提供一年的服务(服务时间从________年________月________日至 ________年________月________日)更改为乙方将向甲方提供______个月的服务(服务时间分为两段从________年________月________日至________年________月________日,以及从 年 月 日至 年 月 日)。
2、本协议与原合同内容有冲突以本协议为准,本协议没有涉及的内容按照原合同执行。
3、本协议自双方签字盖章之日起生效。本协议一式两份,甲乙方各执一份,具有同等效力。
4、因本协议发生的争议的双方一致同意提交原告所在地法院提起诉讼。
甲方:________________
乙方:________________
日期:________年________月________日
举报
