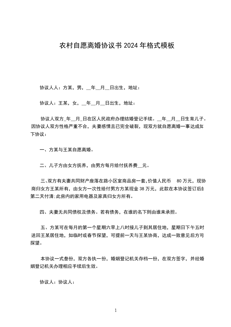
共2页
甲方:________________,身份证号:________________
乙方:________________,身份证号:________________
甲方(以下简称甲方),乙方(以下简称乙方),经协商自愿离婚,现对婚后所购房产物业的分割达成以下协议。
一、所购房产物业详细情况
1、甲乙双方于________年________月________日购进位于地理位置:________________(以下简称该房屋)一套。
2、该房屋在购买时由乙方出资人民币:________万元(大写人民币:________万元)作首期及其他费用部分支出,其次由甲乙双方向(银行)营业部按揭货款购买,贷款金额为人民币:________万元正(大写人民币:________拾万);截止至________年________月,甲乙双方尚欠(银行)分行营业部贷款金额为人民币:________万元(大写人民币:________拾万元)。
二、房产分割详情
1、经甲乙双方协商,该房产物业所有权归乙方所有,由乙方于________年________月________日负责偿还(银行)人民币:________万元(大写人民币:________万元)贷款。
2、自________年________月________日起,该房屋归乙方所有,期间甲方需根据乙方的要求无条件主动配合乙方办理产权变更手续。
三、经甲乙双方协商,乙方就该房屋一事,在甲方协助乙方办理产权变更手续后日内给予甲方人民币:________万元(大写人民币:________万元)的补偿金。
四、经甲乙双方协商,自办理完成该房屋的产权变更手续后办理离婚手续。
五、其他
1、甲乙双方必须自觉遵守本协议规定,如甲方违约,需给予乙方赔偿人民币:________万元(大写人民币:________万元)的首期费用及乙方已还贷款金额人民币________万元(大写人民币:________万元),合共人民币:________万元(大写人民币:________万元)。
2、本协议一式两份,甲乙双方各执一份,自签定之日起正式生效。如遇未尽事宜,双方可协商解决,其他补充协议与本协议具同等法律效力。
甲方(签章):________________
乙方(签章):________________
见证方:________________
________年________月________日
举报
