共2页
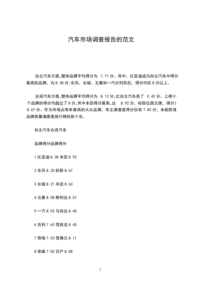
自主汽车方面,整体品牌平均得分为7.71分。其中,比亚迪成为自主汽车中得分最高的品牌,为8.38分;东风、长城、五菱和一汽分列其后,得分均在8分以上。
合资汽车方面,整体品牌平均得分为8.13分,比自主汽车高了0.42分。上榜十个品牌的得分均超过了8分,其中本田得分最高,达8.92分,标致位居次席,得分为8.67分。作为市场占有率最高的大众品牌,车主满意度得分仅有7.82分,未能跻身品牌质量满意度排行榜的前十名。
自主汽车合资汽车
品牌得分品牌得分
1比亚迪8.38本田8.92
2东风8.25标致8.67
3长城8.21丰田8.63
4五菱8.08斯柯达8.57
5一汽8.02马自达8.45
6吉利7.63雪铁龙8.40
7奇瑞7.53雪佛兰8.11
8荣威7.50日产8.08
9长安7.45现代8.03
10江淮7.33福特8.00
—整体平均值7.71整体平均值8.13
举报
