共2页
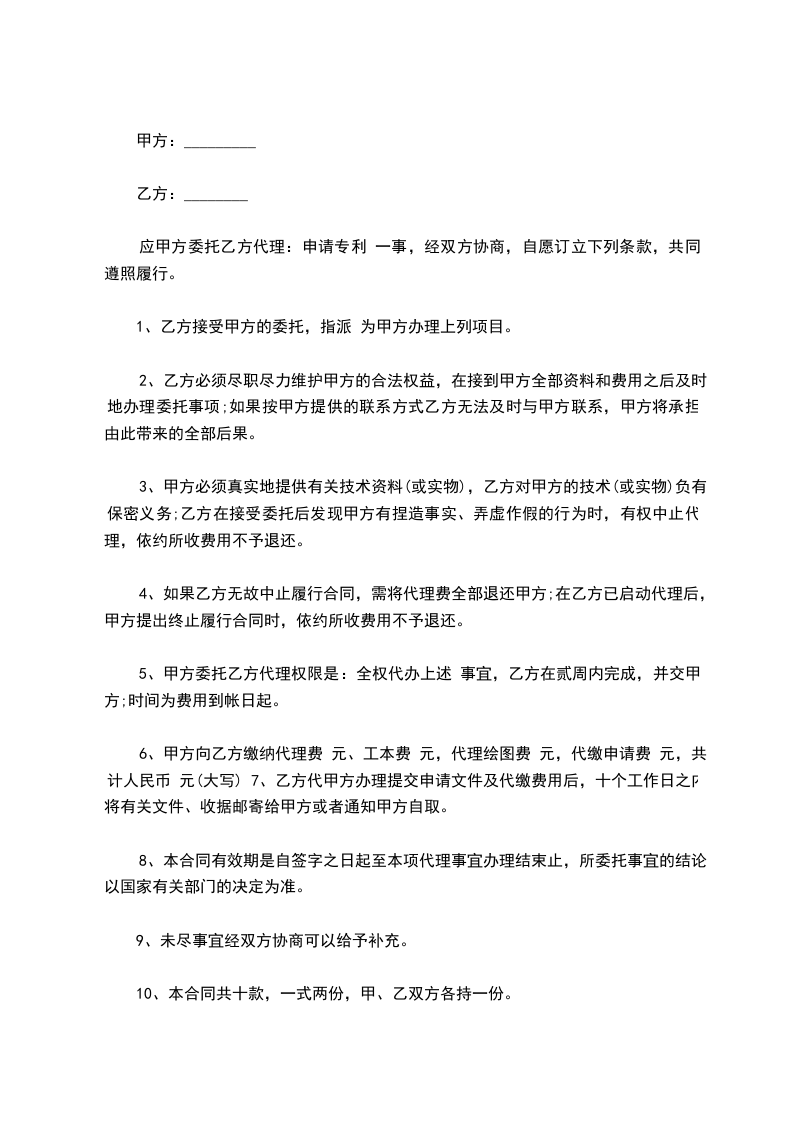
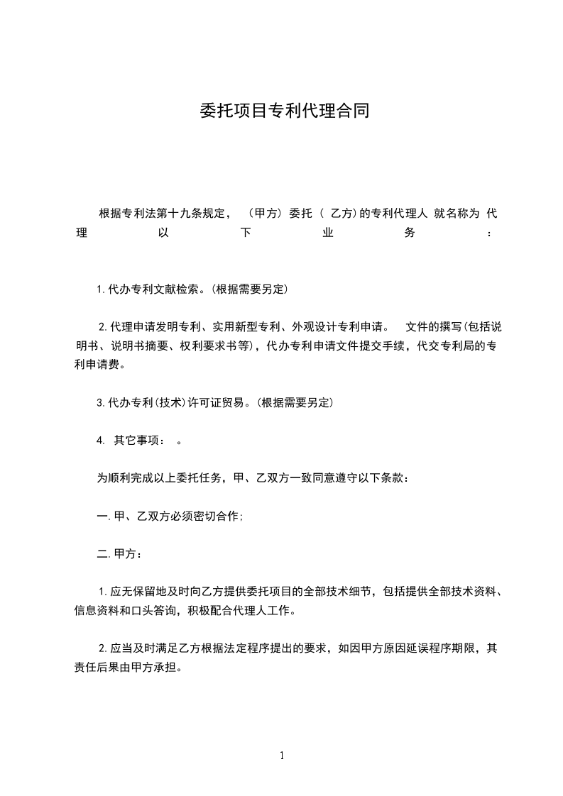
代理人:________________
被代理人:________________
代理人与被代理人经过协商,达成委托代理协议如下:
第一条 被代理人授权代理人在下列范围内以被代理人的名义从事活动:________________(委托代理的权限和具体内容)
第二条 代理人必须按照被代理人的授权委托的范围和内容,认真履行职责,维护被代理人的合法权益。
第三条 代理人超越代理权实施的民事行为,由代理人自己承担法律责任。如果是为了被代理人的利益而实施的行为,事后经过被代理人的追认,视为在代理权限内。
第四条 代理人不履行职责或者其他违法行为而给被代理人造成损害的,应当赔偿被代理人的实际损失。
第五条 被代理人按照 (双方约定的条件),在________期限内,支付代理费________元。
第六条 本协议自双方签字之日起生效。本协议一式____份,当事人各执一份。
代理人:________________ (签字或盖章)
被代理人:________________ (签字或盖章)
_______年______月____日
举报
