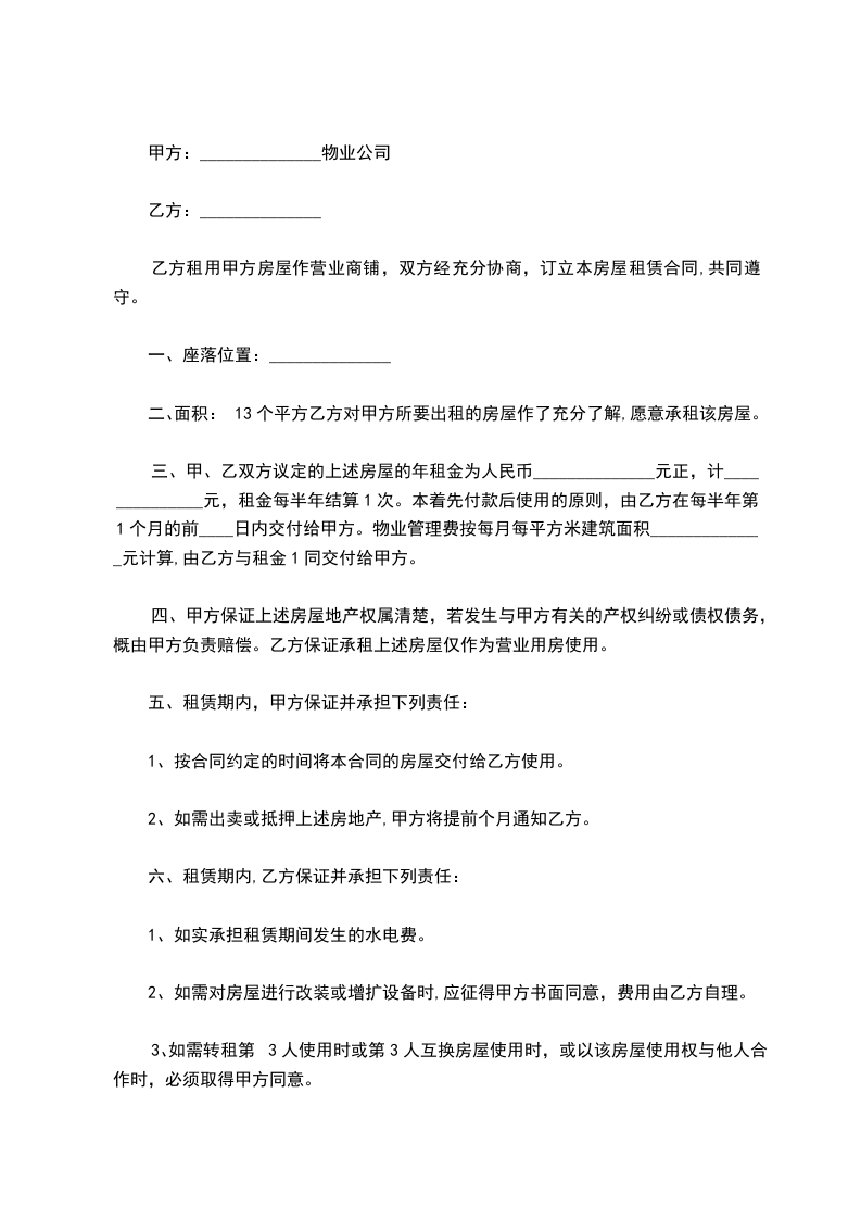
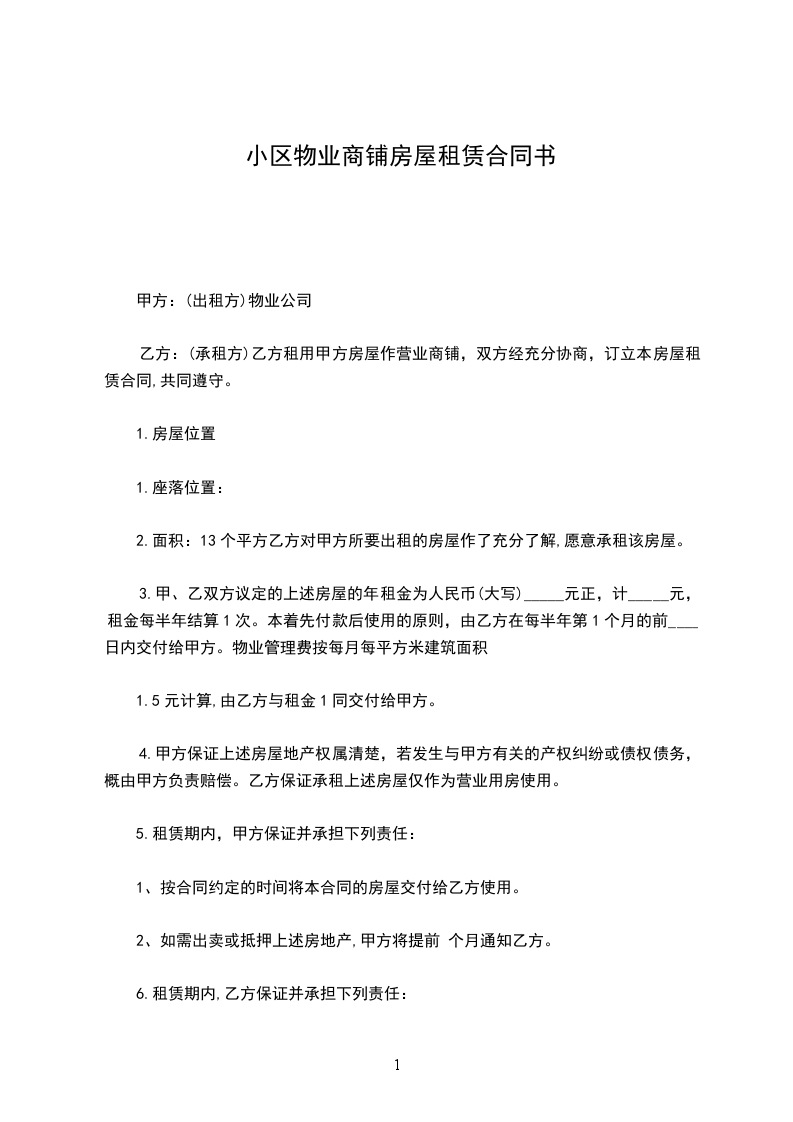
共2页
甲方姓名(出租方):_______________身份证号码:___________
乙方姓名(承租方):_______________身份证号码:___________
经双方协商甲方将位于___________________房屋出租给乙方居住使用。
一、租房从________年________月________日起至________年________月________日止。
二、月租金为__________元,缴租为__________支付一次,人民币(大写)_____________元(¥__________元),以后应提前______天支付。
三、约定事项
1、乙方无权转租、转借、转卖该房屋,及屋内家具家电,不得擅自改动房屋结构,爱护屋内设施,如有人为原因造成破损丢失应维修完好,否则照价赔偿。并做好防火,防盗,防漏水,和阳台摆放、花盆的安全工作,若造成损失责任自负。
2、房屋租赁期为,从________年________月________日至________年________月________日。在此期间,任何一方要求终止合同,须提前三个月通知对方,并偿付对方总租金的违约金;如果甲方转让该房屋,乙方有优先购买权。
3、乙方必须按时缴纳房租,否则视为乙方违约。协议终止。
4、乙方应遵守居住区内各项规章制度,按时缴纳水、电、气、光纤、电话、物业管理等费用。
乙方交保证金_____________元给甲方,乙方退房时交清水,电,气,光纤和物业管理等费用及屋内设施家具、家电无损坏,下水管道,厕所无堵漏。甲方如数退还保证金。
5。乙方不得在房屋内从事违法行为,并注重房屋及自身财产和人身安全。如发生违法及人身安全责任事故自行负责。甲方不承担一切法律及民事责任。
四、本合同一式两份,自双方签字之日起生效。另水___________吨;气__________立方;电______度
甲方签章(出租方):_______________
乙方签章(承租方):_______________
________年________月________日
举报
