共3页
(一)、知识管理
__年根据集团知识管理积分办法,结合公司实际,调整了公司原有的km推进考核评价方案,新的积分卡更加注重考核结果量化、过程导向化、知识创新化。通过近半年的施行,达到了较好的效果。
数据回顾:
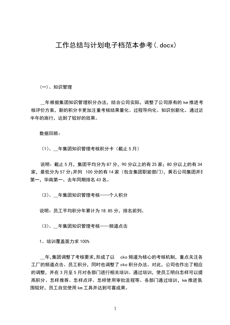
(1)、__年集团知识管理考核积分卡(截止5月)
说明:截止5月,集团平均分为87分,90分以上的有25家;80分以上的有34家,最低分为57分;并列100分的有14家(包含集团职能部门),黄石公司集团并列第一,华南第一。去年同期排名43名。
(2)、__年集团知识管理考核——个人积分
说明:员工平均积分年累计为18.85分,排名前列。
(3)、__年集团知识管理考核——频道点击
1、培训覆盖面力求100%
__年,集团调整了考核要求,形成了以cko频道为核心的考核机制,重点关注各工厂的频道点击、员工积分,同时也调整了cko积分办法。对此,公司也作出了相应的调整,并在3月至5月对各部门进行相关培训。通过培训,使员工明白怎样可以提高积分、怎样推荐、怎样点评、怎样使用审批流程等。各部门通过培训,km推进氛围较好,员工自觉使用km工具并达到可喜成果。
2、组织成立项目小组
3月成立qc小组,主要围绕“如何提高km积分卡在集团的排名”展开项目攻关。4月召开项目启动会议,明确责任人及活动分工。每月回顾总结,遵循pdca原则达到预期目标。通过项目攻关,我们规范了推进要求,解决了每月存在的不同问题。
3、迎接集团km现场审计
3月底,集团企划总部刘曾、张宇童两位老师来我司现场查核知识管理推进工作,高度赞扬了我司的km推进工作,认为我司亮点很多,值得兄弟工厂借鉴,特别是流程规范、流程效率高。本次查核我司成绩为99分,为第一批查核单位。
4、参加知识管理年会,黄石公司大放光彩。
4月28日,青岛啤酒第二届知识管理精英论坛与qc成果发布会在上海松江隆重召开,姜宏副总裁等公司领导及来自各业务单位及各职能部门知识管理和qc工作者200余人共同参加了此次盛会。
在本次大会上,黄石公司集体或个人共荣获4项荣誉,着实给力。
(1)、黄石公司总经理檀总荣获集团“知识管理卓越领导者”荣誉称号(全集团各级工厂及职能部门参评,本奖项只有6名);
(2)、黄石公司荣获集团“知识管理频道经营进步奖”(km推进团队集中亮相,并多次受到好评,其中黄石公司的km推进考核细则在知识管理精英论坛上被集团老师分享推荐);
(3)、个人荣获集团“最佳知识管理专员”荣誉称号。
本次年会上,集团高度评价我司的km推进工作,通过交流学习,其他兄弟工厂也纷纷表示赞同我司的考核思路和推进思路,对我们的工作给予了充分的肯定。
(二)、现场管理
数据回顾:
1、调整考核思路,纠正了部门班组原有“做得多错的多”、“职能部门和生产部门考核不均衡”等现象。
举报
