共4页
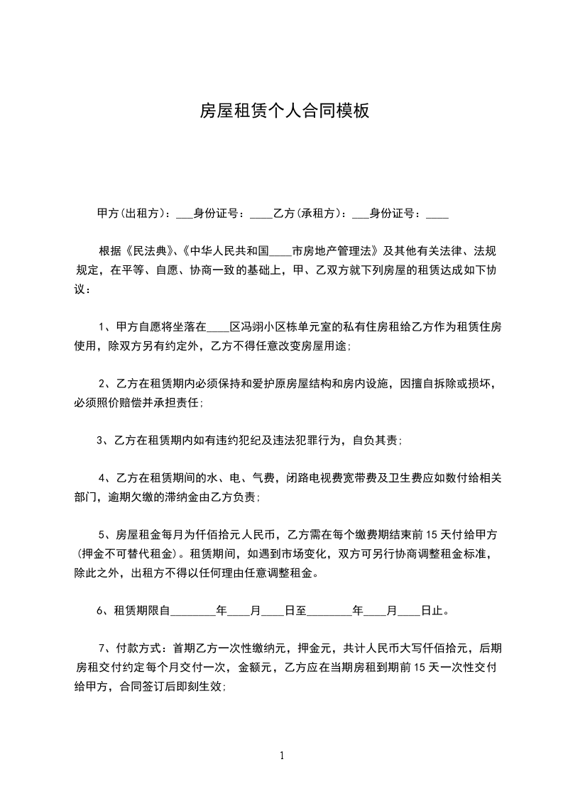
甲方(房主):身份证号码___________:乙方(承租人):身份证号码___________:
甲、乙双方通过友好合作,协商一致的原则,就房屋租赁事宜达成如下协议:
一、租赁地点及设施:
1.租赁地址:鹤城区人民南路新悦城25楼24号
2房型规格:面积53平米,单身公寓(一室一卫)
3.室内附属设施:电热水器一台、抽油烟机1台、燃气灶一台、空调一台、液晶电视一台、洗衣机一台、沙发等。
4.防盗门钥匙2根、二、租期______年,从______年___月___日起到______年___月___日为止,必须房屋租金按______付。
三、月租金为人民币______元,第一季度房租金额为______元。
租期内的物业管理费、电、水、有线电视、房屋维修等费用由乙方支付,乙方在租用期的水电费由乙方自主到供水、供电部门交费,用电卡和水表如有损坏,由乙方负责修理或更新。确需甲方出面协助解决时,乙方应支付甲方必要费用。
以上缴费收据请乙方自行保存,以备查对。
四、保证金(押金)
1、交付租金同时,乙方应另付保证金人民币
验收无误后,将押金退还乙方,不计利息。)
2、保证金支付方式:现金支付
3、本协议作为本期保证金收据,请妥善保管;当本期保证金转入下期租房协议后,本协议作为保证金收据的功能自动作废、同时按新协议条款执行老协议自行作废。
五、乙方租用后应注意以下事项:
1、乙方应遵纪守法,并自行办理相关手续、承担相关责任。
2、乙方应注意居住安全,自行采取防火、防盗等安全措施。加强用电安全,不得乱拖、乱接电线;对于防盗、防火、用电安全进行经常检查。如乙方措施不当造成的所有损失,其损失由乙方自行承担;造成甲方房屋财产损失,由乙方全额赔偿给甲方;造成第三方房屋财产损失,由乙方负责处理,由乙方全额赔偿对方。并按违约处理
3、乙方对租用房没有处理权,不能擅自与人合租、转租或借给他人,也不能改变其用途,否则属于违约。如有此类情况发生除支付违约金外,甲方有权解除协议并收回房屋。
附:电表底数___________;水表底数___________;电视费______________;
以上数据由乙方自行核对,自行填写。
4、乙方在租用期内,不得改变房屋结构及其设施,如须装璜.需经得甲方同意;使用中如有损坏或管道堵塞,应予修复、疏通,费用自理。乙方退租或租期到期不再续租请同时恢复房屋原貌,产生费用由乙方自理,并按违约处理。
5、甲方不分担乙方在租房期内对其自身造成的损失和对第三方造成的任何道德、经济、经营和法律责任及损失。
六、有关退租、转让的条款
1、协议期内,乙方履行本协议所有条款后,甲方不得提前收回房屋(发生甲方能力范围之外的不可抗事件和乙方违约的情况下除外)。
2、乙方租期未到期而要求退租时,必须与甲方协商一致,另要支付违约金给甲方。
3、协议期内,乙方如果出现以下任何情况:退租、转让、及由于乙方违约原因造成甲方提前收回房屋的任一情况下,乙方都必须按协议缴清所有应付款项。
4、乙方承租到期应完好归还租房协议和所有钥匙及有关物品,如果所租房内的所用设备有损坏,乙方负责修复或者甲方在保证金内扣除相应赔偿金额。
5、续租方需超出租期时,必须同甲方签订新的租房协议。
6、甲乙双方欲在租赁期满后不再续租,需提前一个月通知对方。
7、转让交接,水、电、设施及有关经济费用问题,由双方自行处理,如有遗留问题,续租方自行承担,甲方不负连带责任。
七、有关续租的事项
1、租房者在遵守前期协议的情况下,可以获得优先续租权,但必须在原租期结束日前一个月与甲方重新签订租房协议,租金在前期协议租金基础上由双方协商决定。
2、在原租期已到期,新的续租协议还未签订的情况下,甲方将收回房屋,不再签约续租。
八、本协议经甲乙各方协商一致、同意、签名盖章后生效,签订之日为本协议的生效日期;所有条款必须执行、本协议内所涉违约的违约金金额为人民币叁仟元整,凡乙方违约将支付给甲方违约金外同时甲方收回房屋并且乙方根据本协议条款缴清各种费用所有应付款。
九、本租房协议为甲乙双方的正式协议,以原件为准(复印件不能作为正式协议使用)。
十、其它未尽事宜由甲,乙双方协商解决,协商不成可按有关现行法规办理或提交有关仲裁机关进行仲裁
十一、本协议壹式两份,每份肆页,甲乙各方各执壹份。
甲方:_______________签名/盖章联系电话:_________________
乙方:_______________签名/盖章联系电话:_______________
本协议签订于:__年__月__日,即日生效
举报
