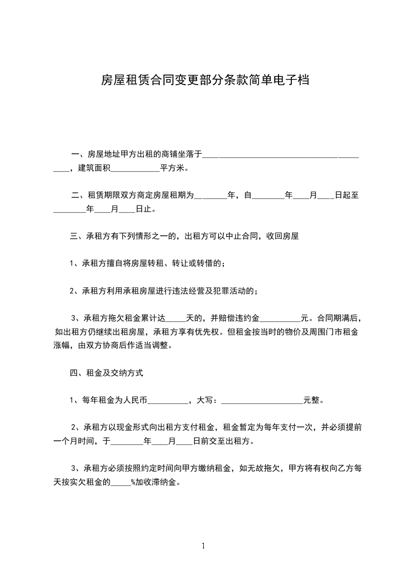
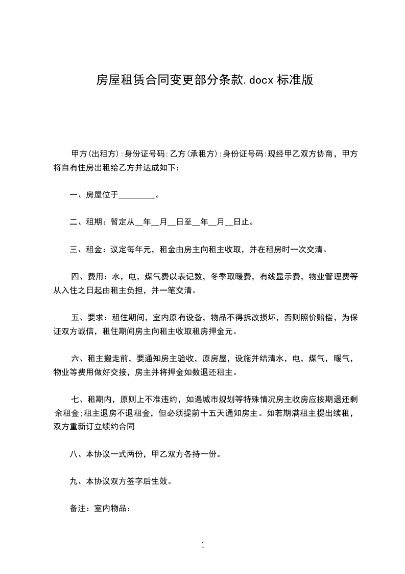
共2页
出租方(以下简称甲方):_____
承租方(以下简称乙方):_____
本协议中的所有术语,除非另有说明,否则其定义与双方于_年__月_日签订的《房屋租赁合同》(以下简称“原合同”)中的定义相同。
鉴于:______乙方工作需要,增加一间租房。甲乙双方本着互利互惠的原则,经友好协商,依据实际情况,在原合同基础上变更合同条款部分内容,特订立以下补充协议。
一、协议内容变更部分为:
1、增加出租房屋:右边第二间门面。
2、该房屋的租赁期根据乙方的需要而定,(开始租赁日期为20__年7月1日)。
3、该房屋每月租金为500元(大写:伍佰元整),此租金在整个租赁期内任何一方不得上涨或下降。
4、租金支付方式为乙方使用结束后一次性付清。
甲方收款后应提供给乙方收款凭证。
二、本协议生效后,即成为原合同不可分割的组成部分,与原合同具有同等的法律效力。
除本协议中明确所做修改的条款之外,原合同的其余部分应完全继续有效。
本协议与原合同有相互冲突时,以本协议为准。
三、本协议一式2份,甲方执1份,乙方执1份,具有同等法律效力,自双方签字盖章之日起生效。
甲方:______________电话:______________签约代表:
乙方:_______________电话:______________签约代表:
签约日期:___年__月__日
举报
