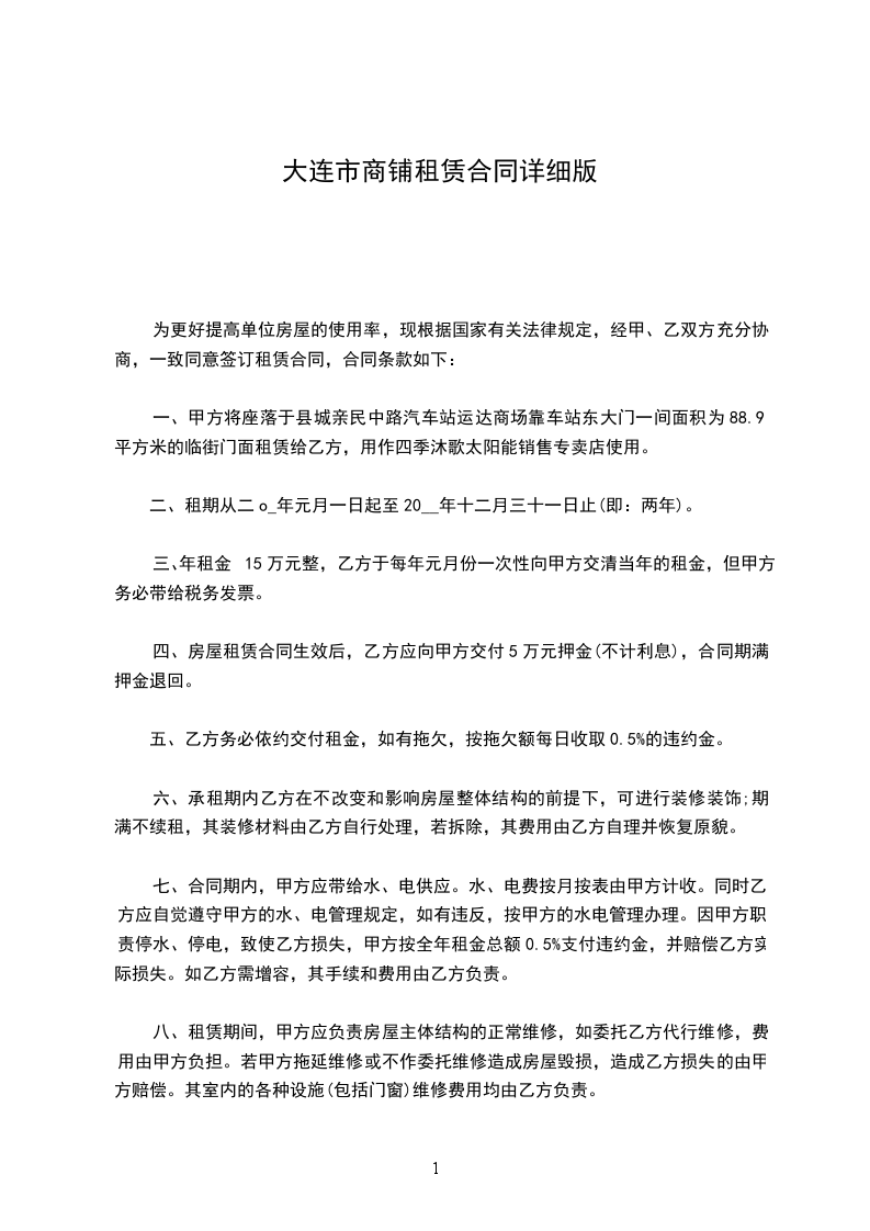
共3页
出租方(简称甲方):_____身份证号:
承租方(简称乙方):_____身份证号:
根据我国《中华人民共和国民法典》及其有关法律、法规之规定,甲、乙双方在平等、自愿、协商一致的基础上,就有关房屋租赁事宜达成如下协议:
第一条租赁范围及用途:
甲方同意将位于安陆市城区原德安饭店二楼四间租给乙方办公。
第二条租金数额:
租金为每年人民币__元(小写:);租金每年提前一次性付清,甲方在收到租金后应当给乙方收费凭证。
第三条设施及费用承担:
如因乙方保管不当或不合理使用,致使该房屋及其附属物品、设备设施发生损坏或故障的,乙方应负责维修或承担赔偿责任。
第四条甲方责任和义务:
1、甲方保证出租商铺产权清楚,若有纠纷,由甲方负责处理。
2、甲方在签订合同之时将房屋交给乙方使用。
第五条乙方责任和义务:
1、乙方应按合同的规定,按时支付租金,且合法使用房屋,不得从事违法乱纪活动。
2、未经甲方和有关部门书面同意,乙方不得将房屋的结构作任何改动,乙方对该房屋的装饰应以不损坏该房产整体结构和设施为原则,并征得甲方同意。
3、在租赁期间,乙方对于出租房屋不得以任何形式转租、转让、转借、抵押、联营或其他有损甲方利益的行为。
第六条补充约定:
承租期内,若因国家政策变动或不可抗力的因素需要提前终止本合同,甲方应提前半个月通知乙方,乙方必须按通知要求办理终止合同手续,按时退出所租用房屋,甲方不承担由此造成的任何损失,但甲方必须负责退还乙方已交房租但未使用完时间的租金。
第七条甲方应提供产权证(或具有出租权有效证明)、身份证明(营业执照)等文件,乙方应提供身份证明文件。双方验证后可复印对方文件备存。所有复印件仅供本次租赁合同使用。
第八条本合同在履行中发生争议,应及时协商解决,协商不成时,任何一方均可向商铺所在地人民法院提起诉讼。
第九条本合同未尽事项,经甲、乙双方协商一致,可订立补充条款。补充条款及附件均为与本合同组成部分,与本合同具有同等法律效力。
第十条本合同经双方签章即生效。本合同一式两份,甲乙双方各执一份。
甲方(公章):______________乙方(公章):______________
法定代表人(签字):______________法定代表人(签字):______________
_________年____月____日_________年____月____日
举报
