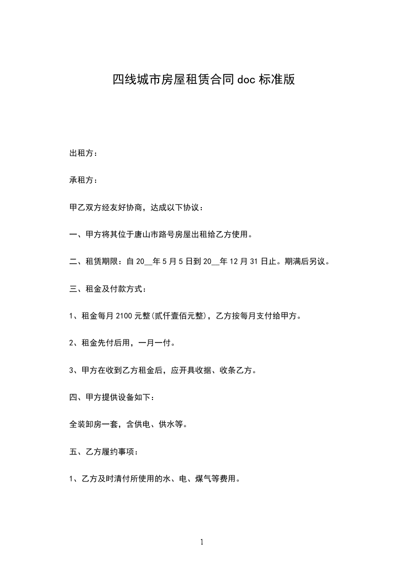
共2页
甲方:______________(出租方,以下简称甲方)
乙方:_______________(承租方,以下简称乙方)
甲乙双方于_年__月_日,签订了房屋租赁合同,合同内容为乙方承租甲方位于的房间,房间面积为_____平方米,房租单价为(含物业费),合同有效期年,至__年__月__日到期。合同签订时乙方交纳了相当于2个月房租的保证金。
现因乙方原因,经甲乙双方协商并达成如下协议:
1、房屋租赁合同于_年__月_日提前终止。
2、房费、物业费、电费、维修费等有关费用截止日为____年__月__日。
3、乙方需在年
4、乙方需支付违约金_____元给甲方。
5、乙方在搬出办公楼时不得破坏性拆除办公环境,包括房屋装修、强弱电等。
6、甲方收房验收后,须在3个工作日内将保证金退还给乙方。此协议一式两份,双方各执一份。
甲方:________________年__月__日
乙方:_________________年__月__日
举报
