共3页
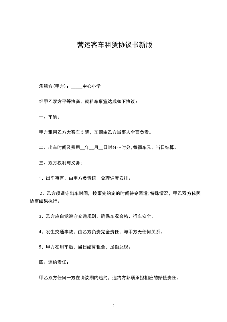
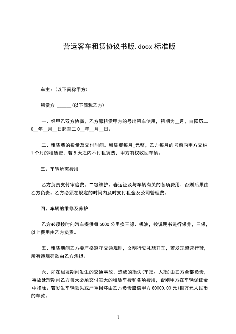
甲方:________________________________
乙方:_________________________________
根据《中华人民共和国民法典》及道路旅游运输的有关规定,甲乙双方本着互利互惠,诚实守信、公平的原则,经过平等协商,自愿达成如下协议。
一、车辆租赁信息
1.租(包)车线:_________。
2.租(包)车时间:_____年_____月_____日和______年____月_____日。
3.发车时间地点:__________________。
4.租(包)车辆:_________座_______车型,____辆;____座____车型____辆。
5.租(包)车期间发生的路桥费燃油费由甲方承担。
6.租(包)车费用:_____座的车辆往返价格_____元/辆;_____座的车辆往返价格元/辆;合计_____元,大写币:__________。
二、费用及结算方式
此协议签订后的_月_日乙方付给甲方费用,待甲方将乙方人员全部送到乙方指定地点后,乙方凭甲方开具的正式有效发票一次性将余款付给甲方。
三、甲方责任与义务
1.甲方须提供符合国家相关法规、手续齐全、卫生整洁、车况良好的车辆。
2.甲方须服从乙方的正常安排,提前到达用车地点,并按团队行程内容认真完成用车需求,在行车期间甲方驾驶员必须听从乙方的指挥,在规定的服务区进行临时停靠。
3.甲方应做好车辆的日常保养工作,车辆发生的故障,造成的损失由甲方承担,给乙方造成损失的,承担全部赔偿责任。
4.甲方确保甲方租车期间行车安全,车辆在行驶途中如遇交通事故,由甲方依据国家相关法规责任处理,乙方应协助甲方进行处理,给乙方造成人员伤亡的应承担全部赔偿责任。
5.甲方在乙方租(包)车期间不得在途中私自带客,如有私自带客现象,乙方将以所有费用的5倍在甲方总费用中扣除。
四、乙方责任和义务
1.乙方租(包)车期间从事的活动必须符合国家法律,其乘客需保管好自己的贵重物品,自觉遵守公共纪律,严禁私自乱动车辆设备,如因乘客原因造成的车辆设备损坏,由乙方负责赔偿。
2.乙方须明确专人负责车辆的使用和安排,并提供甲方驾驶员在用车任务中的饮食,但所产生的费用由乙方自理。
3.乙方需按甲方确认的团队日程内容执行,不得单方面改变租车用途、线路,如要改变应征得甲方认可,产生的费用由乙方承担。
五、违约责任
1.任何一方无条件终止协议,须赔偿另一方违约金:按总费用的_____%向对方支付违约金。
2.甲方承诺在规定的时间内未能到达乙方指定的地点,给乙方造成损失的,应赔偿全部经济损失,乙方在规定时间内未给清甲方所有的租车费用,则赔偿甲方未付款的_____%违约金。
3.甲方必须严格按照乙方的正常要求安排车辆运输,违反此项义务导致乙方损失的,应当全额支付相应损失,乙方有权在租赁费用中直接扣除。
六、其他条款
本合同自双方签订之日起生效,所有费用结清后次协议自动失效。如有未尽事宜,双方本着协商解决,协商不成,由乙方所在的人民法院诉讼解决。
七、本协议一式两份,甲乙双方各执一份,各份均具有同等法律效力,本协议自双方签字盖章之日起生效。
甲方:______________(盖章)_____________乙方:_______________(盖章)___________代表:_____________________代表:___________________电话:___________________________________电话:_________________________________传真:_____________________传真:___________________
举报
