共3页
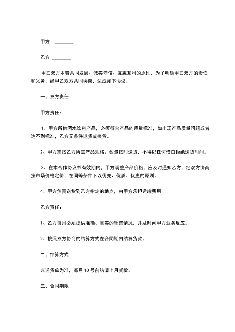
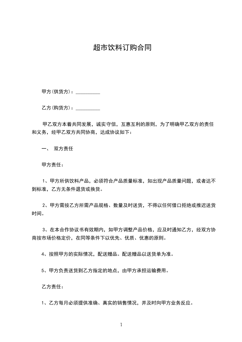
卖方:____________饮料有限公司 (以下简称甲方)
买方: (以下简称乙方)
一、 产品名称、型号、数量、金额:
名称规格型号单位数量单价(元)金额(元)备注
_______%芒果鸡尾汁500ml*20箱200
_______%芒果鸡尾汁1000ml*10箱200
二、 质量要求、技术标准、甲方对质量负责的条件和期限:Q/YBS001-2005企业标准;
三、 运输方式及到达站港和费用负担:铁路或汽车运输,从甲方工厂到乙方目的地的一次性运输;
四、 包装标准:康美包,外包装为普通纸箱;
五、 验收标准:乙方收到货物后,按合同第二款进行检验,检验合格后提货;如在提货前发现有严重损坏现象,应及时通知甲方,并让运输部门出具证明,征得甲方同意后才能提货,否则视为乙方已接受。乙方收到甲方货物后必须出具加盖乙方公章的收货确认书(传真或邮寄)回甲方,详细所列货物品名、数量。
六、 付款方式:
1) 乙方电汇或票汇汇款入到甲方银行账户;
2) 乙方以现金交付到甲方财务部。
未经甲方同意,乙方将货款以现金或其他方式交付给其他人员,甲方不予认可。
七、 本合同在履行过程中发生争议,双方当事人协商解决;
八、 违约责任:甲方在收到乙方的货款后,一般在两个工作日内安排发货,如不能按时发货,应提前通知乙方,否则视为违约,甲方应退还货款。
九、 其他约定事项:
十、 合同有效期:乙方支付货款后生效;
十一、 本合同一式两份,双方各一份。
甲方:昆明傣乡果园饮料有限公司 乙方:
(盖章) (盖章)
法定代表人: 法定代表人:
委托代理人: 委托代理人:
地址: 地址:
纳税号: 纳税号:
开户行: 开户行:
帐号: 帐号:
电话: 电话:
传真: 传真:
日期: 日期:
举报
