共2页
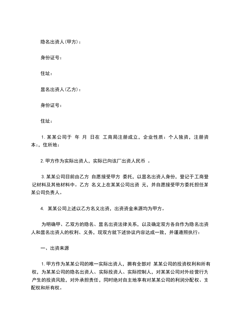
隐名投资人(甲方):张X
显名投资人(乙方):王X、赵X
甲、乙双方约定,由甲方向XX市XX有限公司全额投资,乙方则作为名义股东登记于公司的章程、股东名册或其他工商登记材料之中。公司的法定地址为:XX市XX路XX号。公司的注册资本为人民币500万元(即名义股东王X、赵X在公司的章程、股东名册、工商登记中的出资500万元人民币)全部由甲方实际出资,乙方并不实际出资。
为明确甲、乙双方在公司中的权利义务,保障隐名股东的权利,经双方友好协商,兹签订该隐名投资协议,具体内容如下:
1、公司注册资本人民币500万元全部由甲方实际出资,甲方的出资在2006年3月10日前全部到位;甲方的出资方式为现金;公司注册资本的实际出资者为甲方张X。
2、甲方的实际出资挂在乙方名下,在公司的章程、股东名册、工商登记中以乙方为显名股东,基本情况为:
王X,男, 年 月 日生,身份证号码:
赵X,男, 年 月 日生,身份证号码:
3、XX市XX有限公司的经营管理方式:
4、XX市XX有限公司内隐名投资者和显名股东的具体职责和权利:
5、乙方作为显名股东作如下承诺:未经甲方的书面同意不能单方面转让股权,否则,乙方除向甲方返还资产、赔偿损失外,还须承担侵占甲方资产的相关刑事与民事责任。
6、乙方作为显名股东,应提供财产担保或信用担保,如抵押、质押或担保人,当乙方出现违反本协议规定的行为时,乙方须承担责任,具体方式如下:
7、甲、乙双方的利益分配方式:甲方享受XX市XX有限公司全部股东权益;甲方支付给乙方固定报酬年薪为 元,乙方不享受股东权益。
8、若XX市XX有限公司出现第三人的纠纷时,由甲方承担实际的股东责任,乙方不承担实际股东责任。
9、其他条款。
10、本协议一式四份,由甲、乙双方各执二份。自甲、乙双方签字之日起生效。
甲方: 乙方:
举报
