共3页
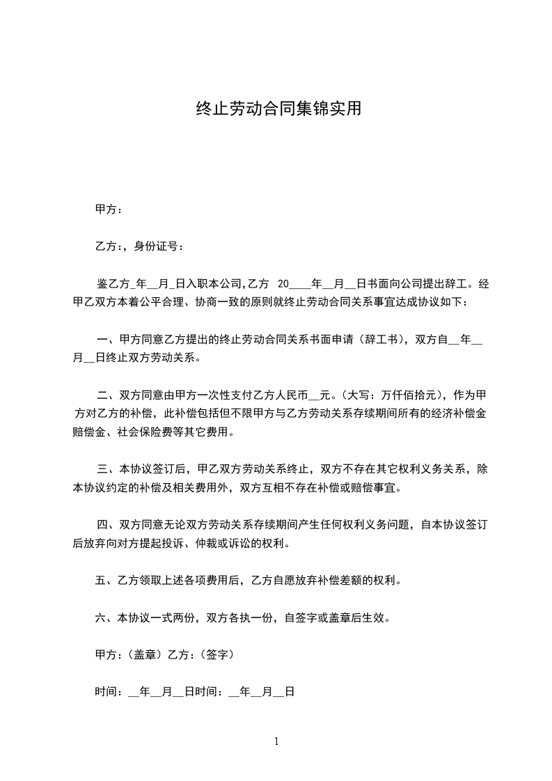
甲方(用人单位):
乙方(劳动者):身份证号:
根据《中华人民共和国劳动法》、《中华人民共和国劳动合同法》及有关用工规定,甲、乙双方按照合法、公平、平等、自愿、协商一致、诚实信用的原则订立本合同。
一、劳动合同期限:
用工期:甲、乙双方同意从__年__月__日起至__年__月__日止。
用工期满,根据本企业生产需要甲、乙双方同意可续签用工合同。
二、用工内容和用工地点
1、乙方的岗位(工种)为。
2、乙方的工作地点为。
3、甲方在合同期内因生产经营需要或其他原因调整乙方的工作岗位,或派乙方到本合同约定以外的地点、单位工作的,应经乙方同意。
三、工作和休假时间
1、工作时间,每日工作小时制,每月工作天,每周休息天。
2、甲方因生产(工作)需要,经乙方认可可以延长工作时间。
3、甲方按规定给予乙方享受法定休假日、婚假、丧假、探亲假、产假等。
四、劳动报酬和社会保险
1、乙方正常工作时间的工资按月计酬元/月(不得低所辖区人民政府规定的最低工资标准)。
2、乙方试用期工资为__元/月。
3、工资的发放以货币现金形式支付;甲方每_月_日发放(当月/上月)工资给乙方。
4、甲方因生产需要,安排乙方加班,应向乙方支付加班费__元/小时;法定假加班应按《劳动法》的规定支付加班工资。但乙方休假日加班被安排补休的除外。
五、劳动保护
1、甲方根据乙方从事的工作岗位,发给乙方必要的劳动保护用品。
2、甲方提供乙方生活住房、膳食(包吃包住)。
3、甲方按国家、省和当地的有关规定,做好女职员的劳动保护和保健工作。
4、乙方有权拒绝甲方的违章指挥,强令冒险作业,对甲方及其管理人员漠视乙方生命安全和身体健康的行为。
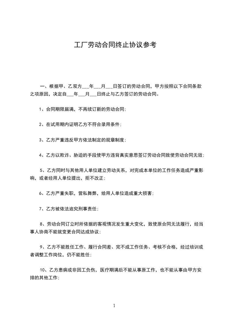
六、合同的变更、解除和终止
1、甲、乙任何一方要求变更合同的有关内容,都应以书面形式通知对方。
2、甲、乙双方经协商一致,可以变更本合同,并办理书面变更手续。变更后的劳动合同文本由甲乙双方各执一份。
3、经甲乙双方协商一致,本合同可以解除。
4、甲方违反法律、行政法规规定和以暴力、威胁或者非法限制人身自由的手段强迫乙方劳动,或者违章指挥、强令冒险作业危及乙方人身安全的,乙方可以解除本合同。
5、乙方违反法律、行政法规规定从事违法行为和违反甲方的规章制度、损害甲方利益的,甲方可以解除本合同,甲方不予经济补偿乙方。
6、甲方被依法宣告破产、被吊销营业执照、关停、撤销的,甲方有权终止本合同。
七、调解和仲裁:双方履行本合同中如发生争议,可先协商解决;不愿协商或协商不成的,可以向甲方劳动争议调解机构申请调解或申请仲裁。
八、其他
1、乙方因自身行为原因造成伤、亡损害由乙方自行负责,甲方不承担一切责任。甲方视情可施行救济。
2、本合同未尽事宜,可以双方另行商议。
3、本合同一式二份,甲乙双方各执一份,甲乙双方签字之日起生效。
甲方(公章):_________乙方(公章):_________
法定代表人(签字):_________法定代表人(签字):_________
_________年____月____日_________年____月____日
举报
