共2页
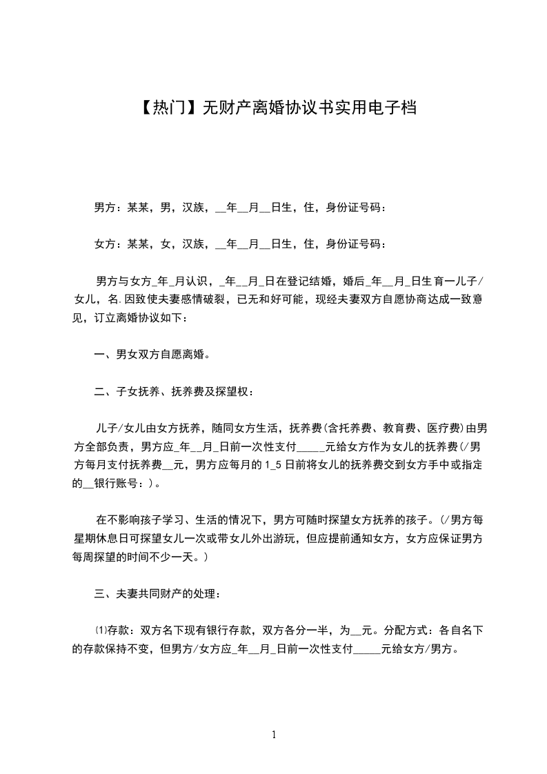
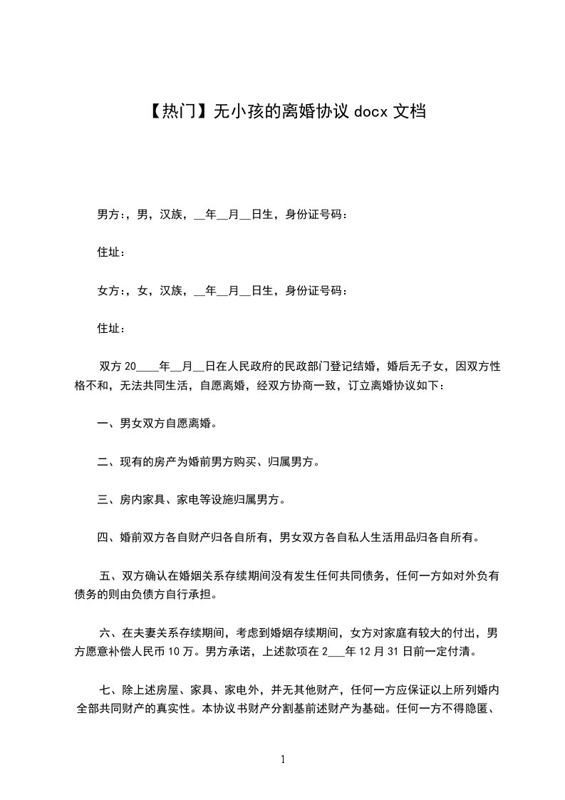
协议人(男方):______________身份证号:_________________________
协议人(女方):______________身份证号:_________________________
协议人_______向双方_______年_______月_______日在_______区民政局办理结婚登记手续,结婚证号为:_____________________。现因感情不和等原因,自愿离婚,经双方协商一致,对有关事项,依我国《中华人民共和国民法典》的规定达成如下协议:
一、_______与_______自愿离婚
二、夫妻共同财产的分割
1、双方各自名下或使用的其它私人财产(如通迅工具、交通工具、首饰、衣服等)归各自所有,双方各自名下的存款归各自所有。
2、婚姻期间所购买的家具、电器全部归男方所有,由男方全权处置。
3、债权与债务:婚姻期间,双方没有共同的债权。双方婚姻期间各自产生的借款及其他的债务,各自独自偿还。如因各自的债务造成对方损失的,受损失方可以向对方追偿。
三、其他
本协议履行过程中,如有任何争议的,交由女方所在地的人民法院依法审理。
上述协议事项,双方保证切实履行。协议内容如有隐瞒、欺骗、责任自负。
男方(签字/盖章):____________________女方(签字/盖章):____________________
________________年________月_______日
举报
