共3页
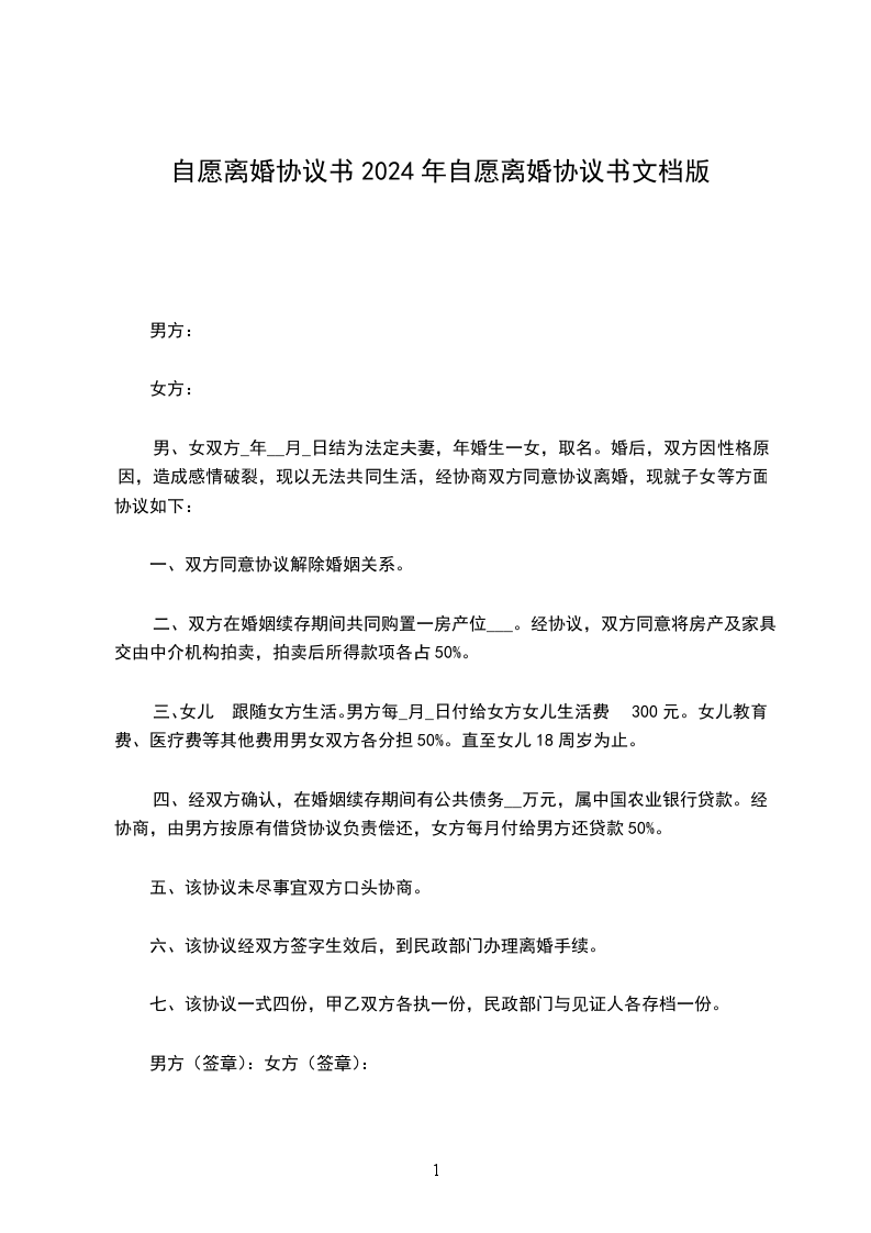
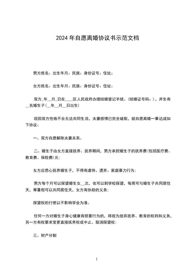
男方姓名:出生年月:民族:身份证号:住址:
女方姓名:出生年月:民族:身份证号:住址:
双方_年__月_日在____区人民政府办理结婚登记手续。(结婚证号码:),并生有__名婚生子(__年__月__日出生)
现因双方性格不合无法共同生活,夫妻感情已完全破裂,就自愿离婚一事达成如下协议:
一、双方自愿解除夫妻关系。
二、婚生子由女方直接抚养。抚养期间,男方承担婚生子的抚养费(包括医疗费、教育费、保险费)元;
女方应悉心抚养婚生子,不得有虐待、遗弃、家庭暴力行为;
男方每个月可以探望婚生女__次,也可以到学校探望,每周可与婚生子共同居住天,寒暑假可以共同居住天,女方有协助的义务;
探望权的行使以不影响学业为准。
任何一方对婚生子身心健康有损害行为的,将视为放弃抚养、教育的权利和义务,另一方有权要求变更直接抚养权或中止、取消探望权;
三、财产分割
(1)双方认可婚后分开居住期间各自收入归各自所有的约定;
双方认可婚后个人随身物品归个人所有。个人随身物品中包含衣物、首饰、个人用品、手机、化妆品等个人专用物品。
婚前财产:男方女方
婚前个人债权债务:男方女方
婚姻存续期间个人债权债务:男方女方
(2)女方自离婚证领取之日起,取得下列夫妻之间共同财产的所有权:____件,总计约____元;
银行存款____元,归女方____元,男方____元。
(3)双方确认无其它共同债权、无共同债务。
四、男方确认给女方经济补偿____元;
五、离婚后,一方不得干扰另一方的生活。不得向第三方泄漏另一方的个人隐私和商业秘密,不得有故意损坏另一方名誉的行为,否则承担违约金____元。
六、双方确认对方是完全民事行为能力的人,能够自行处分自己的行为和财产。
七、本协议经双方签字后,待有效的法律文书生效时具有法律效力。双方承诺对该协议书的字词义非常清楚,并愿意完全履行本协议书,不存在受到胁迫、欺诈、误解情形。
八、本协议书一式三份,甲乙双方各执一份,婚姻登记部门保留一份。在双方签字,并经婚姻登记机关办理相应手续后生效。
男方:女方:
__年__月__日
举报
