共2页
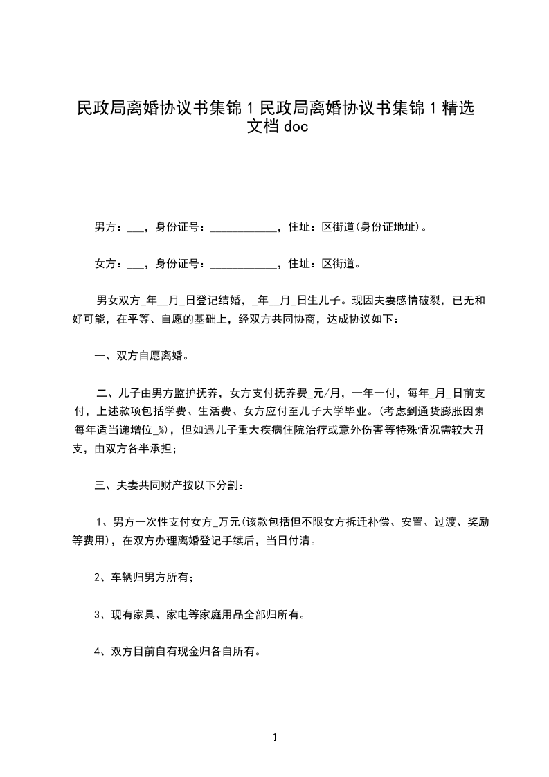
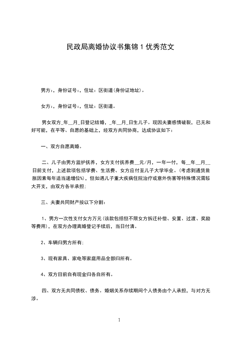
男方:身份证号码:
女方:身份证号码:
双方_年_月在县区人民政府办理结婚登记手续。并生有名婚生女(,__年__月__日出生)
现因双方性格不合影响共同生活,就自愿离婚一事达成如下协议:
一、双方自愿解除夫妻关系。
二、婚生女由女方直接抚养。抚养期间,男女双方共同承担婚生女的生活费、教育费、医疗费以及其他重大费用开支,生活费__元/月,计算至18周岁,共计__元,男方一次性_年__月_日前向女方支付。教育费、医疗费以及其他重大费用开支,男女双方各承担50%,待实际产生后的一个月之内,由男方向女方支付。18周岁后的有关费用日后协商处理。
男方每个月可以探望婚生女,也可以到学校探望,女方有协助的义务(探望需提前2天联系,共同居住需提前一周联系,共同居住日期以双方协商为主),探望权的行使以不影响生活、学业为准。
女方或男方中任何一方不得以任何理由当婚生女面或其他方式灌输,语言诋毁、仇视或辱骂另一方。应提供积极、健康的氛围,以利婚生女身心健康的成长。
三、财产分割
(1)双方认可婚后个人随身物品归个人所有。个人
随身物品中包含衣物、首饰、个人用品、手机、化妆品等个人专用物品。
(2)夫妻之间共同财产:,女方取得所有权,其余归男方所有。>
(3)双方确认无其它共同债权、无共同债务。
四、离婚后,一方(包括近亲属)不得干扰另一方的生活,不得故意诋毁另一方名誉的行为,否则承担违约金万元。
五、双方确认各自都是完全民事行为能力的人。
六、双方承诺对该协议书的字词义非常清楚,并愿意完全履行本协议书,不存在受到胁迫、欺诈、误解情形。
七、本协议书一式三份,甲乙双方各执一份,婚姻登记部门保留一份。在双方签字,并经婚姻登记机关办理相应手续后生效。
举报
