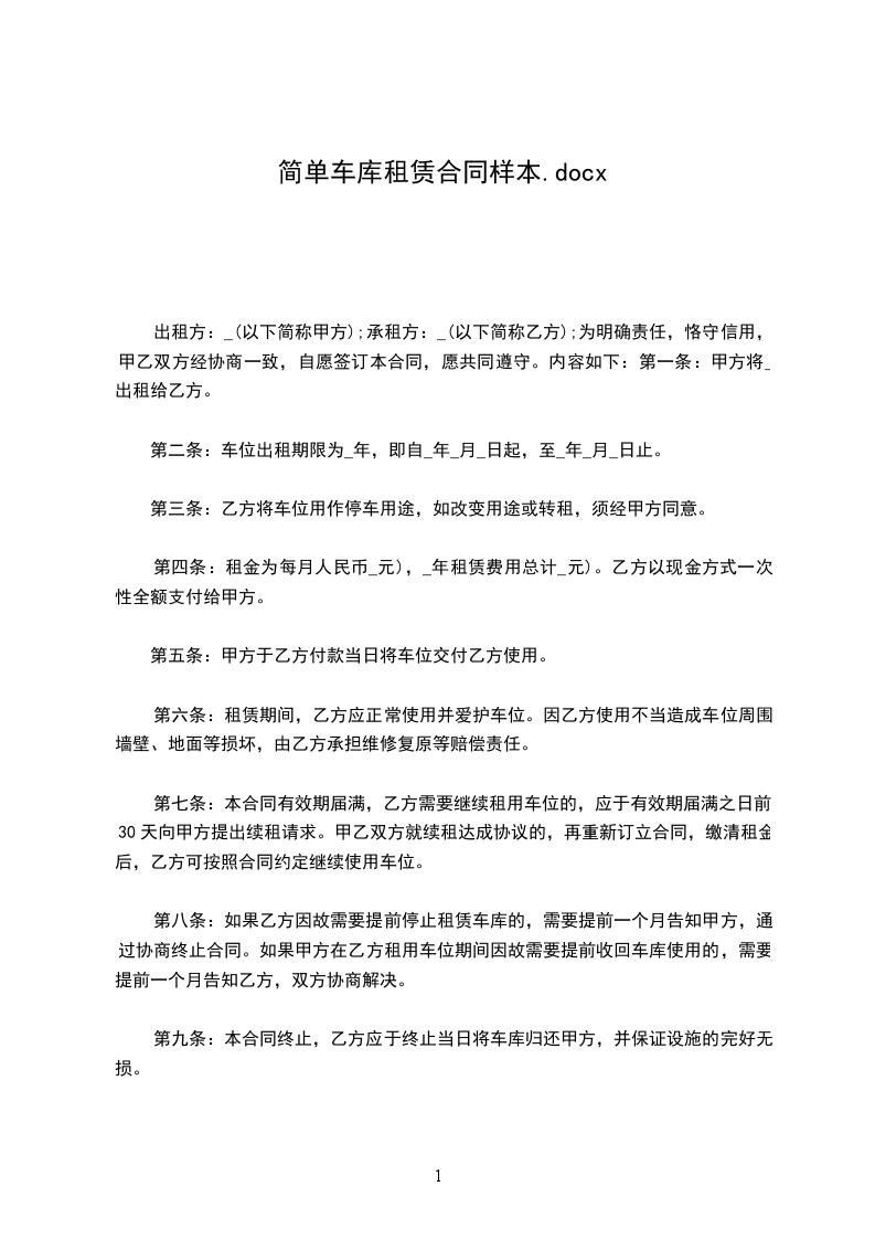
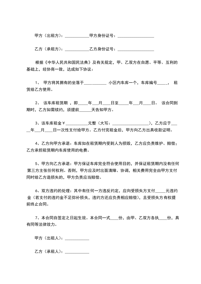
共3页
甲方:__
乙方:______
本合同规范甲乙双方在__市__小区号楼地暖车库租赁事件的双方权利、责任等相关事宜。
遇本合同无明确说明事项,则一切解释权及其他权利归车库实际所有者所有。
1、甲方承担车库取暖费、物业费等定额费用。
在车库使用过程当中,如发生产权、所有权、使用权纠纷,甲方负责予以处理。
遇乙方存在违约行为,甲方有权中止合同,收回车库使用权。
2、乙方只享有车库使用权。
不允许将车库出租、出兑他人。
乙方承担除车库水电费。
乙方应保证车库全部组成部分的完整、良好、保持原样。
乙方在租赁期间对车库造成任何损害,需负责修缮及承担相关费用。
在租赁期间,由于乙方出借车库使用权等使用权转移给第三方的情况,乙方和第三方均需遵守本合同所列条款,第三方存在任何违约行为,由乙方自行协商,负责赔偿或承担违约金。
3、车库租赁期间为20______年__月__日——20______年__月__日止。
4、乙方付给甲方租金全额为__元人民币整,一次性付清。
5、乙方对车库的使用权利仅包括存放车辆及其他生活物件。
不允许使用该车库存储交易性商品。
不允许乙方利用车库从事经营性工作或其他非车库原有用途的使用事项。
乙方不得利用车库进行违规、违法或涉及车库违规、违法行为,否则后果自行承担。
6、在车库租赁期间,由于乙方原因造成的损失,均有乙方承担,对甲方造成的损失均需赔偿。
由于自然因素造成的甲乙双方的损失,由各自承担。
其他造成车库损失、损坏的情况由乙方负责。
7、乙方应于租赁到期后3日内完成车库清理及归还车库工作。
8、车库到期前2个月,乙方应通知甲方是否有继续承租意向,乙方享有同等租金条件下优先继续租赁该车库的权利。
9、本合同中未明确规定的违约事项应承担的违约金,按实际造成的损失及其他相关合计赔偿。
10、甲乙双方在公开、平等、自愿的情况下签订本合同,合同一式两份,甲乙双方各执一份。
双方签字、填写完成后修改无效。
合同自签订之日起生效。
甲方:__
身份证:
乙方:______
身份证:
__年__月__日
举报
