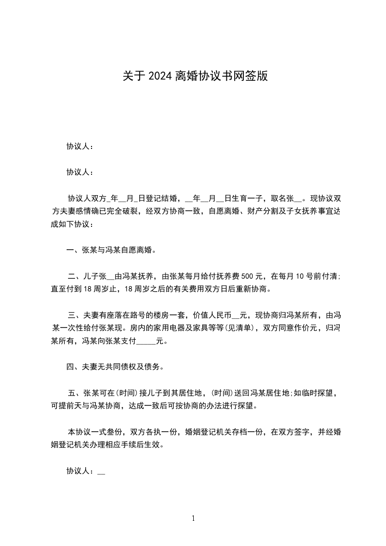
共2页
协议人:_______,男,____年__月__日出生,住_______县_______镇,身份证号:_______。
协议人:_______,女,____年__月__日出生,住_______县_______镇,身份证号:_______。
协议人方某王某双方____年__月__日在_______区人民政府办理结婚登记手续。____年__月__日生育儿子_______。因协议人双方性格严重不合,无法继续共同生活,夫妻感情且已完全破裂,现双方就自愿离婚一事达成如下协议:
一、方某与王某自愿离婚。
二、儿子_______由女方抚养,由男方每月给付抚养费_______元,在每月_______号前付清;直至付到_______周岁止,_______周岁之后的有关费用双方日后重新协商。(也可一次性付清抚养费)。
三、双方有夫妻共同财产坐落在_______路_______小区_______室商品房一套,价值人民币_______万元,现协商归女方王某所有,由女方一次性给付男方方某现金_______万元,此款在本协议签订后的第二天付清;此房内的家用电器及家具归女方所有。
四、夫妻无共同债权及债务。若有债务,在谁的名下则由谁来承担。
五、方某可在每月的第一个星期六早上八时接儿子到其居住地,星期日下午五时送回王某居住地,如临时或春节探望,可提前一天与王某协商,达成一致意见后方可探望。
本协议一式叁份,双方各执一份,婚姻登记机关存档一份,在双方签字,并经婚姻登记机关办理相应手续后生效。
协议人:_______
协议人:_______
举报
