共2页
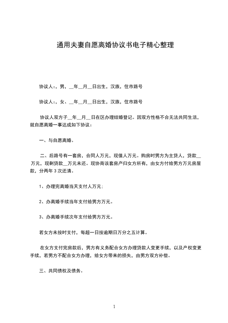
协议人:,男,__年__月__日出生,汉族,住市路号
协议人:,女、__年__月__日出生,汉族,住市路号
协议人双方子__年__月__日在区办理结婚登记。因双方性格不合无法共同生活,就自愿离婚一事达成如下协议:
一、与自愿离婚。
二、后路号有一套房,合同人万元,现值人万元。购房时男方为主贷人,贷款__万元,现剩贷款__万元未还。现协商该套房产归女方所有,由女方付给男方万元房屋款,分两年3次还清。
1、办理完离婚当天支付人万元;
2、办离婚手续当年支付给男方万元。
3、办离婚手续次年支付给男方万元。
若女方未按时支付,每超一日按逾期日万分之五计算。
在女方支付完房款后,男方有义务配合女方办理贷款人变更手续,以及产权变更手续,若男方不配合女方办理,给女方带来的损失,由男方双方补偿。
三、共同债权及债务。
四、双方离婚后,孩子由女方抚养,男方每月支付给女方元的抚养费、在每_月_日前支付,直到孩子18岁,完成高中教育阶段为止。
五、男方可在每_月_日接儿子到其居住地,日早上点送回居住地。如临时或春节探望,可提前一天与协商,达成一致后可按协协议进行探望。
本协议一式叁份,离婚执一份,局存档一份,在双方签字后,并经婚姻登记机关办理离婚手续后立即生效。
协议人:
协议人:
__年__月__日
__年__月__日
举报
