共2页
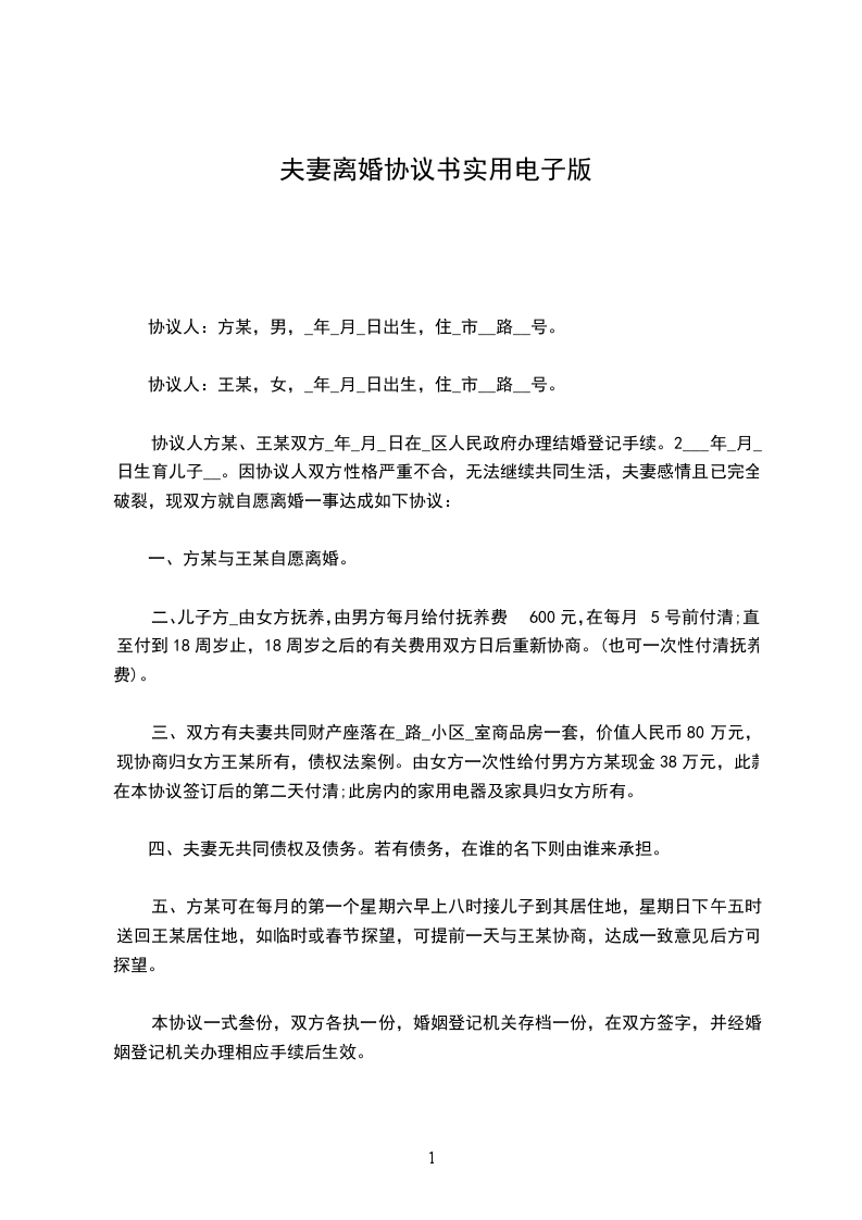
男方:
身份证号:
住址:
女方:
身份证号:
住址:
男女双方_年__月_日在地办理结婚登记,因性格不和导致感情破裂,双方自愿协议离婚,双方经协商,对子女抚养,财产分割及债权债务处理等事项达成如下协议:
1、子女抚养:
婚后有生育一儿一女,儿子______,现年_____岁,女儿_______,现年_____岁,离婚后归男方抚养,同男方一起共同生活,女方依法享有探视权。
男女双方一致同意,女方支付儿女抚养费(含生活费、教育费、医疗费)的问题在财产分割中解决,即女方放弃要求分割部分夫妻共同财产冲抵儿女抚养费,视为女方已将儿女抚养费一次性全部支付给男方。
2、财产分割:
双方确认以下财产为夫妻共同财产,并达成如下分割协议:
(1)住房情况:位__________________________________________地房屋一套。房产证号:_________,房屋所有权人:____________,归男方所有,女方放弃要求分割,该处房产占有、使用、收益、处置及还贷均与女方无关。
(2)家具、家电:归男方所有。
(3)存款:各自存款归各自所有。
(4)其它:女方婚后生育一男一女两个小孩,体弱多病,离婚时,男方一次性补偿女方人民币__元作为经济补偿。
3、双方债权债务:无。
4、双方老人各自赡养。
5、离婚后男女双方不得干涉对方的婚姻自由。
6、本协议一式三份。男方、女方、婚姻登记处各执一份,法律效力同等。
7、上述协议事项,双方保证真实属实,协议内容如有隐瞒、欺骗、责任自负。本协议未尽事项,由双方协商解决或通过司法程序解决,与婚姻登记处无关。
男方签署意见:
女方签署意见:
____年____月____日
举报
