共2页
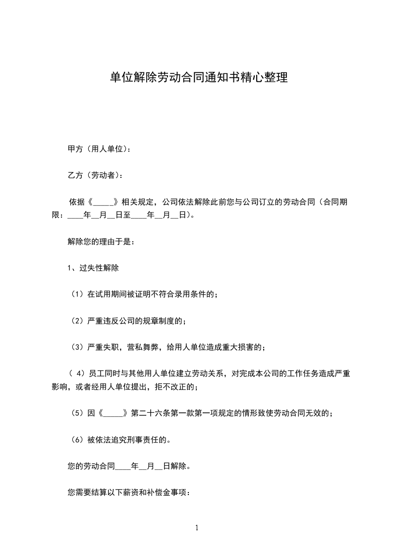
解除劳动合同通知书
先生/小姐:
依据《劳动合同法》相关规定,__公司依法解除此前您与__公司订立的劳动合同(合同期限:________年____月____日至________年____月____日)。
解除您的理由于是:
1.过失性解除
○在试用期间被证明不符合录用条件的;
○严重违反公司的规章制度的;
○严重失职,营私舞弊,给用人单位造成重大损害的;
○员工同时与其他用人单位建立劳动关系,对完成本公司的工作任务造成严重影响,或者经用人单位提出,拒不改正的;
○因《劳动合同法》第二十六条第一款第一项规定的情形致使劳动合同无效的;
○被依法追究刑事责任的。
您的劳动合同________年____月____日解除。
您需要结算以下薪资和补偿金事项:
1.您薪资结算至________年____月____日;计__元;
您薪资结算至________年____月____日期;计__元;
2.此种情形下:
○公司需要支付给您相当月工资的经济补偿金,计__元。
○公司不需要支付经济补偿金。
您需要办理以下交接手续:
以上事宜完成后,按照公司离职规定办理离职手续。
__公司
________年____月____日
注:本劳动合同解除书一式两份,甲乙各持一份,同等有效。
签收回执
本人已收到公司________年____月____日发出的《解除劳动合同通知书》。
被通知方(签名或盖章):
________年____月____日
举报
