共2页
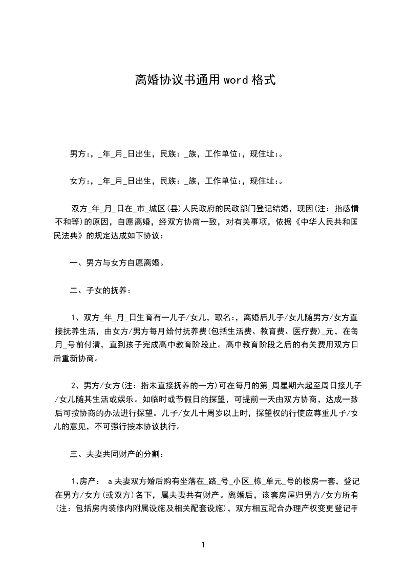
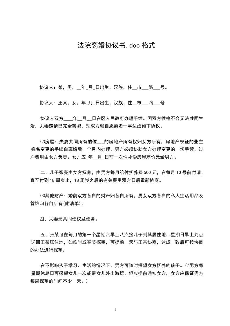
男方:出生_年_月_日,身份证号码:,户籍地址:。
女方:出生_年_月_日,身份证号码:,户籍地址:。
男女双方_年_月_日在__市ZZ婚姻登记机关于自愿。婚后_年_月_日生育儿(或女)。现因……(原因)导致夫妻感情破裂。现双方认真考虑,愿意通过协议离婚解除夫妻关系。经协商达成如下协议:
一、男女双方自愿离婚。
二、女方现在没有怀孕。(有怀孕的要注明怀孕多长时间,以及小朋友出生后的抚养问题。)婚生子(女)ZZZ的归男方(或者女方)。抚养费用由_方支持,每月_号前将人民币ZZZZ元转账到__银行户口(或其他支付方式及期限)。抚养费用支付到小朋友18周岁(有工作能力,读完书……情况)为止。
三、夫妻的共同如下:
1.房产位,房产证字号为:号,归_方所有。
2.汽车一辆,车牌为:归_方所有。
3.现归_方所有。
4.…………
(如果夫妻婚后没有共同财产或者财产已经分配好,可以这样写:夫妻婚后没有共同财产,各自的财产归各自所有。)
四、夫妻的债权债务问题:
1.欠现金_元,由_方负责归还,与另一方无关。
2.……
(如果没有债务存在,请写:夫妻关系存续期间,没有发生如何债权债务问题。)
五、其他要协议的内容:
………………
六、本协议一式三份(办理房产过户要多几分),男女双方各一份,婚姻登记机关存档一份,经婚姻登记机关核准离婚后生效。
举报
