共3页
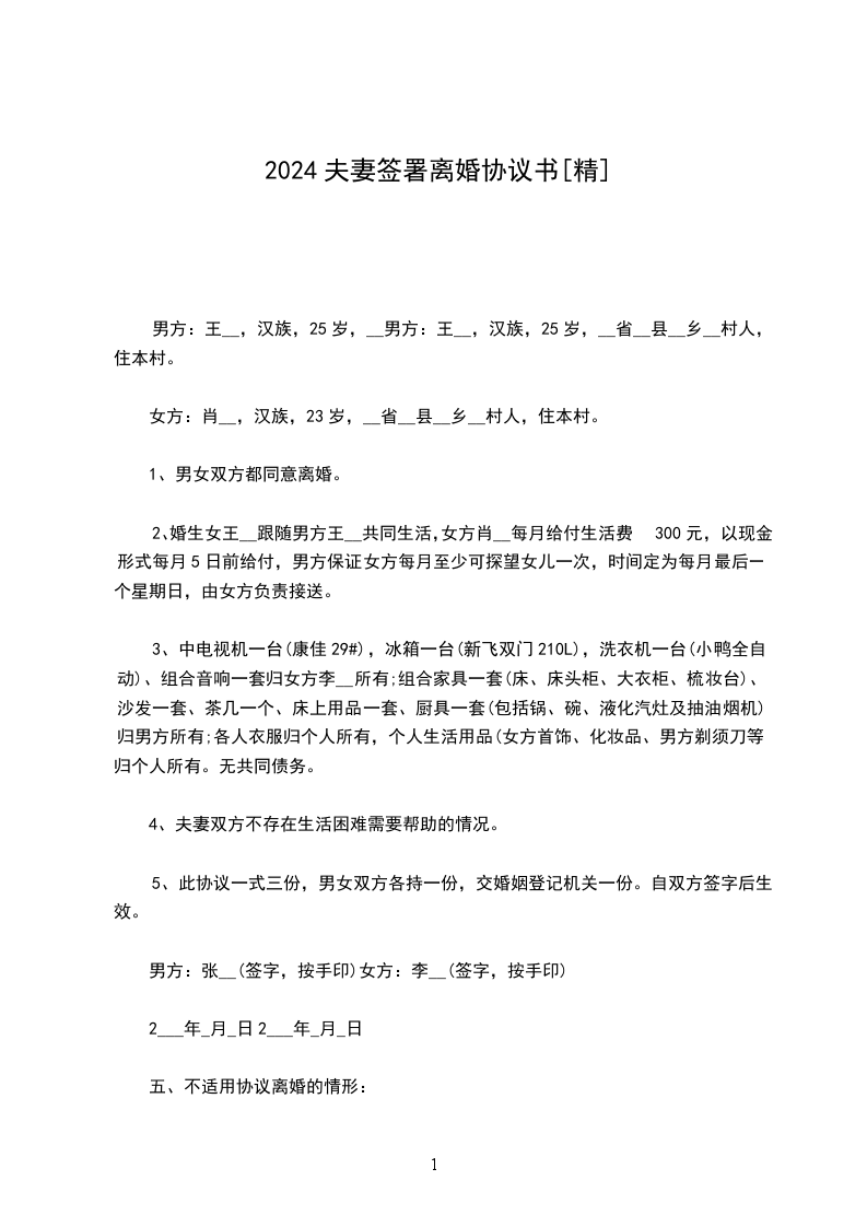
男方:______________身份证号:_________________________
女方:______________身份证号:_________________________
男方与女方_______年_____月认识,________年_____月_____日在_______登记结婚,婚后_____年_____月_____日生育一儿子(女儿),名_________。双方感情完全破裂,没有和好可能,现经夫妻双方自愿协商达成一致意见,订立离婚协议如下:
一、男女双方同意离婚
二、子女抚养、抚养费及探望权
儿子(女儿)_________由男方抚养,随同男方生活,女方承担抚养费(含托养费、教育费),并承担其医疗费用的一半。前述各项费用承担至儿子(女儿)年满18周岁止。女方应_____年_____月_____日前一次性支付______元给男方作为儿子的抚养费(女方每月支付抚养费__元,女方应每月的1_5日前将儿子的抚养费交到男方手中或指定的_银行账号:)。其他费用包括学费、特殊培训等费用待发生时由双方协商及时支付。
在不影响孩子学习、生活的情况下,女方可随时探望男方抚养的孩子。(女方每星期休息日可探望儿子一次或带儿子外出游玩,但应提前通知男方,男方应保证男妇每周探望的时间不少一天。)
三、夫妻共同财产的处理
(1)存款:双方名下现有银行存款共_________元,双方各分一半,为_________元。分配方式:各自名下的存款保持不变,但男方/女方应_______年_______月_______日前一次性支付_____元给女方/男方。
(2)房屋:夫妻共同所有的位的房地产所有权归女方所有,__房地产权证的业主姓名变更的手续自离婚后一个月内办_理,男方必须协助女方办_理变更的一切手续,过户费用由女方负责。女方应_______年_______月_______日前一次性补偿房屋差价______元给男方。
(3)其他财产:婚前双方各自的财产归各自所有,男女双方各自的私人生活用品及首饰归各自所有(附清单)。
四、债权和债务的处理
双方确认在婚姻关系存续期间没有发生任何共同债务,任何一方如对外负有债务的,由负债方自行承担。______方_____年_____月_____日向所借债务由_____方自行承担。
五、一方隐瞒或转移夫妻共同财产的责任
双方确认夫妻共同财产在上述第三条已作出明确列明。除上述房屋、家具、家电及银行存款外,并无其他财产,任何一方应保证以上所列婚内全部共同财产的真实性。
本协议书财产分割基上列财产为基础。任何一方不得隐瞒、虚报、转移婚内共同财产或婚前财产。如任何一方有隐瞒、虚报除上述所列财产外的财产,或在签订本协议之前________年内有转移、抽逃财产的,另一方发现后有权取得对方所隐瞒、虚报、转移的财产的全部份额,并追究其隐瞒、虚报、转移财产的法律责任,虚报、转移、隐瞒方无权分割该财产。
六、经济帮助及精神赔偿
因女方生活困难,男方同意一次性支付补偿经济帮助金_______元给女方。鉴男方要求离婚的原因,男方应一次性补偿女方精神损害费_______元。上述男方应支付的款项,均应_____年_____月_____日前支付完毕。
七、违约责任的约定
任何一方不按本协议约定期限履行支付款项义务的,应付违约金_______元给对方(/按______支付违约金)。
八、协议生效时间的约定
本协议一式_______份,男、女双方各执______份,婚姻登记机关存档______份,自婚姻登记机颁发《离婚证》之日起生效。
男方(签字/盖章):____________________女方(签字/盖章):____________________
________________年________月_______日________________年________月_______日
举报
